Oracle FLEXCUBE facilitates the processing of debit card transactions originating from Automatic Teller Machines (ATM) and POS terminals attached to different branches of your bank.
You will be allowed to capture different types of debit cards in Oracle FLEXCUBE. The cards are linked to individual customer accounts.
You need to do the following maintenance in Oracle FLEXCUBE for the debit card interface to work:
This chapter includes the following sections:
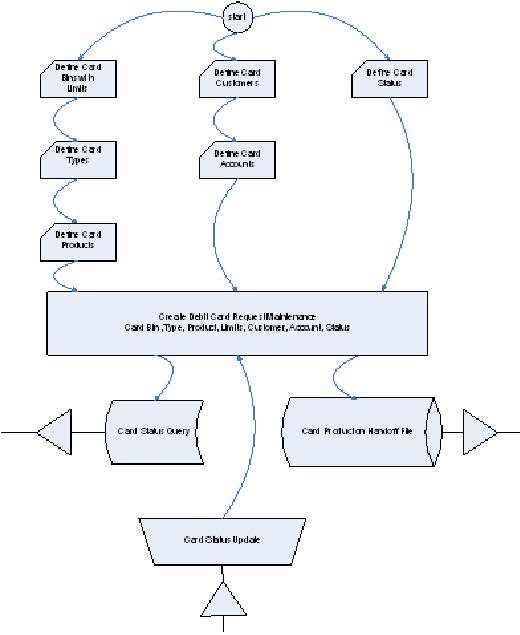
The following flow diagram depicts the working of the Debit Card Interface:

You have to create Card BIN maintenance for every issuer product that the bank wishes to provide to customers. You can maintain the details of the card BIN in the 'Card BIN Maintenance' screen. You can invoke the 'Card BIN Maintenance' screen by typing 'STDBINMT' in the field at the top right corner of the Application tool bar and clicking the adjoining arrow button.

Specify the following details in this screen:
Card BIN
Specify the Bank Identification Number (BIN).
Description
Specify the description of the BIN.
Bank Institution Id
Specify the bank institution code.
Default Renewal Unit
Select the default renewal unit of the cards issued under the card BIN from the drop-down list. This list displays the following values:
Default Renewal Cycle
Specify the default renewal unit value of the cards issued under the card BIN.
Example
To indicate that the card should be renewed after every 2 Years when the Default Renewal Unit is Yearly, you have to specify the Default Renewal Cycle as 2.
Specify the following details pertaining to ATM limit:
ATM Limit Unit
Select the unit of ATM Limit count for transactions control from the drop-down list. This list displays the following values:
ATM Count Limit
Specify the number of ATM transactions allowed for the unit defined for ATM.
ATM Amount Limit
Specify the maximum permissible amount for the unit defined for ATM.
Example
Specify 1000 to indicate 1000 account currency per unit.
Remote ATM Limit Unit
Select the unit of ATM Limit count for transactions control, for transactions done from ATMs outside the bank network, from the adjoining drop-down list. This list displays the following values:
Remote transaction means transactions done outside the bank network. For example, an ATM transaction done in ICICI ATM using CITIBANK debit card.
Remote ATM Count Limit
Specify the number of ATM transactions allowed for the unit defined for remote ATM.
Remote ATM Amount Limit
Specify maximum permissible amount for the unit defined for remote ATM.
Example
Specify 1000 to indicate 1000 account currency per unit.
Specify the following details pertaining to POS limit:
POS Limit Unit
Select the unit of POS Limit count for transactions control from the drop-down list. This list displays the following values:
POS Count Limit
Specify the number of POS transactions allowed for the unit defined for POS.
POS Amount Limit
Specify the maximum permissible amount for the unit defined for POS.
Example
Specify 1000 to indicate 1000 account currency per unit.
Remote POS Limit Unit
Select the unit of POS Limit count for transactions control from the drop-down list. This list displays the following values:
Remote POS Count Limit
Specify the number of transactions allowed from a remote POS.
Remote POS Amount Limit
Specify maximum permissible amount for the unit defined for remote POS.
Example
Specify 1000 to indicate 1000 account currency per unit.
You can maintain the card type in the 'Card Type Maintenance' screen. You can invoke the 'Card Type Maintenance' screen by typing 'STDTYMNT' in the field at the top right corner of the Application tool bar and clicking the adjoining arrow button.

Specify the following details in this screen:
Card Type
Specify the type of the card.
Description
Specify the description of the Card type.
Specify the BIN details here:
Card BIN
Select the BIN for the card issued from the option list. You can associate multiple BINs to the same card type.
You can maintain debit card product in the 'Debit Card Product Maintenance' screen. This screen links a given card type to a card product (one to one). You are not allowed to link multiple card types to same card products. Card products are linked to uniquely identify the card nature that is requested.
You can invoke the 'Debit Card Product Maintenance' screen by typing 'STDCPROD' in the field at the top right corner of the Application tool bar and clicking the adjoining arrow button.

Specify the following details in this screen:
Card Product
Specify the Product Code.
Description
Specify the description of the specified Card product.
Card Type
Specify the type of Card allowed for the card product.
Expiry Date
Specify the date after which the card product cannot be used.
Debit/Credit Card
Select the type of the card.
GL Account
Specify the GL account for the card from the adjoining option list. The option list displays all the GL accounts maintained in the system. Choose the appropriate one.
Offset Account
Specify the offset account for the card from the adjoining option list. The option list displays all the offset accounts maintained in the system. Choose the appropriate one.
Transaction Code
Specify the transaction code for the card from the adjoining option list. The option list displays all the transaction codes maintained in the system. Choose the appropriate one.
Other Transaction Code
Specify the other transaction code for the card from the adjoining option list. The option list displays all the transaction codes maintained in the system. Choose the appropriate one.
You can maintain the card status in line with the Card Management System in the 'Card Status' screen. You can invoke the 'Card Status' screen by typing 'STDSTATM' in the field at the top right corner of the Application tool bar and clicking the adjoining arrow button.

Specify the following details in this screen:
Card Status
Specify the status of the card. Initially, when the request for the card is initiated, the card status will be ‘Card applied’. Later you can change this to any status depending upon the need.
The card status can be of the following:
These codes are factory-shipped codes and can be modified at the time of implementation based on the Card Management System used by your bank.
Description
Specify a description for the status.
You can maintain the card customer in the 'Card Customer Maintenance' screen. You can invoke the 'Card Customer Maintenance' screen by typing ' STDCUSTM' in the field at the top right corner of the Application tool bar and clicking the adjoining arrow button.

Specify the following details in this screen:
Branch Code
The branch code gets defaulted here.
Customer ID
Select the customer ID from the adjoining option list. The option list displays all the customers maintained in the system.
Customer Name
The customer name gets displayed, on selecting the customer id. However, you are allowed to change the customer name. Based on this the customer name will appear in the card master screen.
If Card Management System needs extra fields, the same can be maintained as UDFs using this screen. Click the ‘UDF’ button to maintain User Defined Fields for the CMS.
System validates the following:
This section contains the following topics:
You can maintain the customer accounts which can be linked to cards in the 'Card Accounts Detail' screen. Also you can view the various cards attached to the same account using this screen. You can invoke the 'Card Accounts Detail' screen by typing 'STDCARDA' in the field at the top right corner of the Application tool bar and clicking the adjoining arrow button.

Specify the following details in this screen:
Branch Code
Specify the branch code.
Customer ID
Select the Customer ID from the option list.
Customer Account Number
Select the customer account number from the option list.
In query mode, you can click 'Cards' button to see the summary of the cards related to the account.
If Card Management System needs extra fields, the same can be maintained as UDFs using the ‘Fields’ screen. Click ‘Fields’ Button to invoke the ‘Fields’ screen.

System validates the following:
The life-cycle of the card is maintained using the 'Card Master Maintenance' screen, right from raising card request to the card expiry/renewal. You can invoke the 'Card Master Maintenance' screen by typing 'STDCRDMS' in the field at the top right corner of the Application tool bar and clicking the adjoining arrow button.
This is the master table which stores the card request and further life cycle details. This screen is used for the following:

Specify the following details:
Branch Code
Branch code gets defaulted to current branch.
Card Product
Specify the product code of the card.
Request Reference Number
This is a system generated number.This reference number is used while doing updates based on response from CMS.
Customer No
Specify the customer number in case of request/renewal.
Account No
Specify the Customer Account Number. It is validated against the customer account marked with ‘ATM Facility’.
Card BIN
Select the Card BIN from the option list.
As part of specifying the details pertaining to customer, you can specify the following:
Name on Card
Customer name gets displayed as maintained in ‘Card Customer Maintenance’ screen. However, you are allowed to modify it.
Owner ID Type
Specify the type of ID produced.
For example, PAN, Passport, DL etc.
Owner ID Number
Specify the identification number of the applicant.
Additional Holder ID Type
Specify the type of ID produced by additional holder.
For example, PAN, Passport, DL etc.
Additional Holder ID Number
Specify the Identification Number of the additional holder.
Recovery Account
Specify the recovery account here.
Additional Holder Date of Birth
Specify the date of birth of the additional holder from the adjoining calendar.
Additional Holder Relation
Specify the relation of the additional holder with the card holder.
As part of specifying the card details, you can specify the following:
Primary Card No
In case of Secondary Cards, system displays the Primary Card Number here.
Card Number
It is generated by CMS when the mode is Request/renewal. However, you are allowed to specify the card number.
Card Sequence Number
Card Sequence Number is generated and displayed by the system. It is the running number 1.2.3….
Primary Card
By default, system considers the first Debit Card issued for an account as the primary card and hence checks this box. You are not allowed to change the same. System unchecks this box on subsequent card issued for the same customer account.
Card Application Date
Specify the date of card application.
Card Issued Date
Specify the date of issue of the card.
Card Renewal Date
The date of renewal of the card gets defaulted from the BIN level.
Card Expiry Date
Specify the expiry date of the card.
Card Activation Date
Specify the date of activation of the card.
Issuer
Specify the name of the issuer.
Plastic Type
Specify the card type here.
Credit Card Limit
Specify the credit limit for the customer.
As part of the specifying the satus, you can specify the following:
Card Dispatch Status
Select the Dispatch Status from the drop-down list to indicate whether the card has been dispatched or not.
Pin Mailed Status
Select the PIN Mailed Status from the drop-down list to indicate whether PIN has been mailed to the cardholder or not.
Card Status
Specify the status of the card e.g. Active/Blocked etc.
Last Status Change Date
Specify the date of last status change.
Last Operation
Specify the last operation done on card.
Delivery Channel for Card
Specify the delivery channel for the card dispatch.
Delivery Channel for PIN
Specify the delivery channel for the PIN.
Note
Delivery channel for Card and PIN should be different.
As part of the details pertaining to renewal, you can specify the following:
Remarks
Specify comments, if any.
Renewal Unit
Renewal unit gets defaulted here.
Renewal Cycle
Renewal cycle gets defaulted here.
Bill Cycle
The following details are displayed:
ATM Limit Unit
ATM Limit Unit gets defaulted from BIN.
ATM Count Limit
ATM Count Unit gets defaulted from BIN.
AMT Amount Limit
AMT Amount Unit gets defaulted from BIN.
Remote ATM Limit Unit
Remote transactions allowed through ATM unit gets defaulted.
Remote ATM Count Limit
Remote transactions unit allowed through ATM gets defaulted.
Remote ATM Amount Limit
Remote transactions allowed amount through ATM gets defaulted.
The following details are displayed:
POS Limit Unit
POS Limit Unit gets defaulted from BIN
POS Count Limit
POS Count Unit gets defaulted from BIN
POS Amount Limit
POS Amount Unit gets defaulted from BIN
Remote POS Limit Unit
Remote transactions allowed through POS unit gets defaulted.
Remote POS Count Limit
Remote transactions unit allowed through POS gets defaulted.
Remote POS Amount Limit
Remote transactions allowed amount through POS gets defaulted.
This section contains the following topics:
You can generate handoff files in Card Info handoff file format using the 'Card Handoff Batch' screen. You can invoke the 'Card Handoff Batch' screen by typing 'DCDBATCH' in the field at the top right corner of the Application tool bar and clicking the adjoining arrow button. This batch can be configured as either ad-hoc run or EOD run. It generates the 'Oracle FLEXCUBE Specific CMS Handoff Format'.

Click ‘Run’ button in this screen to run the handoff batch.
The format of the hand off file generated is broadly structured as given below:
Seq# |
Field Name |
Size |
Remarks |
Customer Record (Source STTM_CUSTOMER) |
|||
1 |
Bank code |
10 |
DCTM_CARD_ISS_BIN..BANK_INST_ID |
2 |
Branch code |
3 |
Customer local branch |
3 |
customer code |
9 |
|
4 |
customer type |
1 |
0 - bank, 1 -individual, 2 - corporate |
5 |
Last name |
FC size |
|
6 |
First name |
FC size |
|
7 |
Short name |
FC size |
|
8 |
Sex |
1 |
0 - male, 1-female, |
9 |
Married |
1 |
0 -single, 1 - married, 2 - divorced, 3-seperatd |
10 |
Address 1 |
FC size |
|
11 |
Address 2 |
FC size |
|
12 |
Address 3 |
FC size |
|
13 |
Address 4 |
FC size |
|
14 |
City |
FC size |
|
15 |
Pin Code |
FC size |
|
16 |
work Phone |
FC size |
|
17 |
Home Telephone |
FC size |
|
Account Record(Source STTM_CUST_ACCOUNT) |
|||
1 |
Bank code |
10 |
DCTM_CARD_ISS_BIN..BANK_INST_ID |
2 |
Branch code |
FC size |
Account branch |
3 |
Customer code |
FC size |
|
4 |
Account number |
FC size |
|
5 |
Account currency |
FC size |
|
6 |
Account currency numeric |
FC size |
|
7 |
Account type |
2 |
10 -current, 20- savings |
Card Record(Source DCTM_CARD_MASTER) |
|||
1 |
bank code |
10 |
|
2 |
FC_reference_no |
|
This need to be used by CMS when sending card status change |
3 |
Branch code |
FC size |
|
4 |
customer code |
FC size |
|
5 |
Account number |
FC size |
|
6 |
Card Product code |
4 |
DCTM_CARD_MASTER.CARD_PRODUCT |
7 |
Primary/secondary card |
1 |
0 - primary, 1 - secondary |
8 |
Card status |
1 |
1 - request |
9 |
PAN |
|
Not used |
You can define the required format for the handoff file through the Generic Interface module, in case a different format is required.
You can upload the new card details into Card Master Maintenance through Incoming Generic Interface module. Similarly, you can upload card status details or any amendments through Generic Interface module.