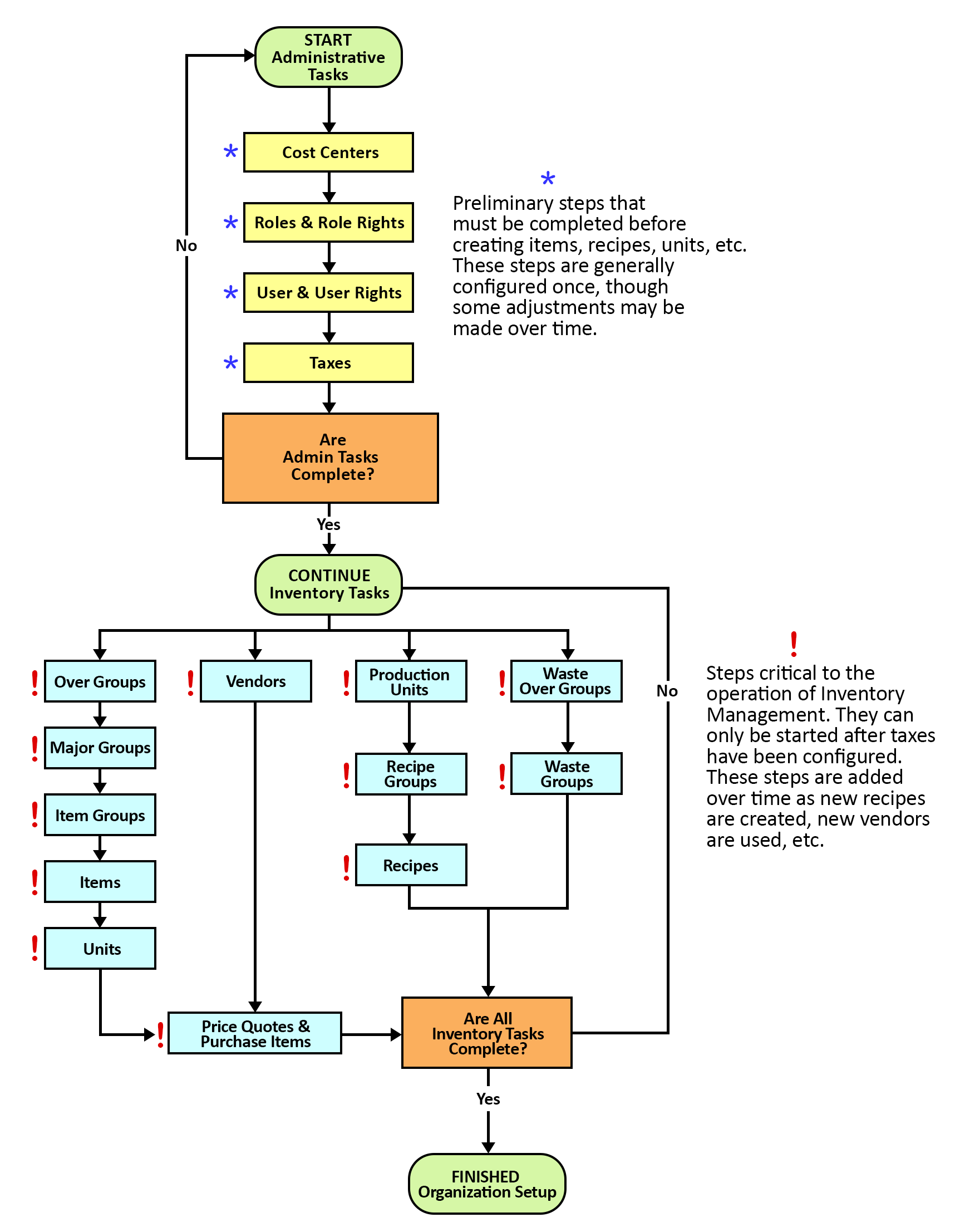
Required Configuration

The following flow chart shows the typical and suggested order for setting up an organization for basic use:

Figure 1-1 Required Configuration Flow Chart

This figure shows the typical order for setting up an organization in Inventory Management.