An Import LC issuance is providing a letter of credit to a customer; to issue, advice or confirm a letter of credit, for a trade transaction. Your bank thus verifies the customer limit to enable the transaction. After compliance checks and validations are performed, your bank requests an acceptance instruction from your customer. The customer may accept the data entry and may ask your bank to include further details, which if acceptable, are included in the LC transaction. If the customer modifications are not acceptable to the bank, the same can be communicated to the customer and the record may be consequently deleted.
This chapter contains the following sections:
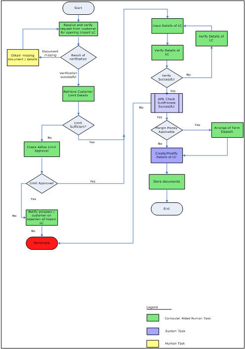
In Oracle FLEXCUBE, the process for issuing an import LC is governed by several user roles created to perform different tasks. At every stage, the users (with requisite rights) need to fetch the relevant transactions from their task lists and act upon them. Similarly, at different times, the system will make calls to certain web services to process the transaction. This process is composed of the following stages:
Only users who have procured the relevant access rights can perform activities under a stage.

Users belonging to the user role ‘CCSEROLE’ (Corporate Customer Service Executive) can perform these activities.
This section contains the following topics:
The bank receives the required documents from the customer for issuing an import LC. If you have the required access rights, you can capture document details using the ‘Receive and Verify’ screen. To invoke this screen, type ‘ORDLCREQ’ in the field at the top right corner of the Application tool bar and clicking the adjoining arrow button. The screen is displayed below:

Here you can capture the following details.
Application Number
System displays the application number.
Application Category
Specify the application category from the adjoining option list.
Application Branch
System displays the current branch code.
Application Date
System displays the application date here.
Application Priority
Select the priority for the creating export LC from the adjoining drop-down list. This list displays the following options
Application Status
System displays the status of the application.
You can capture the following LC details here.
Product Code
Specify a valid product to which you want to link the import LC. The adjoining option list displays all valid import LC products maintained in the category.. You can select the appropriate one.
Product Description
The system displays a brief description of the chosen product.
Product Type
The system displays the product type as ‘Import’.
If you have specified a valid product, the system will display the corresponding LC type in this field. You will not be able to modify it.
Contract Branch
System displays the current logged in branch here. However you can specify another branch code for the contract from the adjoining option list.
Currency
Specify the currency in which the LC should be issued. You can also select the appropriate currency from the adjoining option list. This list displays all the valid currency codes maintained in the system.
Contract Amount
Specify the amount for which the LC should be issued.
Expiry Date
Specify the date on which the contract is going to expire.
You can capture the following details.
Customer
Specify a valid customer number (CIF) for whom the LC should be issued. You can also select the appropriate CIF from the adjoining option list. The list displays all valid customers maintained in the system.
Customer Name
The name of the selected customer is displayed here.
You can capture the customer related documents in central content management repository through the ‘Documents’ screen. Click ‘Documents’ button to invoke this screen.

Here, you need to specify the following details:
Document Category
Specify the category of the document to be uploaded.
Document Reference
The system generates and displays a unique identifier for the document.
Document Type
Specify the type of document that is to be uploaded.
Upload
Click ‘Upload’ button to open the ‘Document Upload’ sub-screen. The ‘Document Upload’ sub-screen is displayed below:

View
Click ‘View’ to view the document uploaded.
Click on the ‘Advise’ tab to invoke the following screen:

You can specify the following details:
Report Name
System displays the name of the report.
Attribute Template
System displays the
Attribute Format
Select the format of the attribute. The adjoining drop-down list displays the following options:
Attribute Locate
System displays the attribute locate.
View
Click ‘View’ to view the advice.
Click on the ‘Checklist’ tab to invoke the following screen:

You can specify the following details:
Checklist Item
Specify the checklist item.
Mandatory
Check this box to indicate that the verification is mandatory,
Verified
Check this box to indicate that the fields are verified.
Comments
Specify the comments, if any.
In ‘Import LC Issuance’ process, ‘Document Upload’ feature is not available in all the stages. Its availability in this process is given below:
Stage Title  | 
Function Id  | 
Doc Callform Exists  | 
Upload(Available/Not Available)  | 
View(Available/Not Available)  | 
Receive and verify LC import opening form and other documents  | 
ORDLCREQ  | 
Available  | 
Available  | 
Available  | 
Retrieve Customer Limit Details.  | 
ORDLCCLM  | 
Available  | 
Available  | 
Available  | 
Check for limit approval  | 
ORDLCALC  | 
Available  | 
Available  | 
Available  | 
Notify prospect / customer on negative status of limit  | 
ORDLCRAD  | 
Available  | 
Available  | 
Available  | 
Input details of LC import issuance  | 
ORDLCIPD  | 
Available  | 
Available  | 
Available  | 
Verify details of LC import issuance  | 
ORDLCVER  | 
Available  | 
Available  | 
Available  | 
Modify details of LC import  | 
ORDLCMDY  | 
Available  | 
Available  | 
Available  | 
Verify prospect /customer details  | 
ORDAMLCV  | 
Available  | 
Available  | 
Available  | 
SDN check  | 
  | 
  | 
  | 
  | 
Verify SDN Match  | 
  | 
Available  | 
Available  | 
Available  | 
Inform Regulatory / Internal authorities on AML checks failure  | 
ORDAMLRB  | 
Available  | 
Available  | 
Available  | 
Internal blacklist check  | 
ORDAMLBL  | 
Available  | 
Available  | 
Available  | 
Verify Prospect / Customer Contact Details  | 
ORDAMLVD  | 
Available  | 
Available  | 
Available  | 
Verify Nature / Details of Transaction  | 
ORDAMLVT  | 
Available  | 
Available  | 
Available  | 
Obtain Additional Information  | 
ORDAMLAI  | 
  | 
  | 
  | 
Sub process – AML checks  | 
  | 
  | 
  | 
  | 
Arrange for TD  | 
ORDLCLNM  | 
Available  | 
Available  | 
Available  | 
Create import LC in FLEXCUBE  | 
ORDLCCRT  | 
Available  | 
Available  | 
Available  | 
Store Document  | 
ORDSTDOC  | 
Available  | 
Available  | 
Available  | 
Click ‘Customer Information’ button in the ‘Receive and Verify’ screen and invoke the ‘Customer Details’ screen.

You can view the following details.
Customer No
The system displays the customer identification number (CIF) specified in the ‘Receive and Verify’ screen.
Full Name
The system displays customer name based on the customer identification number (CIF) specified in the ‘Receive and Verify’ screen.
Existing Customer
If the LC customer is an existing customer, the system will check this box.
If the customer is an existing customer, the system will display the following details based on the existing maintenance.
Click ‘OK’ button to return to the ‘Receive and Verify’ screen.
Outcome
If documents are missing, select ‘DOCMISSING’ from the adjoining drop-down list. If everything is found acceptable, select ‘PROCEED’ from the adjoining drop-down list.
Remarks
Specify remarks if you have chosen any outcome other than ‘Proceed’.
Choose ‘Save’ from the Actions menu or click save icon to save the record. The system displays the information message as "The task is completed successfully. The workflow reference number is xxx"
Users belonging to the user role ‘CCSEROLE’ (Corporate Customer Service Executive) can perform these activities.If you have required rights, you can acquire this task from your task list and process it further.

Select the required task and click ‘Acquire’ button to acquire it. The system will display the following screen.
The system displays all details captured in the previous stage. However, you can modify them. Additionally, you can also check limits details of the customer. Click ‘Limits’ button and invoke the following screen. You can invoke the screen by typing ‘ORDLCCLM’ at the top right corner of the Application tool bar and clicking the adjoining arrow button.

Here you can view the following details.
Click ‘OK’ button to return to the ‘Retrieve Customer Limit Details’ screen.
Outcome
If limits are insufficient for processing an LC, select ‘InsufficientLimit’ from the drop-down list adjoining ‘Outcome’ in the ‘Retrieve Customer Limit Details’ screen. You may then notify the customer of the negative status of limits. The system will move the task to the stage ‘Check for limit approval’.
If limit details are found to be acceptable, select ‘SufficientLimit’ from the drop-down list and save the record. The system will move the task to the next stage ‘Input Details of Import LC’.
Choose ‘Save’ from the Actions menu or click save icon to save the record.
Users belonging to the user role ‘CCSEROLE’ (Corporate Customer Service Executive) can perform these activities.If you have required rights, you can acquire this task from your task list and process it further.
This section contains the following topics:
You can invoke the screen by typing ‘ORDLCALC’ at the top right corner of the Application tool bar and clicking the adjoining arrow button.

Outcome
If sufficient limits are not approved, select ‘Limit Not approved’ from the drop-down list adjoining ‘Outcome’. The system will move the task to the stage ‘Notify the customer of the negative status of limits’.
If limit details are found to be acceptable, select ‘Limit Approved’ from the drop-down list and save the record. The system will move the task to the next stage ‘Input Details of Import LC’.
Choose ‘Save’ from the Actions menu or click save icon to save the record.
Users belonging to the user role ‘CCSEROLE’ (Corporate Customer Service Executive) can perform these activities.If you have required rights, you can acquire this task from your task list and process it further. You can invoke the screen by typing ‘ORDLCRAD’ at the top right corner of the Application tool bar and clicking the adjoining arrow button.

The system displays all details captured in the ‘Receive and Verify’ screen. Additionally you can specify the following details:
In case the prospect/customer does not clear adhoc limit checks, you can terminate the import LC opening process and notify the prospect accordingly.
Line 1 to 4
Specify the notification message that should be sent to the customer/prospect.
Outcome
Select ‘Proceed’ from the adjoining drop-down list and save the record. The task will get terminated after saving the stage.
Users belonging to the user role ‘TFEROLE’ (Trade Finance Executive) can perform these activities. If you have required rights, you can acquire this task from your task list and process it further.
This section contains the following topics:
You can invoke the screen by typing ‘ORDLCIPD’ at the top right corner of the Application tool bar and clicking the adjoining arrow button.

The system displays all details captured in the ‘Receive and Verify’ screen. You can further specify required details to initiate an import LC. This screen is identical to the ‘Letters of Credit Contract Input’ screen.
Auto Closure
Check this option to indicate that the LC should be automatically closed.
Pre Advice Date
Specify date on which the pre-advice was initiated from the adjoining calendar. The current date is defaulted as pre-advice date, if the operation is Pre-advice LC; however you can change to an earlier date.
Note
Modifications are not allowed after first authorization.
Reference to Pre-advice
Specify reference to the pre-advice, if any, generated for the LC contract.
A pre-advice is a brief advice of documentary credit sent by the Issuing Bank to the Advising Bank. This is to be followed by the LC instrument that contains all the details of the LC. It notifies the recipient that the named buyer has opened an LC for a specified amount on a named seller (beneficiary).
Note
Modifications are not allowed after first authorization.
Refer the chapter titled ‘Processing a LC Contract’ in the Letter of Credit User Manual for further details about the fields, tabs and buttons in the screen.
Outcome
After specifying all required details, select ‘Proceed’ from the adjoining drop-down list and save the record.
Click ‘Preferences’ tab to specify the letter of credit preferences.

Refer the chapter titled ‘Processing a LC Contract’ in the Letter of Credit User Manual for further details about the fields, tabs and buttons in the screen.
Auto Status Change
Check this box to enable automatic status change of the LC.
If you check this box, when the risk rating of a customer increases to unacceptable level, the system will change the status of all outstanding LCs related to the account. This will stop further recovery of the commission.
User Defined Status
The system displays the user defined status of the LC. You can unlock the LC contract and change the user defined status whenever required. The option list displays all valid LC statuses maintained in the system. Choose the appropriate one.
Derived Status
The system displays the derived status of the LC. You cannot modify the derived status. In case of automatic status change, you can view the current status of the LC in this field.
Click ‘Advices’ tab to specify the letter of credit advice details.

Refer to the chapter titled ‘Processing a LC Contract’ in the Letter of Credit User Manual for further details about the fields, tabs and buttons in the screen.
Message Confirmation Required
Check this box to indicate that the customer's confirmation for the previewed message or advice is required before the contract is moved to the authorization stage. If you check this box, the contract will not move to the authorization stage and will remain in maker queue or input stage.
Message Confirmation Received
Check this box to indicate the customer’s confirmation has been received for the previewed message or advice. If you have checked the box ‘Customer Confirmation Required’, then this field becomes active. When you receive the customer’s confirmation, you can check this box.
Once you save the record after checking this box, the system will move the contract to the authorization stage.
Note
If you save the contract without selecting any of the above fields, then the contract will be moved to the authorization stage.
Users belonging to the user role ‘TFMROLE’ (Trade Finance Manager) can perform these activities.If you have required rights, you can acquire this task from your task list and process it further. You can invoke the screen by typing ‘ORDLCVER’ at the top right corner of the Application tool bar and clicking the adjoining arrow button.

Here, the system displays all details captured in the ‘Input Details of Import LC’ stage. You can verify them. You can navigate to all tabs and verify the data that has been entered or corrected.
Outcome
If the details are acceptable, select ‘Approved’ from the adjoining drop-down list and save the record. The system will update the status of this stage as ‘Verification Successful’ and move the task to the ‘AML Check’ stage. If the details are incorrect or insufficient, select ‘Reject’ from the adjoining drop-down list and save the record. The system will update the status of this stage as ‘Verification Failed’ and move the task to the ‘Modify details of import LC’ stage.
Remarks
If verification is a failure, you need specify remarks stating the reason for failure.
Users belonging to the user role ‘TFEROLE’ (Trade Finance Executive) can perform these activities.If you have required rights, you can acquire this task from your task list and process it further. You can invoke the screen by typing ‘ORDLCMDY’ at the top right corner of the Application tool bar and clicking the adjoining arrow button.

You can modify the required details in this screen.
Outcome
Select ‘Proceed’ from the adjoining drop-down list and save the record. The task will move to the ‘Verify Details of Import LC’ stage. In that stage if it gets verified successfully, it will move to the ‘AML Check’ stage.
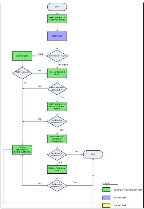
This process includes checks like SDN check, internal blacklist check, contact details verification, etc. The LC is created only when the customer passes all these checks. In case of ‘Failed’ of any of the checks, the LC initiation process is terminated. The bank verifies all the details/documents to ensure that the information/documents required for AML checks are obtained. In case the details captured are incorrect, the bank makes the necessary modifications. If the verification is ‘Passed’, the bank may proceed to conduct AML checks. Once AML checks are carried out, the result is passed on to the parent process.
If any of the checks fail, the relevant regulatory /internal authorities may be informed. Once AML checks are carried out, the result is passed on to the parent process.
The AML check depends upon the regulatory environment within which your bank operates and its internal policies.
This section contains the following topics:
Bank initiates the process of AML for a customer as a part of parent process with all the relevant information in the system. This process comprises the following stages:

Users belonging to the user role ‘CEROLE’ (Compliance Executive) can perform these activities.
Go to the Assigned list in the system. The system displays all the assigned activities. Click ‘Acquire’ button adjoining the ‘Sub-process AML’ task to acquire it. The system displays the information message as "The task was successfully acquired!”
If you have requisite rights, double click on the task in your ‘Acquire’ task list and invoke the following screen. You can invoke the screen by typing ‘ORDAMLCV’ at the top right corner of the Application tool bar and clicking the adjoining arrow button.

Click ‘Document’ button to invoke ‘Document Upload’ screen. As a verifier, you can view the uploaded documents.

You can view the customer details in this screen. If the customer information is complete, then select the outcome as ‘Proceed’ and save the record by clicking save icon in the tool bar. The system displays the information message as "The task is completed successfully. The workflow reference number is xxx"
Click ‘Ok’ button. You will be taken back to the ‘Verify Prospect Customer Details’ screen. Click ‘Proceed’ button to exit the screen. The task is then moved to the next activity. Click ‘Reject’ button to go back to the ‘Verify Customer Details’.
In this stage, the bank checks the applicant’s name for terrorism-related black-listing against the SDN database maintained by the Office of Foreign Assets Control (OFAC). In case of a no match, the process proceeds. In case of a match (positive/partial), you can verify the match again using the OFAC guidelines.
A system Task is created which invokes the external service to do the SDN check for all new applicants and any existing customers whose information is modified.
The bank checks the applicant’s name for terrorism-related black-listing against the SDN database maintained by the Office of Foreign Assets Control (OFAC). In case of a no match, the process proceeds. In case of a match (positive/partial), you can verify the match again using the OFAC guidelines.
Users belonging to the user role ‘CEROLE’ (Compliance Executive) can perform these activities.
Go to the Assigned list in the system. The system displays all the assigned activities. Click ‘Acquire’ button adjoining the ‘Verify SDN Match’ task to acquire it. The system displays the information message as "The task was successfully acquired!"
If you have requisite rights, double click on the task in your ‘Acquire’ task list and invoke the following screen. You can invoke the screen by typing ‘ORDAMLSM’ at the top right corner of the Application tool bar and clicking the adjoining arrow button.

In this screen, you can view the applicant’s details. In case of a positive SDN match, the bank informs the regulatory agency (OFAC or any other similar agency) about the SDN match of the prospect/customer. However, if the match is cleared, you can continue with the subsequent AML checks. Select the outcome as ‘NO MATCH’ and save the record by clicking the save icon in the tool bar. Select the outcome as ‘MATCH’ and save the record by clicking the save icon in the tool bar to move the task to ‘Inform Regulatory/Internal authorities on AML checks failure’. The system displays the information message as "The task is completed successfully. The workflow reference number is xxx"
Click ‘Ok’ button. You will be taken back to the ‘Verify Partial Match’ screen. Click ‘Exit’ button to exit the screen. The task is then moved to the next activity.
In case of a positive SDN match, the bank informs the regulatory agency (OFAC or any other similar agency) about the SDN match of the prospect/customer. The bank may also inform its internal authorities in case of positive SDN match and/or if the prospect/customer is blacklisted internally.
Users belonging to the user role ‘RCHROLE’ (Risk and Control Head) can perform these activities. You can invoke this screen by typing ‘ORDAMLRB’ in the field at the top right corner of the Application tool bar and clicking the adjoining arrow button.

Select an outcome as ‘Proceed’ and then click ‘Save’. The system displays the information message as "The task is completed successfully. The workflow reference number is.xxx"
If you click ‘Ok’, LC can be terminated.
Users belonging to the user role ‘CEROLE’ (Compliance Executive) can perform these activities.
Go to the Assigned list in the system. The system displays all the assigned activities. Click ‘Acquire’ button adjoining the ‘Blacklist Check’ task to acquire it. The system displays the information message as "The task was successfully acquired"
If you have requisite rights, double click on the task in your ‘Acquire’ task list and invoke the following screen.
Click ‘BlackList Check’ button to invoke ‘Blacklist Check’ screen. As a verifier, you will be able to update only remarks in this stage. You can invoke this screen by typing ‘ORDAMLBL’ in the field at the top right corner of the Application tool bar and clicking the adjoining arrow button.

In this screen, you can view the applicant’s details. If the applicant’s name is listed in the bank's internal list of global blacklisted customers, you can report it to the internal authorities of the bank. You can continue with the process of creating LC only when the customer passes these checks. The system displays the information message as "The task is completed successfully. The workflow reference number is xxx"
Select the outcome as ‘Passed’ and save the record by clicking the save icon in the tool bar. The following screen will be displayed. If the selected outcome is ‘Failed’, inform internal regularity authority. The system displays the information message as "The task is completed successfully. The workflow reference number is.xxx"
Click ‘Ok’ button. You will be taken back to the ‘Blacklist Checks’ screen. Click ‘Exit’ button to exit the screen. The task is then moved to the next activity.
Users belonging to the user role ‘CEROLE’ (Compliance Executive) can perform these activities.
Go to the Assigned list in the system. The system displays all the assigned activities. Click ‘Acquire’ button adjoining the ‘Verify Customer/Prospect Contact Details’ task to acquire it. The system displays the information message as "The task was successfully acquired!”
If you have requisite rights, double click on the task in your ‘Acquired’ task list and invoke the following screen. You can invoke this screen by typing ‘ORDAMLVD’ in the field at the top right corner of the Application tool bar and clicking the adjoining arrow button.

In this screen, you can view the applicant’s details. As per the bank’s mandated policy, you will have to perform the customer identification check. This involves verification of customer address, phone number etc. You can enter the outcome of various stages in the Audit block for the verifier to make a decision. After verification, select the outcome as ‘PROCEED’ and save the record by clicking the save icon in the tool bar. The system displays the information message as "The task is completed successfully. The workflow reference number is ..xxx"
You can continue with the process of creating LC only when the customer passes these checks. Select the outcome as ‘PROCEED’ and save the record by clicking the save icon in the tool bar to continue with the subsequent KYC checks. Select the outcome as ‘REJECT’ and save the record by clicking the save icon in the tool bar to move the task to ‘Inform Regulatory/Internal authorities on AML checks failure’
Click ‘Ok’ button. You will be taken back to the ‘Verify Prospect Contact Details’ screen. Click ‘Exit’ button to exit the screen. The task is then moved to the next activity.
The bank may decide whether or not to enter into a relationship with the prospect or to continue relationship (in case of an existing customer). Users belonging to the user role ‘CMROLE’ (Compliance Manager) can perform these activities.
Go to the Assigned list in the system. The system displays all the assigned activities. Click ‘Acquire’ button adjoining the ‘Verify Nature/Details of Transaction’ task to acquire it. The system displays the information message as "The task was successfully acquired!"
If you have requisite rights, double click on the task in your ‘Acquire’ task list and invoke the following screen. You can invoke the screen by typing ‘ORDAMLVT’ at the top right corner of the Application tool bar and clicking the adjoining arrow button.

In this screen, you can view and verify the LC details. After verifying the details, select the outcome as ‘Satisfactory’ and save the record by clicking the save icon in the tool bar. If transaction details are incorrect or insufficient, select the outcome as ‘NotSatisfactory’ and save the record by clicking the save icon in the tool bar. The system displays the information message as "The task is completed successfully. The workflow reference number is ..xxx"
The task moves to ‘Obtain Additional Information’ stage. Click ‘Ok’ button. You will be taken back to the ‘Verify Transaction Details’ screen. Click ‘Exit’ button to exit the screen. The task is then moved to the next activity.
Users belonging to the user role ‘CEROLE’ (Compliance Executive) can perform these activities.
Go to the Assigned list in the system. The system displays all the assigned activities. Click ‘Acquire’ button adjoining the ‘Obtain Additional Information’ task to acquire it. The system displays the information message as "The task was successfully acquired!”
If you have requisite rights, double click on the task in your ‘Acquire’ task list and invoke the following screen. You can invoke the screen by typing ‘ORDAMLAI’ at the top right corner of the Application tool bar and clicking the adjoining arrow button.

In this screen, you can view and verify the LC details. After verifying the details, select the outcome as ‘Satisfactory’ and save the record by clicking the save icon in the tool bar to proceed the LC issuance. If transaction details are incorrect or insufficient, select the outcome as ‘NotSatisfactory’ and save the record by clicking the save icon in the tool bar to move the task to ‘Inform Regulatory / Internal authorities on AML checks failure’ stage
The system displays the information message as "The task is completed successfully. The workflow reference number is xxx"
Click ‘Ok’ button. You will be taken back to the ‘Obtain Additional Information’ screen. Click ‘Exit’ button to exit the screen. The task is then moved to the next activity.
Users belonging to the user role ‘CORMROLE’ (Compliance Manager) can perform these activities. If task is marked as Margin money applicable in Input LC stage, then a term deposit has to be arranged for the process to proceed further. You can invoke this screen by typing ‘ORDLCLNM’ in the field at the top right corner of the Application tool bar and click the adjoining arrow.

Once a TD is arranged outside you can select ‘Proceed’ to Continue with LC issuance.
The data captured in the ‘Input LC Details’ stage is saved in Oracle FLEXCUBE as a system task after all the validations are successful. In case of business errors, the system creates a human task to retry the save operation. Users belonging to the user role ‘ADMINROLE’ can perform these activities.
Once saved successfully, the contract will be available in the ‘Letters of Credit Contract Input’ screen. You can invoke this screen by typing ‘ORDLCCRT’ in the field at the top right corner of the Application tool bar and click the adjoining arrow.

Click ‘Proceed’ to move on to the next stage.
Users belonging to the user role ‘TFEROLE’ (Trade Finance Executive) can perform these activities.
The system creates a task to display primary customer name, customer number and account number in the ‘Document Storage Details’ screen. This screen allows you to capture document storage details and the details of the documents stored. You can invoke the screen by typing ‘ORDSTDOC’ at the top right corner of the Application tool bar and clicking the adjoining arrow button.

In this screen the following information can be stored:
The following customer information is displayed:
Capture the following storage details in this section:
Storage Reference
Specify the storage reference number.
Place of Storage
Mention the place where the document is stored.
Date of Storage
Capture the date of storing the documents.
Select the action ‘PROCEED in the textbox adjoining the ‘Audit’ button in this screen and save the record by clicking the save icon in the tool bar. The system displays the information message as "The task is completed successfully. The workflow reference number is xxx"
Click ‘Ok’ button. You will be taken back to the ‘Store Documents’ screen. Click ‘Documents’ button to view the documents stored. The following screen is displayed:

After saving the LC process, you can query the existing details using ‘Import/Export LC Origination Template’ screen.
You can this screen by typing ‘ORDLCTEM’ at the top right corner of the Application Toolbar and clicking on the adjoining Arrow button.

Specify the Application number to view the existing records through this screen. Users belonging to any kind of role can perform this activity.