Planned Outage Support Server (POSS) is the data replica of the host server and facilitates the channels to support the database server without any downtime during the planned outages.
When POSS is active:
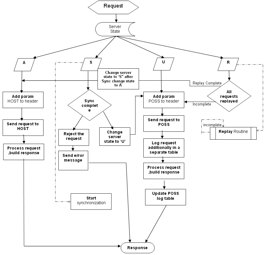
A new server state XML is created for which the path is decided based on the entry in the properties file. The XML contains a parameter <SERVERSTATE> which can have any of the following values:
Gateway EJB takes the request information from the SSB when the full session bean retains the information.
This chapter contains the following sections:
This section contains the following topics:
When the request comes from the channel, it reaches the Gateway EJB or MDB and the bean check for the state of server. If the server state is ‘A’ (Available), the bean picks up the JNDI host server details from the properties file and add a parameter to the xml which implies that the request is being served at the host.
Then the request is processed at the back end and the response from the back end reaches the bean and then to the endpoint.
Using the restore point, the request data is synchronized from host server to POSS. Before the planned outage, the server state has to be changed into ‘S’ (Sleep) from ‘A’ to indicate that the server is down as soon as the synchronization starts.
During synchronization, if any new request comes to the bean, the gateway layer rejects the request and a XML error message is generated. Once the synchronization is completed, the server state is changed into ‘U’ (Unavailable) which indicates the bean that the host server is down and from then on any request that comes is processed at POSS.
When the host is down and POSS is up, the server state is ‘U’. During this time, all the requests that reach the bean is served at POSS. The bean picks up the JNDI details of POSS from the properties file, establishes a connection, and sends the request which is logged into a table at the backend.
The log table have details which indicates if:
The response is sent back to the bean which will send the response to the end point.
Once the host is up, a ‘REPLAY ROUTINE’ (which is a java routine) is carried out which consists of the following steps:
When the server state is ‘R’ and any new request comes to the bean, it executes a DAO to check for records in POSS that need to be replayed to the host. If any such record is found, the new request is sent to POSS else the server state is changed from ‘R’ to ‘A’.
When the server state is ‘R’ the bean also slows down the processing of new requests to ensure there is a switch over back to host.
The following chart depicts a clear picture of request information that pass on to the various stages that are discussed.

When the request comes, two ELCM gateways are deployed pointing towards the Host and the POSS. The external interface at ELCM is switched off and the transactions which are initiated through FLEXCUBE are serviced.
Oracle FLEXCUBE ELCM supports following services during outage.
For more information about operations performed by each service, refer to Gateway Web Services.