5 Managing Permissions

This section provides information on users, groups, roles, and other permissions.   

Topics:

·        Permissions Overview

·        Accessing Permissions Page

Permissions Overview

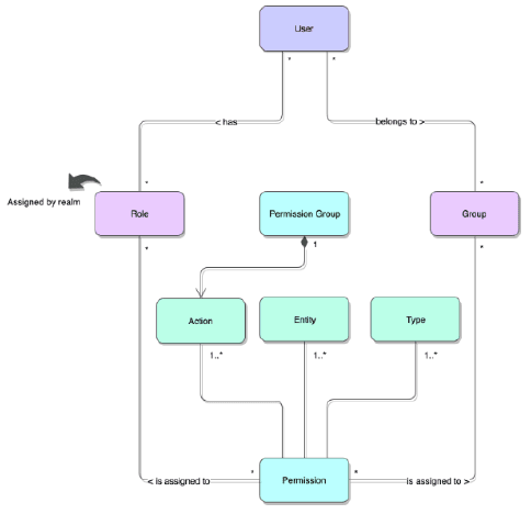
FCC Studio offers a rich permission system. The four key components are permissions, permission templates, roles, and groups.

A permission is an action that applies to entities and types. A permission can be a general action, an action on all entities of a particular type, or an action on a specific entity of a particular type.

For example:

·        general:create_notebook - The general action to create a notebook.

·        graph:graph_update - The action to update all entities of type graph, that is, the action to update all the graphs in the Graphs page.

·        notebook:export - The action to export a specific entity of type notebook, that is, the action to export a particular notebook.

To evaluate whether a user can perform an action on an entity of a type, the permission must be assigned to the user, to one of their roles, or groups.

permissions_1.png 

When sharing a notebook, you can select the user(s)/member(s) to share a notebook and grant the required permission.

permissions_2.png 

permissions_3.png 

Accessing Permissions Page

To access permissions, follow these steps:

1.       Navigate to the FCC Studio workspace.

2.      Click the Navigation Menu Menu_icon.png on the upper-left corner.

The menu items are listed.

3.      Click Permissions.

The Permissions page lists the following:

§        Users

§        Groups

§        Roles

§        Permission Templates

permissions_4.png 

Users

The Users section lists all the users, the date of their last login, and their roles, groups, other permissions. Users cannot be added or deleted in this section, but the groups they belong to can be updated.

permissions_5.png 

Groups

A Group consists of one or more permissions. A user can belong to multiple groups. For example, Oracle Labs, General, and External. The Groups section allows users to view and manage all groups. Groups can be added, updated, and deleted.

permissions_6.png 

Roles

A Role consists of one or more permissions. A user can have multiple roles that are typically assigned by the realm. For example, admin, user, and guest. All the listed roles can be added, updated, and deleted.

permissions_7.png 

Permission Templates

A Permission Template is a set of actions. For example, limited_read, read, and write. All the listed Permission Templates can be added, updated, and deleted.

permissions_8.png