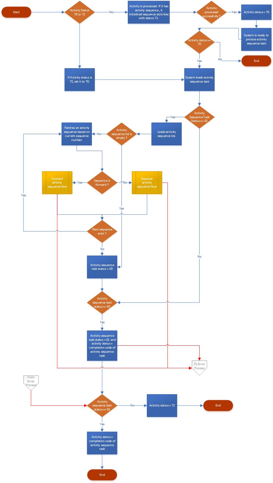
Activity Sequence

Activity Sequence is used primarily for Data Intake to control the activities created as result of inbound data like enrollment and billing. This supported cross object spawning such as Client to Policy, Group Customer to Client and Group Customer to Policy.

Process Flow for running activity sequence