OFS LRS supports approval workflows based on user roles. A one-step maker-checker approval is supported for business assumption definition and Run definition to ensure that computations are carried out using the right input data.
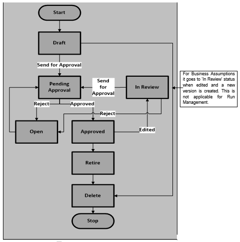
A definition goes through multiple stages, each with a different status, before it can be used for computation. For instance, when a new business assumption is defined and saved, it will be in Draft status. When the definition is edited and sent for authorization, the status of the definition changes to Pending Approval and so on. Each stage requires action from the relevant user based on the role assigned to her. Similarly, a Run definition goes through the same stages of approval.
Topics:
· Understanding Approval Work Flow
Each definition goes through multiple stages and has a status associated with it in each stage and the following table explains the status at each stage.
Status |
Description |
|---|---|
Draft |
When a new definition is created and saved for the first time it is in Draft status. While in draft status, the user is allowed to make any necessary edits without a change in the version number. |
Pending Approval |
When a definition is sent for approval but is not yet approved by the approver the status changes to Pending Approval. This does not result in a change in the version number. |
Open |
When a definition is rejected by the approver, it changes to Open status and is required to be updated or rectified. This does not result in a change in the version number. After the necessary updates are made, it goes through the approval process again. You are allowed to delete a version in Open status. |
Approved |
When a definition has been approved by the LRM approver its status changes to Approved. An approved version of the definition whose Active status is Y, is picked up for execution. This does not result in a change in the version number. |
In Review |
When a definition is edited post-approval, but is not yet sent for the next round of approval, the status displayed is In Review. This edit will result in the creation of a new version of that definition with a new version number. This version of the definition is not picked up for execution until it is approved. |
Retired |
When a definition is retired, meaning no longer required for further computations, its status changes to Retired. This action does not result in a change in the version number of the definition. A retired definition no longer appears for selection in the Run Management window while defining new Runs. However, it can still be executed as part of an existing Run definition. A retired definition is not deleted as it was used previously and will be retained for audit purposes. |
The following steps explain the approval workflow process and the tasks that a user can perform during each stage:
1. To create a new definition, click Add in the Business Assumptions Summary window. On the creation of a new definition, it is in Draft status. The following icons are enabled while a definition is in Draft status:
§ View
§ Edit
§ Copy
§ Delete
§ Send for Approval
§ Approval Summary
The following actions are permissible when a definition is in Draft status:
§ You can view the definition by clicking View in the summary window. You cannot edit the values in View mode.
§ You can edit the definition by clicking Edit in the summary window and make the required changes. This does not result in a new version.
§ You can copy the definition and save it with a new name by clicking Copy in the summary window. The new definition will have the same attributes as the existing definition and will be created as version 0. This definition will be in Draft status and the necessary edits can be made.
§ You can delete any definition which is in Draft status by selecting the definition from the summary window and clicking Delete.
§ Once the definition is finalized, you can initiate the approval process by opening the definition in edit mode and clicking Send for Approval in the definition window. This changes the status of the definition to Pending Approval.
§ You can view the approval workflow for the definition in the Approval Summary window by clicking Approval Summary. This window provides details of each change in the approval status.
2. After the definition is finalized, it is sent for approval and its status changes to Pending Approval. The following icons are enabled in the Pending Approval status:
§ View
§ Copy
§ Approve
§ Reject
§ Approval Summary
The following actions are permissible when a definition is in Pending Approval status:
§ You can view the definition by clicking View in the summary window. You cannot edit the values in View mode.
§ You can copy the definition and save it with a new name by clicking Copy in the summary window. The new definition will have the same attributes as the existing definition and will be created as version 0. This definition will be in Draft status and the necessary edits can be made.
§ You can approve the definition, if you have the appropriate access rights, by clicking Approve. You are allowed to add comments. The status changes to Approved when you have completed the approval process.
§ You can reject the definition, if you have the appropriate access rights, by clicking Reject. You are allowed to add comments. Rejecting a definition changes the status to In Review.
§ You can view the approval workflow for the definition in the Approval Summary window, by clicking Approval Summary. This window provides details of each change in the approval status. This window provides details of each change in the approval status.
NOTE:
The Approve or Reject buttons are present only for users who are mapped to the LRM Approver role.
3. If a definition is rejected by the LRM approver, its status changes to Open. The following icons are enabled in the Open status:
§ View
§ Edit
§ Copy
§ Send for Approval
§ Approval Summary
The following actions are permissible when a definition is in Open status:
§ You can view the definition by clicking the View icon in the summary window. You cannot edit the values in View mode.
§ You can edit the definition by clicking the Edit icon in the summary window and make the required changes. Once the edits are saved, the status still remains in Open status.
§ You can copy the definition and save it with a new name by clicking the Copy icon in the summary window. The new definition will have the same attributes as the existing definition and will be created as version 0. This definition will be in Draft status and the necessary edits can be made.
§ After modifying the definition, you can send it again for approval by clicking Send for Approval. This changes the status of the definition to Pending Approval.
§ You can view the approval workflow for the definition in the Approval Summary window by clicking the Approval Summary icon. This window provides details of each change in the approval status.
4. Once the definition is reviewed and approved, the status changes to Approved. The following icons are enabled in the Approved status:
§ View
§ Edit
§ Copy
§ Make Active
§ Retire
§ Approval Summary.
The following actions are permissible when a definition is in Approved status:
§ You can view the definition by clicking View in the summary window. You cannot edit the values in View mode.
§ You can edit the definition by clicking Edit in the summary window and make the required changes. The definition is still in In Review status.
§ You can copy the definition and save it with a new name by clicking Copy in the summary window. The new definition will have the same attributes as the existing definition and will be created as version 0. This definition will be in Draft status and the necessary edits can be made.
§ If the definition is an older version that is not currently used for computations, you can make it active to be picked by for executions by clicking Make Active in the summary window.
§ You can retire a definition when it is no longer applicable or required for calculations, by clicking Retire in the summary window.
§ You can view the approval workflow for the definition in the Approval Summary window, by clicking Approval Summary. This window provides details of each change in the approval status.
5. When an approved definition is edited, a new version of the definition is created with the status In Review. The following icons are enabled in the In Review status:
§ View
§ Edit
§ Copy
§ Send for Approval
§ Approval Summary.
The following actions are permissible when a definition is in In Review status:
§ You can view the definition by clicking View in the summary window. You cannot edit the values in View mode.
§ You can edit the definition by clicking Edit in the summary window and make the required changes. The definition is still in In Review status.
§ You can copy the definition and save it with a new name by clicking Copy in the summary window. The new definition will have the same attributes as the existing definition and will be created as version 0. This definition will be in Draft status and the necessary edits can be made.
§ You can send a definition for approval by clicking Send for Approval in the definition window. This changes the status of the definition to Pending Approval.
§ You can view the approval workflow for the definition in the Approval Summary window by clicking Approval Summary. This window provides details of each change in the approval status.
NOTE:
· Only a business assumption definition, once approved, can be edited. A new version of the definition is created.
· A Run, once approved, is not allowed to be edited. Hence, no versioning of Runs is supported.
6. You can retire an approved definition, if it is no longer valid, by clicking Retire. The icons which are enabled in the Retire status are as follows:
§ View
§ Delete
§ Copy
§ Approval Summary.
The following actions are permissible when a definition is in Retired status:
§ You can view the definition by clicking View in the summary window. You cannot edit the values in View mode.
§ You are allowed to delete the retired definition by clicking Delete. A retired business assumption is allowed to be deleted only if it is not used in any Run.
§ You can view the approval workflow for the definition in the Approval Summary window, by clicking Approval Summary. This window provides details of each change in the approval status.
The following table provides a snapshot of the UI functions that are enabled for each status:
Figure 75:UI Functions Enabled for Each Status

* Deletion is allowed only if the business assumption definition is not used in any Run
The approval workflow and the logical change in each status is depicted as part of the following process flow:
Figure 76 Approval Workflow
