The process of Istisna finance origination gets initiated when a prospective customer approaches the bank, with a finance account opening request or when the bank approaches a prospective customer, taking lead from its database. In case of a bank–initiated request, the process moves forward only if the prospective customer is interested. The entire process is carried out in multiple stages and on successful completion of each stage, it moves automatically to the next stage.
When the customer approaches the bank for its products and offers, before initiating the finance origination process, the bank can create a mock-proposal which would have the personal details of the customer, the finance offers the customer is interested in as well as the schedules associated with the finance offer. This can be stored as reference in the system to be retrieved when the actual finance process flow is initiated.
This chapter contains the following sections:
Istisna process flow uses Oracle BPEL framework with multiple human tasks for workflow stages. The capture and enrichment of information in multiple steps can be dynamically assigned to different user roles, so that multiple users can take part in the transaction. Oracle Business rules are used for dynamic creation of multiple approval stages.
The following details need to be maintained for originating a Istisna:
The Istisna origination process flow is composed of following stages:
The following are different types of the asset categories in Istisna:
This section contains the following topics:
You can maintain the details of a prospective borrower or a finance applicant, when the borrower initially approaches the bank enquiring about the various finance products that are being offered.
The following details are captured as part of this maintenance:
You can maintain the details related to the prospective customer in ‘Prospect Details’ screen. You can invoke this screen by typing ‘ORDLEADM’ in the field at the top right corner of the Application tool bar and clicking the adjoining arrow button.

You can specify the following details in this screen:
Lead Id
Specify a unique identification for the prospective finance customer.
Description
Specify a suitable description for the prospective finance customer.
Request ID
The system generates the request ID.
Channel
Specify the channel.
Promotion Code
Specify the promotion code, if any.
Branch
Specify the branch code in which the application is processed.
Date of Request
The system displays the current system date as the date of request.
New Account Number
The system displays the new account number.
Application Type
Select the application type from the adjoining drop-down list. The available options are:
Current Status
The system displays the current status.
New Status
Select the new status from the option list.
Conversation ID
Select the conversation ID from the adjoining option list.
You can capture the following personal and geographical details related to a prospective customer:
Type
Select the type of the customer from the drop-down list provided. The following options are available:
Salutation
Select the salutation preference of the customer from the drop-down list provided. You can select any of the following options:
First Name
Specify the first name of the customer.
Middle Name
Specify the middle name of the customer.
Last Name
Specify the last name of the customer.
National Id
Specify the national Id or country code of the customer or select the national Id from the option list provided.
Short Name
Specify the short name of the customer.
Gender
Select the gender of the customer from the drop-down list.
Date of Birth
Specify the date of birth of the customer or select the date by clicking the ‘Calendar’ icon provided.
Mother’s Maiden Name
Specify the customer’s mother’s maiden name.
Customer Category
Specify the category to which the customer belongs or select the customer category from the option list that displays all valid customer categories.
Country
Specify the country of domicile of the customer or select the country code from the option list provided.
Nationality
Specify the country of which the customer is a national or select the country code from the option list provided.
Language
Specify the primary language of the customer or select the language from the option list provided.
Mobile Number
Specify the mobile phone number of the prospective customer.
Landline No
Specify the land phone number of the prospective customer.
Office No
Specify the office phone number of the prospective customer.
Fax
Specify the fax number of the prospective customer.
Passport No
Specify the passport number of the prospective customer.
Passport Issue Date
Specify the date on which the customer’s passport was issued or select the date from by clicking the adjoining ‘Calendar’ icon.
Passport Expiry Date
Specify the date on which the customer’s passport expires or select the date from by clicking the adjoining ‘Calendar’ icon.
Passport Issue Place
Specify the place where the customer’s passport was issued.
Specify the e-mail Id of the prospective customer.
Dependents
Specify the number of dependants for the customer.
Marital Status
Select the marital status of the prospective customer from the drop-down list. The following options are available:
You can capture the address and employment related details of the prospective customer in ‘Details’ tab.

Seq No
The sequence number is automatically generated by the system.
Address Type
Select the address type of the customer from the following options provided in the drop-down list:
Mailing
Check this box to indicate that the address you specify here is the customer’s mailing address.
Address Line 1 – 3
Specify the address of the customer in three lines starting from Address Line 1 to Address Line 3.
Contact Number
Specify the contact telephone number of the customer.
Zip
Specify the zip code associated wit the address specified.
Country
Specify the country associated with the address specified.
Seq No
The sequence number is automatically generated by the system.
Employment Type
Select the customer’s employment type from the drop-down provided. The following options are available:
Employer
Specify the name of the employer of the prospective customer.
Occupation
Specify the occupation of the prospective customer.
Designation
Specify the designation of the prospective customer.
Employee Id
Specify the employee Id of the prospective customer.
Address Line 1 – 3
Specify the employment address of the customer in three lines starting from Address Line 1 to Address Line 3.
Zip
Specify the zip code associated with the office address specified.
Country
Specify the country associated with the employment address specified.
Phone No
Specify the official phone number of the prospective customer.
Extn
Specify the telephone extension number, if any, of the prospective customer.
Contact
Specify the contact number of the prospective customer.
Contact Name
Specify the name of a contact person at the customer’s office.
Contact Phone
Specify the contact phone number of the customer’s contact person.
Contact Extn
Specify the telephone extension number, if any, associated with contact person.
Comments
Specify comments, if any, related to the customer’s employment.
Department
Specify the department to which the customer belongs.
Stated Years
Specify the number of years the customer has spent with his current employer.
Stated Months
Specify the number of months the customer has spent with his current employer.
You can capture the details related to the requested finance in ‘Requested’ tab.

You can capture the following details here:
Currency
Specify the finance currency preference of the customer or select the currency from the option list provided.
Requested Amount
Specify the finance amount requested by the prospective customer.
EMI Amount
Specify the preferred EMI amount of the prospective customer.
Tenor (in months)
Specify the preferred finance tenor (in months) of the prospective customer.
Rate
Specify the preferred profit rate of the prospective customer.
You can view a summary of the prospective finance customers or the borrowers in ‘Finance Prospect Details’ screen. You can also query for a particular record based on desired search criteria.
You can invoke this screen by typing ‘ORSLEADM’ in the field at the top right corner of the Application tool bar and clicking the adjoining arrow button.

You can specify any of the following details to search for a record:
Click ‘Search’ button to search for a record based on the search criteria specified. You can double click a desired record to view the detailed screen.
You can maintain a set of questions along with a possible set of answers with associated scores, to assess the credit rating of a prospective finance customer. You can also calculate the risk factor associated with the finance and arrive at a credit grade based on the scores obtained.
This section contains the following topics:
You can maintain these details in ‘Rule Details’ screen. You can invoke this screen by typing ‘ORDRULMT’ in the field at the top right corner of the Application tool bar and clicking the adjoining arrow button.

You can specify the following details in this screen:
Rule Id
Specify a unique identification for the credit rating rule.
Description
Specify a suitable description for the credit rating rule.
Type
Select the type of the finance from the following options available:
You can maintain the following details in this tab:
Question Id
The question Id is automatically generated by the system.
Category
Select the category to which the question belongs from the option list provided.
Question
Specify the question to be asked to the prospective customer to derive the credit rating score.
Sequence Number
The sequence number is automatically generated by the system.
Possible Answer
Specify a set of possible answers to be associated with a question.
Score
Specify the score associated with an answer.
You can specify the risk details associated with the finance and also indicate the formula for calculating the credit score in this tab.

You can specify the following details here:
Risk Id
Specify a unique identifier for the credit risk being maintained.
Description
Specify a suitable description for the credit risk.
You can specify the formula to calculate the credit score by clicking the ‘Formula’ button corresponding to a credit risk entry in Risk Factor tab.
The ‘Formula’ screen is displayed where you can specify the condition for calculating the credit score associated with a risk condition.

You can specify the following details here:
Sequence Number
The sequence number is automatically generated by the system.
Condition
The condition specified using the Elements, Functions, Operators etc. gets displayed here.
Result
Specify the result to be associated with the condition specified.
Elements
Specify the data elements to be used to define the formula for credit score calculation or select the element from the option list provided.
Functions
Select the mathematical function to be used to define the formula from the drop-down list provided.
Braces
Select the opening or the closing brace from the drop-down list provided, to define the credit score calculation formula.
Operators
Select the mathematical operator to be used to define the credit score calculation formula. You can select ‘+’, ‘-‘, ‘*’, or ‘/’.
Logical Operators
Select the logical operator to be used to define the credit score calculation formula. You can select ‘<’, ‘>‘, ‘=’, ‘<>’, ‘>=‘, ‘<=’, ‘AND’ or ‘OR’.
You can maintain different credit grades based on the credit scores obtained. Click ‘Rating’ button in Rule Details screens to invoke the ‘Rating’ screen, where you can maintain these details.

You can specify the following details here:
Sequence Number
The sequence number is automatically generated by the system.
Score
Specify the score associated with a credit risk.
Grade
Specify the credit grade based on the score obtained.
While creating finance, you need to decide whether the applicant is eligible to receive finance from the bank. Auto Decision feature in Oracle FLEXCUBE decides whether to approve or reject an application. It also gives the stipulations or reasons for the decision.
To use this feature, you need to maintain the Auto Decision details in ‘Auto Decision’ screen.
Specify the following details:

Serial Number
The system displays the serial number.
Score
Specify the maximum credit score of the finance applicant for the system to make the corresponding auto decision. The score is maintained based on the Risk Factor maintained in Rule details screen.
Auto Decision
Specify the auto decision to be made for each credit score. You can maintain the maximum credit scores for each of the following decisions:
While creating finance, based on the applicant’s credit score and auto decision mapping maintained in here, the system decides whether to approve, reject, recommend approval or recommend rejection of the application.
You can view a summary of the credit rules in ‘Rule Maintenance’ screen. You can also query for a particular record based on desired search criteria.
You can invoke this screen by typing ‘ORSRULMT’ in the field at the top right corner of the Application tool bar and clicking the adjoining arrow button.

You can specify any of the following details to search for a record:
Click ‘Search’ button to search for a record based on the search criteria specified. You can double click a desired record to view the detailed screen.
This section contains the following topics:
You can maintain the rules to calculate the credit ratios in ‘Credit Ratio Maintenance’ screen.
You can invoke this screen by typing ‘ORDRATMT’ in the field at the top right corner of the Application tool bar and clicking the adjoining arrow button.

You can specify the following details in this screen:
Group Id
Specify a unique identification code for the ratio group.
Description
Specify a suitable description for the ratio group.
Type
Select the type of the finance from the following options available:
Ratio Id
Specify a unique identification for the credit ratio being maintained.
Description
Specify a suitable description for the credit ratio.
You can specify the formula to calculate the credit ratio by clicking the ‘Formula’ button corresponding to a ratio Id.
The ‘Formula’ screen is displayed where you can specify the condition for calculating the credit ratio associated with a ratio Id.

You can specify the following details here:
Ratio Type
Select the type of the ratio being maintained, from the drop down list provided. The following options are available:
Condition
The condition specified using the Elements, Functions, Operators etc. gets displayed here.
Elements
Specify the data elements to be used to define the formula for credit ratio calculation or select the element from the option list provided.
Functions
Select the mathematical function to be used to define the formula from the drop-down list provided.
Braces
Select the opening or the closing brace from the drop-down list provided, to define the credit ratio calculation formula.
Operators
Select the mathematical operator to be used to define the credit ratio calculation formula. You can select ‘+’, ‘-‘, ‘*’, or ‘/’.
You can view a summary of the credit ratios in ‘Credit Ratio Maintenance’ screen. You can also query for a particular record based on desired search criteria.
You can invoke this screen by typing ‘ORSRATMT’ in the field at the top right corner of the Application tool bar and clicking the adjoining arrow button.

You can specify any of the following details to search for a record:
Click ‘Search’ button to search for a record based on the search criteria specified. You can double click a desired record to view the detailed screen.
You can maintain the formulae to verify if overrides need to be generated dynamically, in ‘Override Maintenance’ screen.
You can invoke this screen by typing ‘ORDOVDMT’ in the field at the top right corner of the Application tool bar and clicking the adjoining arrow button.

You can specify the following details in this screen:
Process Code
Specify the process code of the process for which you wish to maintain override conditions or select the process code from the option list provided.
Application Category
Specify the category to which the finance application belongs or select the application category from the option list provided.
Type
Select the type of the finance from the following options available:
Stage
Select the stage of the finance origination process from the option list provided. The various stages can be Application Entry, Application Verification, Underwriting, Finance Approval etc.
Description
Specify a suitable description for the finance origination stage.
Here, you can capture the details of the conditions to be checked for generating override messages.
Sequence Number
The sequence number is automatically generated by the system.
Condition
The condition specified using the Elements, Functions, Operators etc. gets displayed here.
Error Code
Specify the error code to be used to generate the override message or select the error code from the option list provided.
Error Parameter
Specify the error parameter to be substituted in the override messages.
Elements
Specify the data elements to be used to define the conditions for generating override messages or select the element from the option list provided.
Functions
Select the mathematical function to be used to define the condition from the drop-down list provided.
Braces
Select the opening or the closing brace from the drop-down list provided, to define the conditions for generating override messages.
Operators
Select the mathematical operator to be used to define the conditions for generating override messages. You can select ‘+’, ‘-‘, ‘*’, or ‘/’.
Logical Operators
Select the logical operator to be used to define the conditions for generating override messages. You can select ‘<’, ‘>‘, ‘=’, ‘<>’, ‘>=‘, ‘<=’, ‘AND’ or ‘OR’.
You can view a summary of the overrides in ‘Override Maintenance’ screen. You can also query for a particular record based on desired search criteria.
You can invoke this screen by typing ‘ORSOVDMT’ in the field at the top right corner of the Application tool bar and clicking the adjoining arrow button.

You can specify any of the following details to search for a record:
Click ‘Search’ button to search for a record based on the search criteria specified. You can double click a desired record to view the detailed screen.
You can maintain the list of documents that are required during the finance origination process, in ‘Documents and Advice Maintenance’ screen. Document checklists are maintained for an application category and for the various stages in the origination process. You can also maintain the details of the Advices that need to be generated on completion of a stage in the process.
This section contains the following topics:
You can invoke ‘Documents and Advice Maintenance’ screen by typing ‘ORDDOCMT’ in the field at the top right corner of the Application tool bar and clicking the adjoining arrow button.

You can specify the following details in this screen:
Process Code
Specify the process code of the process for which you wish to maintain override conditions or select the process code from the option list provided.
Application Category
Specify the category to which the finance application belongs or select the application category from the option list provided.
Stage
Select the stage of the finance origination process from the option list provided. The various stages can be Application Entry, Application Verification, Underwriting, Finance Approval etc.
Stage Title
Specify a suitable description for the finance origination stage.
Document Category
Specify the category to which the document belongs or select the document category from the option list provided.
Document Type
Specify the type of the document or select the document type from the option list provided.
Mandatory
Select the option to indicate whether the document is mandatory or not. You can select any of the following options from the drop-down list provided:
Report Name
Specify the name of the advice report to be generated on completion of the process stage.
Template
Specify the template to be used to generate the advice report.
Format
Select the format in which the advice report needs to be generated from the drop-down list provided. The following options are available:
Locale
Select the locale information to be used for generating the advices from the drop-down list. The following options are available:
Based on the details maintained on this screen, you can generate a report from any stage of the process flow. To generate this report from a particular stage, you need to click the ‘Document’ tab at that stage. Under the frame ‘Advices’, you have the option to generate this report.
You can generate the report only if you maintain ‘ORRPICAL_en_US.rtf’ as the template.
You can generate this report in ‘PDF’ or ‘RTF’ formats.
Contents of the Report
This report contains the following details of the finance account:
Field |
Description |
Financing Application Number |
The application number of the finance |
Approved Financing Amount |
The amount approved for the finance |
Tenor (In Months) |
Tenor, in terms of months |
Applied On |
The date of application of the finance |
Profit Rate |
The rate of profit applicable on the finance |
You can view a summary of the document checklists and advices in ‘Document Details’ screen. You can also query for a particular record based on desired search criteria.
You can invoke this screen by typing ‘ORSDOCMT’ in the field at the top right corner of the Application tool bar and clicking the adjoining arrow button.

You can specify any of the following details to search for a record:
Click ‘Search’ button to search for a record based on the search criteria specified. You can double click a desired record to view the detailed screen.
You can maintain various application categories linked to multiple finance products that cater to the requirements of different customers, in ‘Application Category Maintenance’ screen. The entire process of finance origination depends mainly on the category to which the application belongs.
This section contains the following topics:
You can invoke ‘Application Category Maintenance’ screen by typing ‘ORDCATMT’ in the field at the top right corner of the Application tool bar and clicking the adjoining arrow button.

You can specify the following details in this screen:
Application Category
Specify a unique identification for the finance application category.
Category Description
Specify a suitable description for the finance application category.
Rule Id
Specify the credit rule to be associated with the application category or select the Rule Id from the option list provided.
Ratio Id
Specify the credit ratio to be associated with the application category or select the Ratio Id from the option list provided.
Pricing Group
Specify the pricing group to be linked to the Istisna application category. The option list displays all valid pricing groups applicable. Choose the appropriate one.
You can capture the following details in the ‘Main’ tab.
You can specify the following details related to the finance product here:
Product Code
Specify the identification code of the finance product to be linked to the application category being maintained. You can also select the product code from the option list provided.
Product Description
The description associated with the selected finance product gets displayed here.
Default
Check this box to indicate if the finance product selected should be maintained as the default product for the application category.
You can capture the additional details related to the finance product here:
Offer Id
Specify a unique identification for the finance offer being made to the customer.
No of Installments
Specify the number of instalments associated with the finance.
Units
Select the units based on which the finance disbursement should be carried out. The following options are available in the option list:
Frequency
Specify the frequency at which the finance disbursement should be carried out.
Rate
Specify the profit rate to be associated with the finance.
Rate Code
Specify the rate code used to derive the rate or select the rate code from the option list provided.
Spread
Specify the spread that is applicable for the finance being offered.
Effective Rate
The effective profit rate gets displayed here, based on the profit and the spread specified.
Default
Check this box to indicate if the finance offer specified should be maintained as the default offer for the application category.
In ‘Agency’ tab, you can capture the details of the credit rating agencies and credit bureaus that provide credit rating details for customer securities.

You can specify the following details in this screen:
You can capture the details related to the credit rating agencies here.
Agency Code
Specify the identification code of the rating agency that provides credit rating details for customer securities.
Agency Name
Specify the name of the rating agency that provides credit rating details for customer securities.
You can capture the details related to the credit bureau here.
Bureau Code
Specify the identification code of the credit bureau that provides credit ratings for customer securities.
Bureau
Specify the name of the credit bureau that provides credit rating details for customer securities.
You can view a summary of the application categories in ‘Category Details’ screen. You can also query for a particular record based on desired search criteria.
You can invoke this screen by typing ‘ORSCATMT’ in the field at the top right corner of the Application tool bar and clicking the adjoining arrow button.

You can specify any of the following details to search for a record:
Click ‘Search’ button to search for a record based on the search criteria specified. You can double click a desired record to view the detailed screen.
Oracle FLEXCUBE allows you to maintain pricing groups and apply a suitable pricing rule to an application category during istisna finance origination. The pricing rule automatically selects the best matched finance offer for the finance application from the available offers for the application category.
You need to maintain pricing groups and define the price IDs and formulae for the group using ‘Pricing Maintenance’ screen. To invoke the screen, type ‘ORDPRCMT’ in the field at the top right corner of the application toolbar and click the adjoining arrow button.

Specify the following details:
Pricing Group
Specify a unique name to identify the price group.
Description
Specify a brief description of the price group.
Price Type
Specify the price type associated with the price group. You can choose one of the following price types:
Specify the following details.
Price ID
Specify a unique price ID.
This price ID can be applied to a finance at underwriting stage.
Price Description
Specify a brief description of the price ID.
Default
Check this box to set this as the default price ID for the price group that you maintain.
Formula
Click ‘Formula’ button to define the pricing rule for each price ID. You can define the formula using origination system elements in Oracle FLEXCUBE.

You can specify the following details here:
Sequence Number
The sequence number is automatically generated by the system.
Condition
The condition specified using the Elements, Functions, Operators etc. gets displayed here.
Result
Specify the result to be associated with the condition specified.
Elements
Specify the data elements to be used to define the formula for pricing details or select the element from the option list provided.
Functions
Select the mathematical function to be used to define the formula from the drop-down list provided.
Braces
Select the opening or the closing brace from the drop-down list provided, to define the pricing details formula.
Operators
Select the mathematical operator to be used to define the pricing details formula. You can select ‘+’, ‘-‘, ‘*’, or ‘/’.
Logical Operators
Select the logical operator to be used to define the pricing details formula. You can select ‘<’, ‘>‘, ‘=’, ‘<>’, ‘>=‘, ‘<=’, ‘AND’ or ‘OR’.
Based on the formula and the finance application category, the system automatically applies a price ID to the application. You can apply a different price ID that matches the application only at the Underwriting Stage.
If you change a price ID selected by the system and reapply a different price ID, the system changes the score of the pricing rule. The score determines the price ID to be automatically applied.
Offer
Click ‘Offer’ button to define the offers for pricing ID.

Based on the score and the finance application category, the system automatically applies a price ID to the application. You can apply a different price ID that matches the application only at the Underwriting Stage.
Sequence Number
The system displays the sequence number.
Score From
Specify the minimum score range for the offer.
Score Up To
Specify the maximum score range for the offer.
Rate
Specify the loan rate for the loan.
No of Installments
Specify the Number of Loan Installments/Schedules.
Frequency
Specify the Loan Schedule Frequency.
Units
Specify the Loan Schedule Frequency Unit/Basis.
The different stages in Istisna process flow are designed using Oracle BPEL framework. The process of finance origination consists of several manual as well as system tasks, carried out in a sequential manner. Many users can be involved in the completion of a transaction and at each stage of the process, a user or a group of users, assigned with a task, acquire and work on the relevant transaction.
This section contains the following topics:
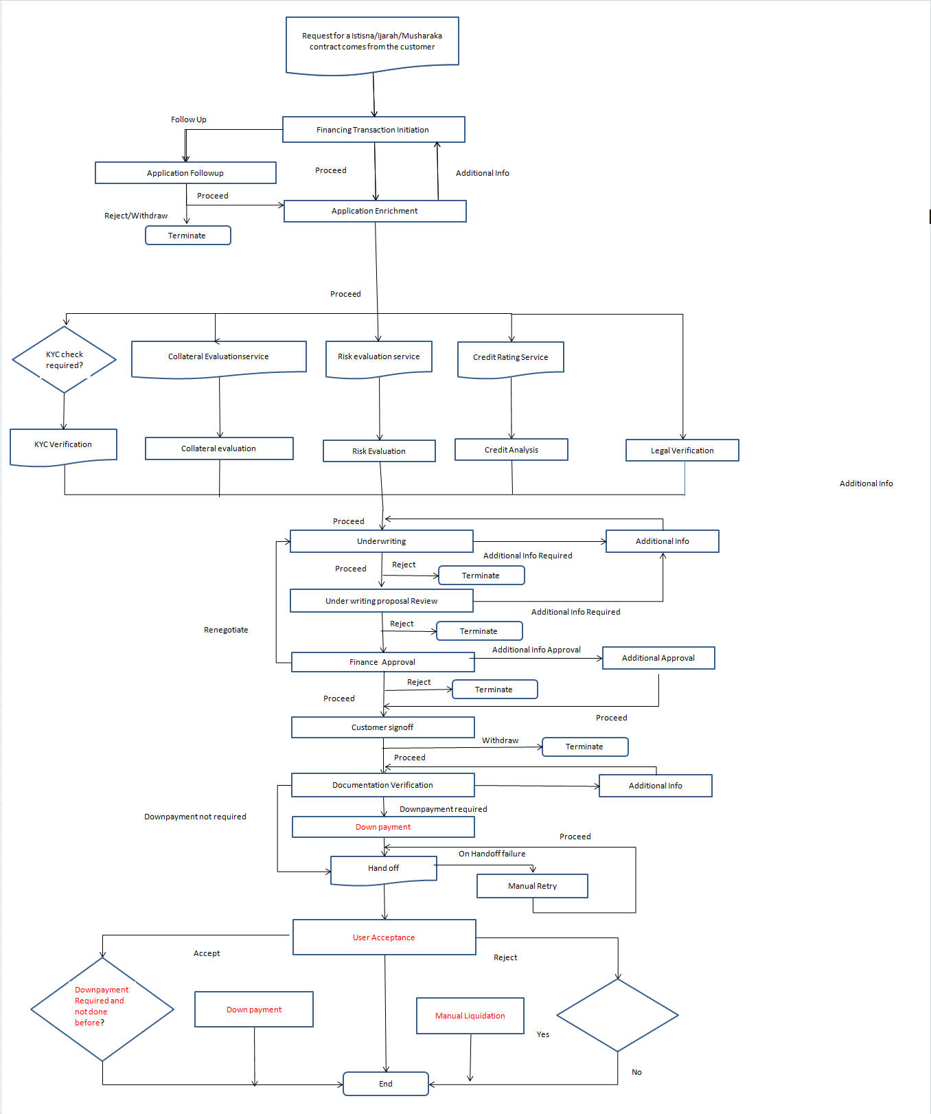
Oracle Business rules that are embedded help the dynamic creation of multiple approval stages. The different stages and sub-stages in the process flow can be summarized as follows:
The various tasks carried out in these stages will be explained in detail in the subsequent sections.
The process flow diagram given below illustrates the activities carried out during the different stages of the workflow.

The process matrix given below lists out the different stages, the user role handling each stage, the function Ids involved and the exit points for each stage.
Stage |
Stage Title |
Description |
Function Id |
Exit point |
1 |
Application Entry |
The following details are captured as part of this stage Application Details Applicant Details Requested Finance Details Limits Information Collateral Details Check List User Defined Fields and Comments Document Capture |
ORDISTAE |
PROCEED, CANCEL |
2 |
Application Verification |
The details captured as part of ‘Application Entry’ stage is verified |
ORDISTAV |
PROCEED, RETURN, CANCEL |
3 |
Application Management Verification |
The details captured as part of ‘Application Entry’ stage is verified if approval level is more than 1. |
ORDISTMV |
PROCEED, RETURN, CANCEL |
4 |
Internal Blacklist Check |
The Customer details captured as part of ‘Application Entry’ stage can be verified for Internal Blacklist check |
ORDISTKI |
PROCEED, CANCEL |
5 |
External Blacklist Check |
The Customer details captured as part of ‘Application Entry’ stage can be verified for External Blacklist check |
ORDISTKE |
PROCEED, CANCEL |
6 |
Underwriting |
The following details are captured as part of this stage Applicant Financial Ratios Applicant Credit Score Applicant Bureau Report Finance Offers Finance Schedules Finance Charges Collateral Valuation Document Capture Advice Generation |
ORDISTUD |
VERIFY, PROCEED, RETURN, CANCEL |
7 |
Finance Approval |
Finance Approval |
ORDISTAR |
PROCEED, RETURN, CANCEL |
8 |
Document Verification |
Document Verification Final Verification Customer Creation Finance Account Creation Advice Generation |
ORDISTDV |
PROCEED, RETURN, CANCEL |
9 |
Customer / Account / Liability / Finance / Collateral Creation |
The system task is used to create the following Customer Creation Murabaha Account Creation Liability Creation Collateral Creation Finance Creation |
ORDISMCU |
PROCEED |
10 |
User Acceptance |
The outcome of the User acceptance on the underlying assets triggers the Istisnaa origination in the next stage. |
ORDITUAC |
ACCEPT, REJECT |
11 |
Disbursement of Istisnaa |
If outcome of stage 11 is ACCEPT the disbursement of Istisnaa for the underlying asset happens |
|
N/A |
12 |
Manual Liquidation |
If outcome of stage 13 is REJECT the manual liquidation happens |
ORDITPMT |
PROCEED, CANCEL |
The stages are explained in detail in the sections that follow.
In this stage, the bank receives an application for finance along with the relevant documents and financial statements from a prospective customer. If the applicant does not have an account but intends to open one, the bank also obtains the account opening form and related documents as part of this activity.
The details related to the applicant, contact information, employment information, requested finance details, collateral details etc. are captured during this stage. Documents obtained from the applicant are uploaded and advices maintained for the stage are generated by the process after completion of the stage.
Users belonging to user role ‘CEROLE’ are authorized to perform these tasks.
This section contains the following topics:
You can key-in the finance application details required in ‘Istisna Application Entry’ screen. You can also invoke this screen by typing ‘ORDISTAE’ in the field at the top right corner of the Application tool bar and clicking the adjoining arrow button.

The Application Number is automatically generated by the system. You can capture the following details in the main screen:
Application Category
Specify the finance application category to be used or select the application category from the option list provided.
Product Code
Specify the Istisna product to be used for initiating the finance or select the product code from the option list provided.
Branch Code
The system displays the branch code here.
Lead ID
Specify the lead Id of the finance applicant or select the lead Id from the option list provided.
Enquiry ID
Specify an enquiry Id, if you wish to retrieve information on the finance offer selected by the customer. You can also select the ID from the adjoining option list. The list contains all the Enquiry IDs created for the customer as part of the finance simulation process.
Application Branch
Specify the application branch.
Application Number
System displays the application number of the customer.
User Reference Number
Specify the user reference number for the finance application.
Priority
Select the type of priority from the drop-down list provided. The following options are available:
Status
The status of the application gets displayed here.
Click ‘Default’ button to default the details related corresponding to the prospective finance customer.
The details corresponding to the lead Id selected gets displayed in the ‘Main’ tab, once you click the ‘Default’ button. You can modify these details if needed.
Channel
Specify the channel Id for the finance. The adjoining option list displays all valid channels maintained in the system. You can select the appropriate one.
Intermediary Group
Specify the intermediary group. The adjoining option list displays all valid intermediary group maintained in the system. You can select the appropriate one.
KYC Required
Check this box to indicate the KYC check is required for the customer.
If you check this box, the system will evaluate a business rule. Based on that rule, the system initiates both Internal KYC and External KYC during application entry and verification stage.
If you do not check this box, the system then skips the Internal KYC and External KYC stages after completing the application entry and verification stages.
Auto Decision Required
Check this box to enable auto decision on finance application. If you check this box, based on the applicant credit score – auto decision mapping maintained in ‘Auto Decision’ screen, the system decides whether to approve, reject, recommend approval or recommend rejection of the application. If you do not check this box, the system will not make an auto decision with regard to approval of the application.
You can set the status of this check box only during Application Entry stage.
External Credit Check Required
Check this box to enable external credit bureau service for credit evaluation of the finance applicant.
If you check this box, the system will automatically initiate external credit check. If you do not check this box, the system will not initiate external credit bureau check.
The credit check initiation happens before underwriting stage.
Type
Select the type of the customer from the drop-down list provided. The following options are available:
Existing
Check this box to indicate if the customer applying for the finance is an existing customer of the bank.
Special Customer No Generation
Check this box to generate a special customer number in the ‘Customer Number’ field.
Default
On clicking the default button after specifying the customer number, the system displays the existing customer number.
On clicking the default button without specifying the customer number, the new customer number gets defaulted.
If the branch code is not specified then the application branch gets defaulted.
Local Branch
Specify the local branch (home branch) of the finance applicant. Select the appropriate one from the option list.
Customer No
The system displays the customer number. However, you can modify it. For existing customers you need to select the customer number from the option list provided.
Click ‘Default’ button to default the details of existing customers.
The system defaults the customer number if the local branch is specified and the check box 'Existing' remains unchecked.
Short Name
Specify the short name of the applicant.
Customer Name
Specify the customer name.
Responsibility
Specify the Co-Applicant’s Responsibility for all parties other than primary Applicant.
Liability
Specify the liability for all parties other than primary applicant.
RM ID
Select the ID of the Relationship Manager from the adjoining option list.
RM Name
Specify the name of the Relationship Manager of the finance applicant.
Country
This is the country as given in the address of correspondence of this customer.
SSN
Specify the SSN of the customer.
Language
As part of maintaining customer accounts and transacting on behalf of your customer,
Customer Category
In this category, you can classify customers of your bank.
Nationality
Specify the nationality of the customer.
Financial Currency
Specify the financial currency or select the financial currency from the option list provided.
Mobile ISD Code +
Specify the international dialling code for the mobile number of the customer. The adjoining option list displays valid ISD codes maintained in the system. Select the appropriate one.
Mobile Number
Specify the mobile number of the customer.
Telephone ISD Code +
Specify a valid international dialling code for the telephone number of the customer. The adjoining option list displays valid ISD codes maintained in the system. Select the appropriate one.
Landline Number
Specify the landline number of the customer.
Specify the E-mail address of this customer.
Fax ISD Code +
Specify the international dialling code for the fax number of the customer. The adjoining option list displays valid ISD codes maintained in the system. Select the appropriate one.
Fax
Specify the fax number of the customer.
First Name
Specify the First name of the customer.
Middle Name
Specify the Middle name of the customer.
Last Name
Specify the Last name of the customer.
Salutation
Select the salutations of customer from the drop-down list provided. The following options are available:
Gender
Select the gender of the customer from the drop-down list provided. The following options are available:
Birth Place
Specify the birth place of the customer.
Birth Country
Specify the birth country of the customer. If ‘FATCA Applicable’ is enabled at the bank level, then it is mandatory to specify the birth country.
Date of Birth
Specify the date of birth of the customer.
Mother Maiden Name
Specify the mother maiden name.
Passport Number
Specify the passport number of beneficial owner.
Passport Issue Date
Specify the issue date of the passport.
Passport Expiry Date
Specify the expiry date of the passport.
Marital Status
Indicate the marital status of the customer here. You may select one of the following from the list available here:
Dependents
Specify the number of family members (children and others) who are dependent on the customer financially. You can indicate any number between 0 and 99.
Incorp Date
Specify the date on which the customer’s company was registered as an organization.
Capital
Specify the particular customer’s various financial details like total Paid Up capital.
Net Worth
Specify the Net worth of the customer organization,
Business Description
Specify the nature of the business and the business activities carried out by the customer organization.
Country
Specify the Country of registration of the office of the corporate.
Note
If the FATCA is enabled at the bank and the check box 'Power of Attorney' is checked here, then it is mandatory to specify the Power of Attorney information.
Power of Attorney
Check this box to indicate that the customer account is to be operated by the power of attorney holder.
Holder Name
The person who has been given the power of attorney.
Address
Specify the address of the power of attorney holder.
Country
Specify the country of the power of attorney holder.
Nationality
Specify the nationality of the power of attorney holder.
Telephone ISD Code +
Specify the international dialling code for the telephone number of the power of attorney holder. The adjoining option list displays valid ISD codes maintained in the system. Select the appropriate one.
Telephone Number
Specify the telephone number of the power of attorney holder.
Account Branch
Select the account branch from the adjoining option list.
Account Number
The account number gets generated when you click on ‘Default’ button, after specifying the account class.
If the account branch is auto-generation enabled, then the account number gets auto-generated.
Account Class
Specify the account class or select the account class of the customer from the option list provided.
Special Account No Generation
Check this box to generate a special account number in the ‘Account’ field.
Click ‘Default’ button to view the account generation details through ‘Account Number Generation’ screen.

Permanent US Resident Status
Check this box to indicate that the corresponding director is a permanent US resident.
Visited US in last 3 years?
Check this box to indicate that the beneficial owner has visited US in the last three years.
You can capture the MIS details for the customer, if any by clicking ‘MIS’ button in the Application Entry screen.
The ‘Customer MIS’ screen gets displayed where you can maintain the MIS details.

You can capture the MIS details for the Customer Accounts by clicking ‘Customer Account MIS’ button in the Application Entry Screen.
The ‘Customer Account MIS’ screen gets displayed where you can maintain the MIS details.

The address and employment related details of the customer corresponding to the Lead Id selected are displayed in this tab. You can modify these details if required.

In this screen, you can capture multiple address and employment details, if required.
You can capture the financial details corresponding to the customer in this screen.

You can capture the following details corresponding to the finance applicant’s income:
Income Type
Select the type of income associated with the customer from the drop-down list provided. The following options are available:
Currency
Specify the currency in which the customer draws his income or select the currency from the option list provided.
Amount
Specify the amount that the customer draws as his income.
Frequency
Select the frequency at which the customer earns income. The following options are available in the drop-down list:
You can capture the following details corresponding to the finance applicant’s liabilities:
Liability Type
Select the type of the liability from the following options provided in the drop-down list:
Liability Sub Type
Specify the sub type corresponding to the liability.
Frequency
Select the frequency at which the customer pays his liability amount. The following options are available in the drop-down list:
Amount
Specify the amount that the customer pays as his liability.
Account Balance
Specify the balance associated with the liability account.
Start Date
Specify a start date for the liability or select the start date by clicking the ‘Calendar’ icon.
End Date
Specify an end date for the liability or select the end date by clicking the ‘Calendar’ icon.
Type
Select the type of the asset from the following options available in the drop-down list:
Asset Sub Type
Specify the sub type associated with the asset.
Description
Specify a suitable description for the asset type.
Asset Value
Specify the value associated with the asset.
You can specify the following details for the asset type ‘Vehicle’.
Make
Specify the make of the vehicle.
Model
Specify the model of the vehicle.
Manufacturing Year
Specify the year of manufacture of the vehicle.
Body
Specify the body details of the vehicle.
Reg#
Specify the registration number of the vehicle.
Address Line 1-3
Specify the address of customer’s residence in the three Address lines provided.
Width
Specify the width of the customer’s residence.
Length
Specify the length of the customer’s residence.
Occupancy
Specify the number of people who occupy of the customer’s residence.
The details related to the requested finance corresponding to the Lead Id selected are displayed in this tab. You can modify these details if required. If you have selected an ‘Enquiry ID’ for the customer, then the requested details that have been stored for the corresponding finance proposal are displayed here.

You can also capture the following itemization details corresponding to the requested finance:
Requested Currency
Specify the currency for transaction. The adjoining option list displays all valid currencies maintained in the system. You can select the appropriate one.
Requested Amount
Specify the amount requested corresponding to the itemization specified.
Tenor (In Months)
Enter the tenor in months.
Rate
Enter the profit rate for the finance.
Down Payment
Specify the amount paid as Down Payment.
Promotion Id
Specify a unique 4-character alphanumeric code to identify the promotion in the system.
No of Installments
Specify the requested Number of Finance Installments/Schedules.
Frequency
Specify the requested Finance Schedule Frequency.
Unit
Select the requested Finance Schedule Frequency Unit/Basis from the adjoining drop down list.
The system defaults the values of the following in the loan block in the underwriting stage:
Financing against Salary
Check this box to indicate that the finance should be associated with the applicant salary account.
Financing Purpose
Give a brief description on the purpose of financing.
Itemization
Specify the tenor itemization that is required. For example, you can specify the itemizations like ‘Booking Amount’, ‘Payment’, ‘Interiors’ etc.
Amount
Specify the amount requested corresponding to the itemization specified.
Comments
Give your comments, if any corresponding to the itemization.
You can capture the details related to the limits provided by the customer in this tab.

You can specify the following details here:
Liability Number
Specify the Liability Number. If the Liability Number is customer group then all customers under this group should have same Liability Number.
Liability Name
Specify the Liability Name here. A maximum of 35 characters are allowed in this field.
Liability Branch
Specify the branch in which liability is associated.
Liability Currency
Specify the currency with which the liability is associated. This cannot be changed post authorization.
Overall Limit
Specify the overall limit amount for that liability. Value entered in the field will be in the currency stated above. If liability is of customer group then overall limits stated will be common to all the customers.
Line Code
Specify the Line Code to which the liability ID is to be associated with. Allocating credit limits for the Line-Liability combination can be done. The customer(s) who fall under this Liability Code will in turn avail credit facilities under this Credit line.
By linking a Credit Line to a Liability code the customer also gets linked to the Credit Line. This is true because a Liability code has been assigned to every credit seeking customer and the credit facilities granted to the customer are defined and tracked against this code.
Line Serial
Each time a customer - line code combination is specified, Oracle FLEXCUBE ELCM system assigns a unique serial number to the combination. This serial number is unique to the line-liability code combination. Thus, for every new record entered for a Line-Liability combination, a new serial number is generated. The Line - Liability - Serial number forms a unique combination.
Line Branch
Select the line branch code from the adjoining option list.
Main Line Code
Specify the main line code. The adjoining option list displays all valid main line codes maintained in the system. You can choose the appropriate one.
Line Currency
Specify the currency in which the facility is defined. The currency that has been selected will have the following implications:
Once the entry is authorized you cannot change the currency.
If the limit allotted to this Line-Liability combination can be utilized by accounts and transactions in currencies other than the limit currency, the limit utilization will be arrived at by using the mid rate for the currency pair as of that day.
Expected Limit Amount
Enter the expected limit amount.
Collateral Amount
The system displays the collateral amount here.
Effective Line Amount Basis
For defining drawing power of line the elements mentioned below are treated as the basis for the effective line amount calculation.
Effective Line Amount
The effective line amount basis will be validated for the following criteria:
The Effective Limit Amount can be modified only before the first authorization of the Line.
Additional Line Amount
Enter the effective line amount.
Pool Code
Specify the Pool Code here. The pool code assigned to each collateral pool can be linked to a Liability while creating credit limits.
Pool Description
Specify a brief description of the collateral pool here.
Pool Currency
Specify the currency in which the Collateral Pool has to be maintained.
Pool Amount
The entire Collateral Linked amount will be displayed in this field.
Pool Utilized
This field displays the pool amount that has been linked to a various credit lines, hence displaying the total pool amount utilized at any point in time.
You can capture the details related to the collaterals provided by the customer in this tab.

In this screen, specify the following details to facilitate vehicle evaluation:
Collateral Branch
Select the finance applicant’s collateral branch from the adjoining option list.
Collateral ID
Select the collateral ID from the adjoining option list.
Collateral Description
Give a brief description on the collateral.
Collateral Currency
Select the collateral currency from the adjoining option list.
Collateral Value
Specify the collateral value.
Start Date and End Date
Specify the tenor of the collateral using the Start Date and End Date fields. The collateral is considered effective only during this period.
Collateral Category
Select the collateral category from the adjoining option list.
Collateral Type
Select the collateral from the adjoining drop down list.
The options are:
Linked Percent
Specify percentage of the part of the collateral amount which has to be linked to the pool.
Linked Amount
Specify the part of the collateral amount which has to be linked to the pool.
Haircut %
Specify the bank’s margin (Haircut) to be assigned for Collateral. Haircut% applied by the system as per the Haircut schedule would be displayed here
Revaluate Collateral
Check this box to revaluate the collateral.
Revaluation Date
Specify the date on which the next revaluation has to be done.
Revision Date
Specify the date on which this collateral has to be revisited for review.
Charge Type
Select the charge type from the adjoining drop down list:
Utilization Order
Specify the utilization order.
Commitment Product
Select the product code from the adjoining option list to be used for creating the commitment contract.
In this screen, specify the following details to facilitate vehicle evaluation:
Security ID
Select the security id from the option list.
Number of units/Nominal value
Specify the number of units.
Cap Amount
Specify the cap amount.
Guarantor ID
Select the Guarantor Id from the option list.
Rating
The system displays the rating.
You can capture the details of the vehicle which is to be evaluated in the following fields:
Identification Number
Enter the unique identification number associated with the vehicle.
Year
Specify the year of manufacture for the vehicle.
Make
Specify the make of the vehicle.
Model
Specify the vehicle model.
Body
Specify the vehicle body details.
Usage
Specify the mileage used by the vehicle till date.
Note
For more details on capturing Collateral details, refer the chapter titled ‘Maintaining Collateral Details’ in Enterprise Limits and Collateral Management user manual.
These details will be used at the underwriting stage to evaluate the vehicle.
In this tab, you can specify comments, if any, related to the finance application.

You can specify the following details here:
Sequence Number
The sequence number is automatically generated by the system.
Comments
Specify comments, if any, to be associated with the finance application.
Comment By
The system defaults the name of the commenter.
Comment Date
Specify the date on which the comment was given or select the date by clicking the ‘Calendar’ icon.
You can capture the customer related documents in central content management repository through the ‘Documents’ screen. Click ‘Documents’ button to invoke this screen.

Here, you need to specify the following details:
Document Category
Specify the category of the document to be uploaded.
Document Reference
The system generates and displays a unique identifier for the document.
Document Type
Specify the type of document that is to be uploaded.
Upload
Click ‘Upload’ button to open the ‘Document Upload’ sub-screen.
In the ‘Document Upload’ sub-screen, specify the corresponding document path and click the ‘Submit’ button. Once the document is uploaded through the upload button, the system displays the document reference number.
View
Click ‘View’ to view the document uploaded.
In 'Istisna Lending’ process, ‘Document Upload’ feature is not available in all the stages. Its availability in this process is given below:
Stage Title |
Function Id |
Doc Callform Exists |
Upload(Available/Not Available) |
View(Available/Not Available) |
Application Entry |
ORDISTAE |
Available |
Available |
Available |
Application Verification |
ORDISTAV |
Available |
Available |
Available |
Application Management Verification |
ORDISTMV |
Available |
Available |
Available |
Internal Blacklist Check |
ORDISTKI |
Available |
Available |
Available |
External Blacklist Check |
ORDISTKE |
Available |
Available |
Available |
Underwriting |
ORDISTUD |
Available |
Available |
Available |
Finance Approval |
ORDISTAR |
Available |
Available |
Available |
Document Verification |
ORDISTDV |
Available |
Available |
Available |
Customer / Account / Facility / Finance / Collateral Creation |
ORDITMCU |
Available |
Available |
Available |
User Acceptance |
ORDITUSA |
Not Available |
|
|
Disbursement of Istisnaa |
|
Not Available |
|
|
Manual Liquidation |
ORDITPMT |
Not Available |
|
|
You can capture the information of channels like Internet Banking, Interactive Voice Response, Mobile, ATM, and Credit Card at customer level. Click ‘Customer Channels’ button to specify the details relating to channels.

Specify the following details:
Banking Channels
Specify the banking channels code. Alternatively, you can select the list of channels from the option list. The list displays the channels maintained in the system.
Banking Channel Name
The system displays the name of the banking channel.
Remarks
Specify remarks for the banking channel subscription.
You can capture the information of channels like Internet Banking, Interactive Voice Response, Mobile, ATM, and Credit Card at customer level. Click ‘Account Channels’ button to specify the details relating to channels.

Specify the following details:
Banking Channels
Specify the banking channels code. Alternatively, you can select the list of channels from the option list. The list displays the channels maintained in the system.
Banking Channel Name
The system displays the name of the banking channel.
Remarks
Specify remarks for the banking channel subscription.
To acquire the next stage, you need to go to the ‘Task’ menu and select ‘Assigned’ under ‘Standard’ option.

All tasks that have been successfully completed are listed in the right side of the screen. Select the checkbox against your ‘Workflow Ref No’ and click ‘Acquire’ button at the top of the screen to acquire the next stage of the task.
The system displays the information message as "...xxx Acquire Successful"
Click ‘Ok’ to proceed to the next stage. To select the acquired task for the next stage, select ‘Acquired’ under ‘Standard’ option in the ‘Task’ menu. All the tasks that have been successfully acquired are displayed in the right side of the screen. Search for your workflow reference number and click the ‘Workflow Ref No’ to open ‘Istisna Finance Application Verification’ screen.
The information captured in the previous stage is verified in the Application Verification stage. Application verification is carried out by the user role ‘CMROLE’.
You can key-in the finance application details required in ‘Istisna Application Verification’ screen.

The details related to the finance application entry are displayed in this screen, which can be verified by the verifier. The details cannot be modified in this stage, but comments can be added appropriately. On completion of this stage, the advices that are maintained for the stage are generated.
The verifier can either send the application back to the previous stage if the information provided is not adequate or can cancel it if the information captured is not satisfactory.
If the application details are verified successfully, the verifier can proceed with the processing of the application by selecting ‘PROCEED’ as the Outcome. The verifier can select ‘REJECT’ to return the process to previous stage for data correction or ‘CANCEL’ to terminate the process.
On successful verification a message, stating that the task is successfully completed, gets displayed.
To acquire the next stage, you need to go to the ‘Task’ menu and select ‘Assigned’ under ‘Standard’ option. All tasks that have been successfully completed are listed in the right side of the screen. Select the checkbox against your ‘Workflow Ref No’ and click ‘Acquire’ button at the top of the screen to acquire the next stage of the task.
The system displays the information message as "xxx Acquire Successful"
The information captured in the previous stage is verified for the second time and for second level approval in the Application management Verification stage. Application verification is carried out by the user role ‘CMROLE’.
You can key-in the finance application details required in ‘Istisna Application Management Verification’ screen.

The details related to the finance application entry are displayed in this screen, which can be verified by the verifier. The details cannot be modified in this stage, but comments can be added appropriately. On completion of this stage, the advices that are maintained for the stage are generated.
The verifier can either send the application back to the previous stage if the information provided is not adequate or can cancel it if the information captured is not satisfactory.
If the application details are verified successfully, the verifier can proceed with the processing of the application by selecting ‘PROCEED’ as the Outcome. The verifier can select ‘REJECT’ to return the process to previous stage for data correction or ‘CANCEL’ to terminate the process.
On successful verification a message, stating that the task is successfully completed, gets displayed.
To acquire the next stage, you need to go to the ‘Task’ menu and select ‘Assigned’ under ‘Standard’ option. All tasks that have been successfully completed are listed in the right side of the screen. Select the checkbox against your ‘Workflow Ref No’ and click ‘Acquire’ button at the top of the screen to acquire the next stage of the task.
The system displays the information message as "xxx Acquire Successful"
The information against Internal KYC and SDN checks.are verified in Internal blacklist check stage.
Only users belonging to the ‘CEROLE’ (Compliance Executive) can perform this task. If you have requisite rights, acquire it from the list by clicking the ‘Acquire’ button adjoining the desired task. The following screen will be displayed.
The task will be moved to the ‘Assigned’ task list. Select the checkbox against your ‘Workflow Ref No’ and click ‘Acquire’ button. Go to the ‘Acquired’ task list and double-click on the record to invoke the following screen.

The system displays all the customers associated with the finance application with internal status displaying whether the customer information is available or not.
Click ‘Review’ button to view all customer information and perform KYC and SDN checks.

The KYC Review Screen (STSKYCMN) and SDN Review Screens (ORSSDNMN) are displayed.


Once reviewed the verifier provides the review status and remarks.
You can perform a check on the customer record based on the KYC Review and SDN Review screens and choose the internal KYC status and SDN status respectively based on the review. You need to query on the records using all or a combination of the following criteria:
Click the ‘Query’ button to view all records that match the specified criteria.
If the customer details do not match any of the displayed records, select the action ‘CLEARED’ from the drop-down list adjoining the ’Audit’ button. Click the ‘Save’ icon in the tool bar to save the record. The system displays the information message as ".The task is completed successfully. The Workflow Reference Number is ...xxx”
The information against external KYC and SDN checks are verified in external blacklist check stage.
Only users belonging to the ‘CEROLE’ (Compliance Executive) can perform this task. If you have requisite rights, acquire it from the list by clicking the ‘Acquire’ button adjoining the desired task. The following screen will be displayed.
The task will be moved to the ‘Assigned’ task list. Select the checkbox against your ‘Workflow Ref No’ and click ‘Acquire’ button. Go to the ‘Acquired’ task list and double-click on the record to invoke the following screen.

The system displays all the customers associated with the finance application with internal status displaying whether the customer information is available or not.
Click ‘Review’ button to view all customer information and perform KYC and SDN checks.

The KYC Review Screen (STSKYCMN) and SDN Review Screens (ORSSDNMN) are displayed.


Once reviewed the verifier provides the review status and remarks.
You can perform a check on the customer record based on the KYC Review and SDN Review screens and choose the external KYC status and SDN status respectively based on the review. You need to query on the records using all or a combination of the following criteria:
Click the ‘Query’ button to view all records that match the specified criteria.
If the customer details do not match any of the displayed records, select the action ‘CLEARED’ from the drop-down list adjoining the ’Audit’ button. Click the ‘Save’ icon in the tool bar to save the record. The system displays the information message as "The task is completed successfully. The Workflow Reference Number is ...xxx".
Click ‘Ok’ to proceed to the next stage. To select the acquired task for the next stage, select ‘Acquired’ under ‘Standard’ option in the ‘Task’ menu. All the tasks that have been successfully acquired are displayed in the right side of the screen. Search for your workflow reference number and click the ‘Workflow Ref No’ to open ‘Istisna Finance Underwriting’ screen.
In this stage, the bank assesses the eligibility of the borrower for the requested finance offer, based on the analysis of the borrower’s financial ratios and credit scores. The bank also obtains credit details from external agencies and field investigation agencies. The tasks in underwriting stage are also carried out by the user role ‘CMROLE’.
After ascertaining the eligibility of the customer, the bank provides multiple finance offers for the borrower and uses one offer chosen by the customer to generate payment schedule and schedule details. The advices that are maintained for the stage are generated on completion of the stage.
In this stage, the bank also conducts vehicle evaluation based on the details that have been captured at the ‘Application Entry’ stage. This evaluation can be done with details from an external agency in the collateral tab.
This section contains the following topics:
You can carry out the evaluation of vehicles in the collateral tab. Here, the details provided as part of the ‘Application Entry’ stage are defaulted, which you can modify. The evaluation can be done by interfacing with external agencies.

In this screen, capture the following details:
You can modify the details of the vehicle which is to be evaluated in the fields listed below.
Identification Number
Enter the unique identification number associated with the vehicle.
Year
Specify the year of manufacture for the vehicle.
Make
Specify the make of the vehicle.
Model
Specify the vehicle model.
Body
Specify the vehicle body details.
Usage
Specify the mileage used by the vehicle till date.
You can retrieve vehicle details from an external agency either by specifying the identification number for the vehicle or all of the following fields:
Valuation Source
Select the valuation source from the adjoining drop-down list. The options are:
Select ‘INTERNAL’ if you wish the evaluation to be done by interfacing with an external agency.
Status
Select the status from the adjoining drop-down list. The options are:
The evaluation will be done only if the valuation source is selected as ‘INTERNAL’ and the status is ‘RECOMMENDED’. For any other combination of values for the two fields, the system will display an error message and will not proceed with the evaluation till the values are set as specified above.
After entering the required details, select ‘VERIFY’ as the Outcome and click ‘Save’. If you have indicated that evaluation should be done you will not be allowed to select ‘PROCEED’ or ‘CANCEL’ as the Outcome till the verification has been successfully done.
The system will display a message stating that the task is successfully completed on saving the record.
To acquire the next stage, you need to go to the ‘Task’ menu and select ‘Assigned’ under ‘Standard’ option. All tasks that have been successfully completed are listed in the right side of the screen. Select the checkbox against your ‘Workflow Ref No’ and click ‘Acquire’ button at the top of the screen to acquire the next stage of the task.
The system displays the information message as "...xxx Acquire Successful"
Click ‘Ok’ to proceed to the next stage which will again be the underwriting stage. To select the acquired task for the next stage, select ‘Acquired’ under ‘Standard’ option in the ‘Task’ menu. All the tasks that have been successfully acquired are displayed in the right side of the screen. Search for your workflow reference number and click the ‘Workflow Ref No’ to open ‘Istisna Underwriting’ screen.
The system will invoke the external valuation agency for vehicle evaluation. You can view the details in the collateral tab.In the collateral tab, click the ‘Evaluate’ button. The system will check for the data within the FLEXCUBE database. If there are none for the corresponding vehicle, it will try to obtain the details from the external agency and display them in the ‘Vehicle Evaluator’ screen.

In this screen, you can view the information available for the vehicle based on the information provided by you. If the information in this screen matches the details available in the system database for the same vehicle, the status is updated to ‘COMPLETED’ in the collateral tab. If it does not match, then the status is updated to ‘NO DATA’.
Note
For more details on capturing Collateral details, refer the chapter titled ‘Maintaining Collateral Details’ in Enterprise Limits and Collateral Management user manual.
Once the verification is completed, you can select the Outcome as ‘PROCEED’ and move to the next stage.
The credit score tab is used to calculate the credit score details of the customer. You can also interface with external Credit engines and display recommendations and report. Internal Credit engine obtains information from customer and calculates credit score and displays system recommendation.

The set of questions used to assess the credit rating of a prospective finance customer, associated Rule Id are displayed in this screen. You can specify the following details here:
System defaults the Category and Question as maintained in the Rule.
You can select the Answer from the option list.
Click ‘Calculate’ button to calculate the credit score and the grade, based on the formula maintained for calculating the credit score. The ‘Grade’ and the ‘Score’ are displayed based on this calculation.
You can interface with external credit bureaus and view report obtained from them in ‘Bureau’ tab. Based on the reports that are obtained from the external bureaus, the underwriter determines whether to approve the finance to the customer or not.

In the application entry stage, if the external credit required flag is checked, the bureau report gets generated in the underwriting stage.
If the credit bureau is not checked in the application entry stage, the underwriter can verify it in the underwriting stage by giving status as Required and Outcome as Verify. On giving the outcome as verify the credit bureau verification happens and the application moves to underwriting stage again.
The credit agencies and the bureaus maintained for the Application Category are displayed in this screen: You can capture the remarks and recommendations from these agencies in this tab. You can also view the credit report obtained from the agencies and bureaus.
Customer Id
The identification of the finance customer gets displayed here.
Bureau
The credit bureau maintained for the Application Category in ‘Application Category Maintenance’ gets displayed here.
Status
Select the status for the credit bureau check from the following options in the drop-down list:
Remarks
Specify remarks, if any, associated with the finance application.
External Agency
Specify the external agency that you want to use for the evaluation,. If you do not specify a value here, the system will display an error message.
Recommended
Select the recommendation of the credit agency for the finance requested from the following options provided in the drop-down list:
Remarks
Specify remarks, if any, associated with the finance application.
Status
The following statuses are available:
The evaluation will be done only if the external agency has been specified and the ‘Recommended’ field has the value ‘Recommended’ status is ‘RECOMMENDED’. For any other combination of values for the two fields, the system will display an error message and will not proceed with the evaluation till the values are set as specified above.
After entering the required details, select ‘VERIFY’ as the Outcome and click ‘Save’. If you have indicated that evaluation should be done you will not be allowed to select ‘PROCEED’ or ‘CANCEL’ as the Outcome till the verification has been successfully done.
The system will display a message stating that the task is successfully completed on saving the record.
To acquire the next stage, you need to go to the ‘Task’ menu and select ‘Assigned’ under ‘Standard’ option. All tasks that have been successfully completed are listed in the right side of the screen. Select the checkbox against your ‘Workflow Ref No’ and click ‘Acquire’ button at the top of the screen to acquire the next stage of the task which will be the underwriting stage again.
The system displays the information message as "The task is completed successfully. The Workflow Reference Number is ...xxx"
Click ‘Ok’ to proceed to the next stage. To select the acquired task for the next stage, select ‘Acquired’ under ‘Standard’ option in the ‘Task’ menu. All the tasks that have been successfully acquired are displayed in the right side of the screen. Search for your workflow reference number and click the ‘Workflow Ref No’ to open ‘Istisna Underwriting’ screen.
The system will invoke the external valuation agency for credit evaluation. You can view the details in the bureau tab. This includes the score assigned by the agency for the customer.
In this screen, you can view the information available for the customer by clicking the ‘Report’ button under the field ‘Status’ in the External Credit Rating section. If the information is available, the status is updated to ‘COMPLETED’ in the collateral tab. If it does not match, then the status is updated to ‘NO DATA’.
Once the verification is completed, you can select the Outcome as ‘PROCEED’ and move to the next stage.
You can click ‘Report’ button adjacent to credit rating record or credit bureau record to view the report obtained from the credit rating agency or the credit bureau.
The following reports can be viewed:










You can capture the Finance MIS details by clicking ‘Finance MIS’ button in ‘Istisna Finance Underwriting’ screen.
The ‘Finance MIS’ screen gets displayed where you can capture the details

You can capture the Finance UDF details by clicking ‘Finance Fields’ button in ‘Istisna Finance Underwriting’ screen.
The ‘Finance UDF’ screen gets displayed where you can capture the details

In the ‘Ratios’ tab, the system calculates the stated and actual income/debt ratios and also calculates the ratio based on ‘What if payment amount’.

The stated income and debt of the customer are displayed here You can capture the following additional details here.
Monthly Income
Specify the actual monthly income of the customer based on documentary proof provided.
Monthly Debt
Specify the actual monthly debt of the customer based on documentary proof provided.
Click ‘Calculate Ratios’ button to calculate the asset/ liability ratios for the customer.
What if Pmt Amt
Specify the EMI amount that the customer is ready to pay.
Click ‘Update Ratio’ button to update the asset/ liability ratios for the customer, taking into account the EMI payments also.
The ratios for Installment, Finance To Value and Disposable Income are calculated for the following conditions:
In the ‘Financing’ tab, the system displays the list of the multiple finance offers that are attached to the application category specified. If you have selected an ‘Enquiry ID’ for the customer, then the finance details that have been stored for the corresponding finance proposal are displayed here. You can modify these details, if required.

Specify the following details:
Pricing ID
Based on the formula maintained in ‘Pricing Maintenance’ screen, the system automatically applies a price ID to the application. However, you can apply a different price ID that matches the application. You can select a different price ID from the option list.
If you change a price ID selected by the system and reapply a different price ID, the system changes the score of the pricing rule. The score determines the price ID to be automatically applied.
Click ‘Apply’ button to apply the selected price ID to the finance.
The details related to the finance offer like the number of installments, finance branch, frequency, unit, rate etc. are displayed here. Select the required offer by clicking the ‘Check’ option and click then click the ‘Apply’ button to apply the selected finance offer. The details corresponding to the selected finance offer are displayed in ‘Finance Details’ section. You can modify these details, if required, and click ‘Apply’ button to calculate the schedule details.
The offers maintained at the category level is displayed in the multiple offers block . The system compares the number of installments, frequencies and unit with the value in the requested tab at application entry stage. The rate in the offers block is compared with rate maintained in the pricing Id. The system applies that offer which matches with the mentioned criteria in the offer block. If the offer fails to match then a new row is added which will take its value from the pricing ID.
Down Payment
The system displays the calculated Down Payment amount from the entry stage. If the value is not given in the entry stage then the Down Payment Amount gets calculated based on the Down Payment %.
Down Payment %
The system captures the Down Payment percentage value. This value should not be a negative value. However, you can modify it.
Effective Date
The system captures the effective date of user defined elements. However, you can modify it in the underwriting stage.
The system supports multiple User Defined Elements here based on the effective dates maintained.
UDE Id
Select the User Defined Element Id from the adjoining option list.
Value
Specify the UDE value.
Rate Code
Select the rate code for UDE from the adjoining option list.
Code Usage
Select the code usage from the adjoining drop down list.
Resolved Value
The system defaults the system revised UDE value.
System displays the intermediary details including the compensation percentage for each Intermediary, based on the Intermediary group maintained in Application Entry stage.However, you can modify it.
The payment schedules are derived based on the offer selected.
Note
You can select only one finance offer in this screen.
In ‘Component’ tab, the system calculates and displays the payment schedules and the schedule details based on the finance offer selected. If you have selected an ‘Enquiry ID’ for the customer, then the schedule details that have been stored for the corresponding finance proposal are displayed here. You can modify them, if required.

The following details related to the schedule are displayed here:
For each component of the components listed, the system calculates and displays the details like the Due Date, Amount Due, EMI Amount and Amortized Principal.
In ‘Charges’ tab, the system calculates and displays charges, if any applicable.

The system calculates and displays the charge details associated with the finance. The following details are displayed:
Waive
Check this box to waive the charges associated with the finance.
In this tab, the system captures the field investigation details associated with the customer.

The following details related to the customer can be captured here:
You can view the investigation report associated with the customer by clicking the ‘Report’ button.
In this tab, you can capture the comments by the users.

You can capture the following details:
Comments
Specify comments, if any, to be associated with the finance application.
Comment By
The system defaults the name of the commenter.
Comment Date
Specify the date on which the comment was given or select the date by clicking the ‘Calendar’ icon.
If the underwriting stage is successfully completed, the underwriter can proceed with the processing of the application by selecting ‘PROCEED’ as the Outcome. The underwriter can select ‘REJECT’ to return the process to previous stage for data correction or ‘CANCEL’ to terminate the process.
On successful completion a message, stating that the task is successfully completed, gets displayed.
To acquire the next stage, you need to go to the ‘Task’ menu and select ‘Assigned’ under ‘Standard’ option. All tasks that have been successfully completed are listed in the right side of the screen. Select the checkbox against your ‘Workflow Ref No’ and click ‘Acquire’ button at the top of the screen to acquire the next stage of the task.
The system displays the information message as "...xxx Acquire Successful"
Click ‘Ok’ to proceed to the next stage. To select the acquired task for the next stage, select ‘Acquired’ under ‘Standard’ option in the ‘Task’ menu. All the tasks that have been successfully acquired are displayed in the right side of the screen. Search for your workflow reference number and click the ‘Workflow Ref No’ to open ‘Istisna Application Approval’ screen.
In the Finance Approval stage, the approver verifies the finance application, analyzes the applicant’s financial status, credit rating and field investigation reports and based on the credit worthiness of the customer approves the finance offered to the customer.
You can key-in the finance application details required in ‘Istisna Application Approval’ screen.
Users belonging to user role ‘CMROLE’ are authorized to perform these tasks.

The approver can send the application back to the previous stage if the information provided is not adequate or choose to cancel it if the information captured is not satisfactory.
If the application details are verified successfully, the approver can proceed with the processing of the application by selecting ‘PROCEED’ as the Outcome. The approver can select ‘RETURN’ to return the process to previous stage for data correction or ‘CANCEL’ to terminate the process.
On successful completion, a message stating that the task is successfully completed gets displayed.
To acquire the next stage, you need to go to the ‘Task’ menu and select ‘Assigned’ under ‘Standard’ option. All tasks that have been successfully completed are listed in the right side of the screen. Select the checkbox against your ‘Workflow Ref No’ and click ‘Acquire’ button at the top of the screen to acquire the next stage of the task.
The system displays the information message as "...xxx Acquire Successful"
Click ‘Ok’ to proceed to the next stage. To select the acquired task for the next stage, select ‘Acquired’ under ‘Standard’ option in the ‘Task’ menu. All the tasks that have been successfully acquired are displayed in the right side of the screen. Search for your workflow reference number and click the ‘Workflow Ref No’ to open ‘Istisna Finance Document Verification’ screen.
If you have checked the option ‘Auto Decision Required’ during Application Entry stage, the based on the applicant credit score – auto decision mapping maintained in ‘Auto Decision’ screen, the system decides whether to approve the finance or not. The system makes one of the following decisions in that case:
If the auto decision made by the system is ‘Recommend Approval’ or ‘Recommend Reject’, you need to manually verify and confirm the decision at this stage.
If the auto decision made by the system is ‘Auto-Reject’ then the application moves back to the application entry stage.
If any price group is associated with the application category, then the system will apply auto pricing after proceeding the Application Entry stage by considering the default ‘Price ID’ linked to the pricing group. Further, based on the selected finance offer, the finance is applied and schedules are defaulted. However, at underwriting stage, the underwriter may proceed or re-apply the finance by selecting a different finance offer.
Any advices maintained for this stage are generated after the completion of the stage.
In the Document Verification stage, the documents captured in the previous stages are verified. It is ensured that all documents in the checklist maintained are obtained from the customer. In this stage, the application and applicant information captured as part of the previous stages undergoes a final verification.
Users belonging to user role ‘CMROLE’ are authorized to perform these tasks.
You can key-in the Finance application details required in ‘Istisna Document Verification’ screen.

The verifier can choose to send the application back to the previous stage if the information provided is not adequate or choose to cancel it if the information captured is not satisfactory.
If the applicant, application and document details are verified successfully, the verifier can proceed with the processing of the application by selecting ‘PROCEED’ as the Outcome. The verifier can select ‘RETURN’ to return the process to underwriting stage for data correction or ‘CANCEL’ to terminate the process.
On successful completion, a message stating that the task is successfully completed gets displayed. The customer, customer account, collateral etc. are created in the system on completion of the Document verification stage.
In this stage generation of offer letter and sending the contractual agreements takes place.
In this final stage, the finance and collateral are created. Customer is also created if the applicant is a new customer. Customer account is also created if information is captured for the same.
The system creates a Customer / Finance / Collateral / Facility / Account in Oracle FLEXCUBE with details captured from previous stages. A user in manager level role handles this stage. The creation of customer, collateral and finance can be verified in ORDITMCU screen.
Manual disbursement is done for the accounts created with a manual disbursement product. For accounts created with auto disbursement products, disbursement occurs on save of document verification stage.

The system creates a task ‘Manual Liquidation’ in the ‘Reject’ task list.

In this stage based on the outcome of the previous stage, the disbursement of Istisna for the underlying asset or moving the asset to inventory is decided.
If sale is confirmed, the system will trigger the disbursement of Istisna based on the value date.
If the sale is rejected, the system will display the asset detail capture detail.
Manual Liquidation is possible only if disbursement is done.
This screen is identical to the ‘CI Payment Detailed’ screen of Oracle FLEXCUBE.
Note
Refer the chapter titled ‘Operations’ in the Islamic Financing User Manual for further details about the other fields in the screen.

If everything is found acceptable, select the action ‘PROCEED’ in the textbox adjoining the ‘Audit’ button in this screen and the process is completed. Otherwise the process displays the following screen.
Istisna process flow uses Oracle BPMN framework also with multiple human tasks for workflow stages. The capture and enrichment of information in multiple steps can be dynamically assigned to different user roles, so that multiple users can take part in the transaction. Oracle Business rules are used for dynamic creation of multiple approval stages.
The process flow diagram given below illustrates the activities carried out during various stages of Retail Islamic Financing using BPMN framework.

The process matrix given below lists out the different stages, condition to move to next stage, target stage and remarks for each condition.
S.No. |
Source Stage |
Rules/Conditions for the flow Movement |
Target Stage |
Remarks |
1 |
Financing transaction initiation |
outcome = "PROCEED" |
Application Enrichment |
Instance is moved to ‘Application Enrichment’ stage, when the user selects the outcome "PROCEED" and saves the task. |
2 |
|
outcome = "FOLLOW UP" |
Application Follow up |
Instance is moved to ‘Application Follow up’ stage, when the user selects the outcome “FOLLOW UP" and saves the task. |
3 |
Application Follow up |
outcome = "PROCEED" |
Application Enrichment |
Instance is moved to ‘Application Enrichment’ stage, when the user selects the outcome "PROCEED" and saves the task. |
4 |
|
outcome = "REJECT" |
Terminate |
Instance will be terminated when the user selects the outcome "REJECT" and saves the task. |
5 |
Application Enrichment |
outcome = "PROCEED" and if Risk evaluation is required |
Risk evaluation |
Instance is moved to ‘Risk evaluation’ stage, when the user selects the outcome "PROCEED" and saves the task. |
6 |
|
outcome = "PROCEED" and if Legal Verification is required |
Legal Verification |
Instance is moved to ‘Legal Verification’ stage, when the user selects the outcome "PROCEED" and saves the task. |
7 |
|
outcome = "PROCEED" and if KYC verification is required |
Invoke KYC Verification service call |
KYC verification service call will be invoked when the user selects the outcome "PROCEED" and saves the task. |
8 |
|
outcome = "PROCEED" and if Collateral evaluation is required |
Invoke Collateral evaluation service call |
Invoke the Collateral evaluation service call and move to collateral evaluation stage, when the user selects the outcome "PROCEED" and saves the task. |
9 |
|
outcome = "PROCEED" and if Risk evaluation, collateral evaluation, KYC verification and Legal Verification are not required |
Underwriting Proposal preparation |
Instance is moved to ‘Underwriting Proposal preparation’ stage, when the user selects the outcome "PROCEED" and saves the task. |
10 |
|
outcome = "RETURN" |
Financing transaction initiation |
Financing transaction initiation |
15 |
Risk Evaluation |
outcome = “PROCEED" |
Application Enrichment |
Instance is moved to ‘Underwriting proposal preparation’ stage, when the user selects the outcome "PROCEED" and saves the task. |
16 |
Legal Verification |
outcome = "PROCEED" |
Application Enrichment |
Instance is moved to ‘Underwriting proposal preparation’ stage, when the user selects the outcome "PROCEED" and saves the task. |
17 |
Credit analysis |
outcome = "PROCEED" |
Application Enrichment |
Instance is moved to ‘Underwriting proposal preparation’ stage, when the user selects the outcome "PROCEED" and saves the task. |
18 |
Collateral Evaluation |
outcome = "PROCEED" |
Application Enrichment |
Instance is moved to ‘Underwriting proposal preparation’ stage, when the user selects the outcome "PROCEED" and saves the task. |
19 |
Underwriting proposal preparation |
outcome = "PROCEED" |
Application Enrichment |
Instance is moved to ‘Underwriting proposal Review’ stage, when the user selects the outcome "PROCEED" and saves the task. |
20 |
|
outcome = “ADDITIONAL INFO” |
Application Modification |
Instance is moved to ‘Application Modification’ stage, when the user selects the outcome "ADDITIONAL INFO" and saves the task. |
22 |
|
outcome = “REJECT” |
Terminate |
Instance will be terminated when the user selects the outcome "REJECT" and saves the task. |
23 |
Application Modification |
outcome = "PROCEED" |
Underwriting Proposal Review |
Instance is moved to ‘Underwriting proposal Review’ stage, when the user selects the outcome "PROCEED" and saves the task. |
24 |
|
outcome = "REVIEW" |
Underwriting proposal preparation |
Instance is moved to ‘Underwriting Pre-qualification approval’ stage, when the user selects the outcome "PROCEED" and saves the task. |
25 |
Underwriting proposal Review |
outcome = "PROCEED" |
Sanction Approval |
Instance is moved to ‘Sanction Approval’ stage, when the user selects the outcome "PROCEED" and saves the task. |
26 |
|
outcome = "RETURN" |
Underwriting proposal Preparation |
Instance is moved to ‘Underwriting Proposal preparation’ stage, when the user selects the outcome "RETURN" and saves the task. |
27 |
|
outcome = "REVIEW" |
Underwriting Pre-qualification |
Instance is moved to ‘Underwriting Pre-Qualification’ stage, when the user selects the outcome "REVIEW" and saves the task. |
28 |
Finance Approval |
outcome = "PROCEED" |
Sanction Letter Review |
Instance is moved to ‘Sanction Letter Review’ stage, when the user selects the outcome "PROCEED" and saves the task. |
29 |
|
outcome = "RETURN" |
Underwriting Proposal Preparation |
Instance is moved to ‘Underwriting proposal Preparation’ stage, when the user selects the outcome "RETURN" and saves the task. |
|
|
outcome = "ADDITIONAL APPROVAL |
Finance Additional Approval |
Instance is moved to Finance Additional Approval stage |
30 |
Finance Additional Approval |
outcome = "PROCEED" |
Sanction Letter Customer Signoff |
Instance is moved to ‘Sanction Letter Customer Signoff when the user selects the outcome "PROCEED" and saves the task. |
outcome = "RETURN" |
Underwriting Proposal Preparation |
Instance is moved to ‘Underwriting proposal Preparation’ stage, when the user selects the outcome "RETURN" and saves the task. |
||
31 |
Sanction Letter Customer Signoff |
outcome = "PROCEED" |
Documentations and TC verification |
Instance is moved to ‘Documentations and TC verification’ stage, when the user selects the outcome "PROCEED" and saves the task. |
32 |
|
outcome = "WITHDRAW" |
Terminate |
Instance will be terminated when the user selects the outcome "WITHDRAW" and saves the task. |
33 |
|
outcome = "RENEGOTIATE" |
Underwriting Proposal Preparation |
Instance is moved to ‘Underwriting Proposal Preparation’ stage, when the user selects the outcome "RENEGOTIATE" and saves the task. |
34 |
Documentations and TC verification |
outcome = "PROCEED" and Downpayment required = ‘Y’ |
Down payment |
Instance is moved to ‘Down payment’ stage, when the user selects the outcome "PROCEED" and saves the task. |
35 |
|
outcome = "PROCEED" and Downpayment required = ‘N’ |
Hand-off |
Details will be hand off to CI core when the user selects the outcome "PROCEED" and saves the task. |
36 |
|
outcome = "FOLLOW UP" |
Documentation Follow Up |
Instance is moved to ‘Documentation Follow Up’ stage, when the user selects the outcome "FOLLOW UP" and saves the task. |
37 |
|
outcome = "ADDITIONAL_INFO" |
Underwriting Proposal preparation |
Instance is moved to ‘Underwriting Proposal Preparation’ stage, when the user selects the outcome "ADDITIONAL_INFO" and saves the task. |
38 |
Documentation follow up |
outcome = "PROCEED" |
Documentation & TC verification |
Instance is moved to ‘Documentations and TC verification’ stage, when the user selects the outcome "PROCEED" and saves the task. |
39 |
Down payment |
outcome = "PROCEED" |
Hand-off |
Details will be hand off to CI core when the user selects the outcome "PROCEED" and saves the task. |
40 |
Hand-off |
Successful Hand off to Core & ‘Post Approval documentation’ is ‘NO’ |
User Acceptance |
Instance is moved to ‘User Acceptance’ stage, when the user selects the outcome "PROCEED" and saves the task. |
41 |
|
For any system exceptions |
Manual Retry |
For any system exception, task will be moved to Manual retry stage |
43 |
Manual Retry |
outcome = "PROCEED" |
Hand-off |
Details will be hand off to CI core when the user selects the outcome "PROCEED" and saves the task. |
45 |
User Acceptance |
outcome = "ACCEPT" and Down payment Required and not done before is ‘YES’ |
Down Payment |
Instance is moved to ‘Down Payment’ stage, when the user selects the outcome "ACCEPT" and saves the task. |
46 |
|
outcome = "REJECT" and Disbursed is ‘YES’ |
Manual Liquidation |
Instance is moved to ‘Manual Liquidation’ stage, when the user selects the outcome "REJECT" and saves the task. |
47 |
|
outcome = "ACCEPT" and Down payment Required and not done before is ‘NO’ |
END |
Task will be changed to completed status and it will not be available for further movement |
48 |
|
outcome = "REJECT" and Disbursed is ‘NO’ |
END |
Task will be changed to completed status and it will not be available for further movement |
49 |
Down Payment |
outcome = "PROCEED" |
END |
Task will be changed to completed status and it will not be available for further movement |
50 |
Manual Liquidation |
outcome = "PROCEED" |
END |
Task will be changed to completed status and it will not be available for further movement |
The following are the stages and their function IDs for BPMN process flow for retail loan Istisna creation (ITRN).
S.No. |
Stage |
Function ID |
Stage Description |
1 |
Financing Transaction Initiation |
ORDRITIN |
In the transaction initiation stage you can capture the customer details like Finance Amount, Maturity Date, Tenor, Credit/debit Account for Payment etc. The documents collected from the customer will be scanned and uploaded along with the application in this stage. |
2 |
Application Follow up |
ORDRITFU |
In this stage, you can follow up with the customer if the required documents are not received during transaction initiation stage. |
3 |
Application Enrichment |
ORDRITEN |
All the information filled in the application will be verified and missing details will be captured in this stage. You can also capture the asset details of the customer in this stage. |
4 |
Credit Rating Service |
NA |
NA |
5 |
KYC Review Service |
NA |
NA |
6 |
Collateral Evaluation Service |
NA |
NA |
7 |
Risk Evaluation Service |
NA |
NA |
8 |
Risk Evaluation |
ORDRITRK |
In this stage, loan application will be evaluated on various risk parameters like external credit rating, scoring etc. |
9 |
Credit Analysis |
ORDRITCA |
In this stage, loan application will be evaluated on various credit parameters |
10 |
Legal Opinion |
ORDRITLG |
All the legal and regulatory compliance checks will be performed in this stage. |
11 |
Collateral Evaluation |
ORDRITCE |
All the collaterals attached with the application will be evaluated in this stage. |
12 |
Underwriting Proposal Preparation |
ORDRITPP |
In this stage, the application will be decided to be supported or not based on initial credit write up. |
13 |
Application Modification |
ORDRITMD |
In this stage, Account manager collects the details from customer as per the underwriter review points and forward the application for further processing |
14 |
Underwriting Proposal Review |
ORDRITUR |
Underwriter prepares the credit recommendation summary including details like pricing. |
15 |
Finance Approval |
ORDCITSA |
Credit admin will decide whether to approve the loan or not. |
16 |
Finance Additional Approval |
ORDCITAA |
Application will go for additional approval to credit admin. |
17 |
Customer Sign-off Notification Service |
NA |
NA |
18 |
Customer Sign-off |
ORDRITCS |
Document support team will send the sanction letter to the borrower and receive sign off. |
19 |
Documentations and TC verification. |
ORDRITDV |
Documentation team checks the documents which are essential for processing and also checks the TC and confirm the details |
20 |
Documentation Follow up |
ORDRITDF |
Stage to collect the missed documents from customer. Documentation team contacts the customer and collects the required documents as per TC |
21 |
Down Payment |
ORDRITDP |
In this stage the user can do the down payment for the contract. |
22 |
Hand off Stage |
NA |
Service call to hand off the finance details to core |
23 |
Manual Retry |
ORDRITMR |
Stage to reprocess the CI contract creation in case of exceptions |
24 |
Vendor Payment |
NA |
If the asset is not in stock, you can do a vendor payment for the contract. |
25 |
Sale Confirmation |
NA |
In this stage the bank user confirms the sale to the customer. |
26 |
User Acceptance |
ORDRITUA |
Stage to receive the confirmation from customer |
27 |
Manual Liquidation |
ORDRITML |
Stage to liquidate the reverse payment in case the finance is cancelled |
This section contains the following topics:
You can initiate the Istisna contract and capture the requested details in the ‘Retail Islamic Financing’ screen, if you have the required access rights. You can invoke this screen by typing ‘ORDRITIN’ in the field at the top right corner of the Application tool bar and clicking the adjoining arrow button.

Specify the following in this screen:
Application Number
The system displays the application reference number on initiating a process. This number is unique throughout the process.
Application Branch
The system displays the branch where application is captured.
Application Date
The system defaults the application initiation date.
Application Category
Specify the application category. Alternatively, you can select the application category from the option list. The category is used for populating the documents, advices and checklist mapped in Document sub screen.
Application Type
The system displays the application type.
Interaction ID
The system displays the interaction ID.
Stage
The system displays the stage of the application.
Sub-stage
The system displays the sub-stage of the application.
Status
The system defaults the application status based on the current stage of the process.
Priority
Select application priority from the adjoining drop-down list.The options available are:
Channel
Specify the channel through which the application is initiated. Alternatively, you can select the channel from the option list. The list displays all valid channels.
Channel Reference
Specify the channel reference number.
External Source
Specify the external source.
External Reference
Specify the external reference number.
User Reference
Specify the user reference number.
Additional Approval Required
Check this box if additional approval is required for the finance application.
Lead ID
Specify the lead ID. Alternatively, you can select the lead ID from the option list. The list displays the lead IDs maintained in the system.
Enquiry ID
Specify the enquiry ID. Alternatively, you can select the enquiry ID from the option list. The list displays the enquiry IDs maintained in the system.
KYC Required
Check this box if KYC review is required for the applicant.
Collateral Valuation Required
Check this box if collateral valuation is required for the collaterals linked to the finance application.
Risk Evaluation Required
Check this box to evaluate the risk in granting the finance.
Legal Verification Required
Check this box to evaluate the legal constraints associated with the finance application.
External Check
Check this box if external check is required.
Branch
Specify the branch of the customer. Alternatively, you can select the branch from the option list. The list displays all valid branch details.
Type
The system displays the type of applicant.
Customer ID
Specify the customer ID of the applicant. Alternatively, you can select the customer ID from the option list. The list displays all valid customer IDs.
Details
Click ‘Details’ button to view the details of the customer.
Customer Name
Specify the name of the customer.
Liability ID
Specify the liability ID. Alternatively, you can select the liability ID from the option list. The list displays all valid liability IDs.
360 Degree View
Click this button for 360 degree applicant view.
Facility
Select the required facility from the drop-down list. The list displays the following values:
Product
The system displays the product based on the facility selected.
Description
Give a brief description on the product.
Summary
Click this button to view summary details based on the facility selected.
Branch
Specify the branch of the customer. Alternatively, you can select the branch from the option list. The list displays all valid branch details.
Reference ID
The system displays the reference ID.
Details
The system displays the details of the customer.
Linked to Finance
Check this box to link the facility to the finance.
Purpose
The system displays the finance purpose.
Other Applicant
The system displays the other applicant details.
Click ‘Financials’ tab to maintain financial details.

Specify the following details:
Finance Currency
Specify the finance currency. Alternatively, you can select the currency from the option list. The list displays all the currencies maintained in the system.
Monthly Total Income
Specify the total monthly income of the customer.
Total Land/Property Asset
The system displays the total land/property asset.
Customer No
The system displays the customer number.
Monthly Total Expense
The system displays the monthly total expense of the customer.
Monthly Total Liable Amount
The system displays the monthly total liability of the customer.
Customer Name
The system displays the name of the customer.
Total Other Assets
The system displays the total of other assets.
Income Type
Select the type of income from the drop-down list. The list displays the following options:
Frequency
Select the liability frequency from the drop-down list. The list displays the following options:
Currency
Specify the currency of the income. Alternatively, you can select the currency from the option list. The list displays all the currencies maintained in the system.
Amount
Specify the customer liability amount.
Start Date
Select the start date from the adjoining calendar.
End Date
Select the end date from the adjoining calendar.
Expense Type
Specify the type of expense.
Frequency
Select the expense frequency from the drop-down list. The list displays the following options:
Currency
Specify the currency code. Alternatively, you can select the currency code from the option list. The list displays all the currencies maintained in the system.
Amount
Specify the expense amount.
Start Date
Select the start date from the adjoining calendar.
End Date
Select the end date from the adjoining calendar.
Asset Type
Select the asset type from the drop-down list. The values are:
Sub Type
Specify the sub type of the asset.
Currency
Specify the currency code of the asset. Alternatively, you can select the currency code from the option list. The list displays all the currencies maintained in the system.
Property Value
Specify the value of the property.
Loan Outstanding
Specify the outstanding amount of any loan.
Asset Type
Select the type of asset from the drop-down list. The list displays following values:
Sub Type
Specify the sub type of the asset.
Currency
Specify the currency code of the asset. Alternatively, you can select the currency code from the option list. The list displays all the currencies maintained in the system.
Property Value
Specify the value of the property.
Loan Outstanding
Specify the loan outstanding amount.
Liability Type
Select the liability type of the asset from the drop-down list. The list displays the following values:
Liability Sub Type
Specify the liability sub type.
Frequency
Select the frequency from the drop-down list. The list displays the following options:
Currency
Specify the currency code of the liability. Alternatively, you can select the currency code from the option list. The list displays all the currencies maintained in the system.
Amount
Specify the liability amount.
Balance
Specify the customer balance.
Start Date
Select the start date from the adjoining calendar.
End Date
Select the end date from the adjoining calendar.
Click ‘Financing’ tab to maintain finance details.

Specify the following details:
Pricing ID
Specify the pricing ID. Alternatively, you can select the pricing ID from the option list. The list displays all valid pricing ID s.
Promotion Code
Specify the promotion code. Alternatively, you can select the promotion code from the option list. The list displays all valid promotion codes.
Offer ID
Specify the finance offer ID.
No. of Instalments
Specify the number of instalments applicable for the selected finance offer.
Frequency
Specify the frequency of the finance offer.
Unit
Select the unit from the drop-down list.
Rate of Interest
Specify the rate of interest of the finance offer.
Rate Code
Specify the rate code. Alternatively, you can select the rate code from the option list. The list displays all valid rate codes.
Check
Check this box to apply an offer. You can only check one offer at a time.
Financing Product
The system displays the financing product.
Financing Account
Specify the financing account number.
Financing Branch
Specify the financing branch. Alternatively, you can select the financing branch from the option list. The list displays all valid branch codes.
Book Date
The system displays the book date.
Value Date
The system displays the value date.
Financing Currency
Specify the financing currency. Alternatively, you can select the currency from the option list. The list displays all valid currency codes.
Total Asset Value
Specify the total value of the asset.
Takaful Cost
Specify the takaful cost.
Maintenance/Other Cost
Specify the maintenance or other cost here.
Fund ID
Select the fund id from the adjoining option list. The system defaults the value of ‘Default Mudarabah Fund’ as fund ID.
The system populates the fund MIS details for a contract which is linked to the Fund ID.
Future D/P Receivable
Specify the future D/P receivable. Your customer need not pay the entire down payment amount in a single installment. The customer can pay it in parts. In such cases, you can specify the amount to be received in the future from the customer. The aggregate of down payments received and ‘Future D/P Receivable’ should be equal to the ‘Down Payment’ amount.
For instance, suppose the down payment is 10000 BHD, down payment received is 8000 BHD and future down payment is 2000 BHD, then Disbursement event will be triggered.
Note
Amount specified in this field cannot exceed the total down payment amount for the contract. This field should be operationally controlled, because the system does not track the ‘Future D/P Receivable’ amount which is received from the customer.
Wakala Reference
Specify the Wakala reference number. Alternatively, you can select wakala reference number from the option list. The list displays all valid Wakala reference number maintained in the system.
Down Payment %
The system displays the down payment percentage.
Down Payment Amount
The system displays the down payment amount.
Amount Financed
Specify the financed amount.
Staff Finance
Specify the staff finance details.
No of Instalments
Specify the number of instalments required to pay the financed amount.
Instalment Frequency
Specify the instalment frequency.
Instalment Unit
Select the unit of instalment from the drop-down list. The list displays the following values:
Instalment Start Date
Select the instalment start date from the adjoining calendar.
Due Date On
Select the due date from the adjoining calendar.
Maturity Type
Select the maturity type from the drop-down list. The list displays the following values:
Maturity Date
Select the maturity date from the adjoining calendar.
Tenor (in Days)
Specify the finance tenor in days.
Collateral Taken over
Check this box to indicate that the collateral is taken over.
Total Sale Value
Specify the total sale value.The system displays the total of principal and profit amount as of initiation date. If the ‘Recompute schedule on IRR’ field is checked in the ‘Product Maintenance’ screen for the linked product and if you specify the balloon amount, the system will compute this value as the sum of principal, normal profit, balloon principal and balloon profit.
Effective Date
Select the effective date from the adjoining calendar.
User Data Elements Id
Specify the user data elements ID. Alternatively, you can select the UDE ID from the option list. The list displays all valid user defined elements ID.
Value
Specify the UDE value.
Rate Code
Specify the rate code of the UDE. Alternatively, you can select the rate code from the option list. The list displays all valid rate codes.
Code Usage
Select the code usage. It can be periodic or automatic.
Rate Basis
Select the rate basis from the drop-down list. The list displays the following values:
Resolved Value
Specify the resolved value.
Effective Date
Select the effective date from the adjoining calendar.
Percentage Change in EMI
Specify the percentage change in EMI.
Amount Change in EMI
Specify the amount change in EMI.
Click ‘Components’ tab to maintain component details.

Component Name
The system displays the component name.
Component Type
Select the component type from the adjoining drop-down list. The list displays the following values:
Currency
The system displays the currency code.
Special Interest Amount
The system displays the special interest amount.
Liquidation Mode
The system defaults the mode of liquidation from the product level. However you can modify the same to indicate the mode of liquidation of the component from the drop-down list. The following options are available for selection:
Waive
Select this option to waive the component for the account.
Main Component
Check this box to indicate that the specified component should be main component.
Verify Funds
Check this box to verify funds.
Penal Basis
The system displays the penal basis.
Service Branch
The system displays the service branch.
Service Account
The system displays the service account.
Settlement Currency
The system displays the settlement currency.
Internal Rate of Return Applicable
Check this box if internal rate of return is applicable.
Special Component
Check this box if the component is a special Interest type. This implies that the computed value of the component can be overridden with the entered value.
Funded During Rollover
Check this box if the component can be funded during the rollover process.
Funded During Initiation
Check this box if the component can be funded during the INIT event.
Exponential Interest Method
Check this box to provide restrictions for exponential finances.If you check this, the system validates the following for exponential interest method calculation:
Schedule Type
Select the type of schedule from the drop-down list. Schedule can be a payment, a disbursement or a rate revision schedule.
Schedule Flag
Select the option for the Schedule flag from the option list. The options are Normal or Moratorium.
You can select the option Moratorium if there are no scheduled repayments for the component for the Moratorium period. However the component is accrued for a certain Moratorium period.
Formula Name
Specify the formula name. Alternatively, you can select the formula name from the option list. The list displays all valid formula names.
First Due Date
Select the first due date from the adjoining calendar.
Start Date
Select the start date from the adjoining calendar.
End Date
Select the end date from the adjoining calendar.
No of Schedules
Specify the number of schedules.
Frequency
Specify the frequency.
Units
Select the units from the drop-down list.
Due Date On
Select the due date from the adjoining calendar.
Amount
Specify the amount.
EMI Amount
Specify the EMI amount.
Compound Days
Specify the compound days.
Compound Months
Specify the compound months.
Compound Years
Specify the compound years.
Days in Month
Select the number of days that would constitute a month for calculation from the drop-down list. The list displays the following values:
Days in Years
Select the number of days that would constitute a year for calculation from the drop-down list. The list displays the following values:
Waive
Select this option to specify if you need to allow a waiver of the component payments for the schedule.
Capitalize
Select this option if the schedule amounts are to be capitalized.
Click ‘Payment Details’ button to specify the payment details.

Click ‘Credit Settlement Mode’ tab to specify the credit settlement mode details.
Application Number
The system displays the application number.
Application Branch
The system displays the application branch.
Branch Code
The system displays the branch code.
Account Number
The system displays the account number.
Component Name
The system displays the component name.
Credit Payment Mode
Select the credit settlement mode from the drop-down list. The options are as follows:
Credit Account Branch
Specify the credit account branch. Alternatively, select the credit account branch from the option list. The displays the valid branch codes maintained in the system.
Credit Product Account
Specify the credit product account. Alternatively, select the credit product account from the option list. The displays the valid product accounts maintained in the system.
Instrument Number
Specify the instrument number.
Upload Source Credit
Specify the upload source credit details. Alternatively, select the source credit details from the option list. The displays the valid credit details maintained in the system.
End Point
Specify the end point. Alternatively, select the end point from the option list. The displays the valid end points maintained in the system.
GIRO Number
Specify the GIRO number.
Payer Account
Specify the payer account.
Payer Bank Code
Specify the payer bank code.
Payer Branch
Specify the payer branch.
Payer Bank Address 1
Specify the payer bank address 1.
Payer Bank Address 2
Specify the payer bank address 2.
Payer Bank Address 3
Specify the payer bank address 3.
Payer Bank Address 4
Specify the payer bank address 4.
Bank GIRO
Select the bank GIRO to be maintained. The options are as follows:
External Account Number
Specify the external account number.
External Account Name
The system displays the external account name.
Clearing Bank Code
Specify the clearing bank code. Alternatively, select the clearing bank code from the option list. The displays the valid clearing bank code maintained in the system.
Clearing Branch Code
Specify the clearing branch code. Alternatively, select the clearing branch code from the option list. The displays the valid branch codes maintained in the system.
Product Category
Specify the product category. Alternatively, select the product category from the option list. The displays the valid product categories maintained in the system.
Routing Number
Specify the routing number.
Clearing Product Code
Specify the clearing product code.
Sector Code
Specify the sector code. Alternatively, select the sector code from the option list. The displays the valid sector codes maintained in the system.
Auto GIRO
Select the auto GIRO details. The options are as follows:
Exchange Rate
Specify the exchange rate prevailing.
Negotiated Cost Rate
Specify the negotiated cost rate.
Negotiated Reference
Specify the negotiated reference number.
Original Exchange Rate
Specify the original exchange rate.
Click ‘Debit Settlement Mode’ tab to specify the credit settlement mode details.

Specify the following details:
Debit Payment Mode
Select the debit settlement mode from the drop-down list. The options are as follows:
Debit Account Branch
Specify the debit account branch. Alternatively, select the debit account branch from the option list. The displays the valid branch codes maintained in the system.
Debit Product Account
Specify the debit product account. Alternatively, select the debit product account from the option list. The displays the valid product accounts maintained in the system.
Card Number
Specify the card number.
Instrument Number Debit
Specify the instrument number debit.
Upload Source Debit
Specify the upload source debit details. Alternatively, select the source debit details from the option list. The displays the valid debit details maintained in the system.
End Point
Specify the end point. Alternatively, select the end point from the option list. The displays the valid end points maintained in the system.
Payer Account
Specify the payer account.
Payer Bank Code
Specify the payer bank code.
Payer Branch
Specify the payer branch.
Payer Bank Address 1
Specify the payer bank address 1.
Payer Bank Address 2
Specify the payer bank address 2.
Payer Bank Address 3
Specify the payer bank address 3.
Payer Bank Address 4
Specify the payer bank address 4.
GIRO Number
Specify the GIRO number.
Bank GIRO
Select the bank GIRO to be maintained. The options are as follows:
External Account Number
Specify the external account number.
External Account Name
The system displays the external account name.
Clearing Bank Code
Specify the clearing bank code. Alternatively, select the clearing bank code from the option list. The displays the valid clearing bank code maintained in the system.
Clearing Branch Code
Specify the clearing branch code. Alternatively, select the clearing branch code from the option list. The displays the valid branch codes maintained in the system.
Product Category
Specify the product category. Alternatively, select the product category from the option list. The displays the valid product categories maintained in the system.
Routing Number
Specify the routing number.
Clearing Product Code
Specify the clearing product code.
Sector Code
Specify the sector code. Alternatively, select the sector code from the option list. The displays the valid sector codes maintained in the system.
Auto GIRO
Select the auto GIRO details. The options are as follows:
Exchange Rate
Specify the exchange rate prevailing.
Negotiated Cost Rate
Specify the negotiated cost rate.
Negotiated Reference
Specify the negotiated reference number.
Original Exchange Rate
Specify the original exchange rate.
Click ‘Schedule Details’ button to view the schedule details.

The system displays the following details.
The system displays the Payment schedule details.

The system displays the Disbursement schedule details.
Click ‘Guarantor’ button to specify the guarantor details.

Specify the following details.
Application Number
The system displays the application number.
Application Branch
The system displays the application branch.
Account Number
The system displays the account number.
Component Name
The system displays the component name.
Guarantor Details
Guarantor Customer
Customer Number
Specify the customer number of the guarantor customer. Alternatively, you can select the customer number from the option list. The list displays the valid customer number maintained in the system.
Customer Name
The system displays the name of the guarantor customer.
Account Number
Specify the account number of the guarantor customer. Alternatively, you can select the account number from the option list. The list displays the valid account number maintained in the system.
Account Branch
The system displays the account branch of the guarantor customer.
Currency
The system displays the currency of the guarantor customer.
Click ‘Other Accounts’ tab to specify other details of the account.

Specify the following details:
Guarantor Account
Specify the guarantor account. Alternatively, you can select the guarantor account number from the option list. The list displays the valid guarantor account numbers maintained in the system.
Guarantor Account Description
The system displays the description of the guarantor account.
Guarantor Branch
The system displays the branch code of the guarantor.
Guarantor Account Currency
The system displays the account currency of the guarantor.
Click ‘Nominal Disbursal’ button to specify the nominal disbursal details.

Specify the following details:
Application Number
The system displays the application
Application Branch
The system displays the application branch.
Account Number
The system displays the account number.
Component Name
The system displays the components name.
Schedule Start Date
Specify the start date of the Disbursement Schedule from the adjoining calendar.
Schedule End Date
Specify the end date of the Disbursement Schedule from the adjoining calendar.
Currency
Specify the currency code for the disbursement.
Amount
Specify the amount to be financed for disbursal schedules
Purpose
Specify the purpose of disbursement from the option list. Alternatively, you can select the purpose from the option list. The list displays the different types of purpose maintained in the system.
Customer ID
Specify the customer ID for each contractor. Alternatively, you can select the customer ID from the option list. The list displays the valid customer IDs maintained in the system.
Customer Name
The system displays the customer name.
Currency
Specify the currency code for the customer ID selected.
Amount
Specify the amount to be disbursed against the customer ID for the purpose mentioned.
Click ‘Charges’ tab to maintain charge details.

Component Name
The system displays the component name.
Currency
The system displays the currency.
Effective Date
Select the effective date from the adjoining calendar.
Due Date
The system displays the due date.
Amount Due
The system displays the amount due.
Amount Waived
The system displayed the amount waived.
Click ‘Limits’ tab to maintain limit details.

Type
Select the credit line type from the drop-down list. The list displays the following values:
Line Branch
Specify the line branch. Alternatively, you can select the line branch from the option list. The list displays all valid line branches.
Line Code
Specify the line code. Alternatively, you can select the line code from the option list. The list displays all valid line codes.
Serial
Specify the line serial number.
Description
Give a brief description on the credit line.
Click details button to launch ‘Facility Details’ screen.
Currency
Specify the currency of the credit line. Alternatively, you can select the currency from the option list. The list displays all valid currency codes.
Sanctioned
Specify the sanctioned credit line.
Utilized Amount
Specify the utilized amount.
Available Amount
Specify the available amount.
Type
Select the collateral type from the drop-down list. The list displays the following values:
Branch
Specify the line branch. Alternatively, you can select the line branch from the option list. The list displays all valid line branches.
Collateral Code
Specify the collateral code. Alternatively, you can select the collateral code from the option list. The list displays all valid collateral codes.
Currency
Specify the currency of the credit line. Alternatively, you can select the currency from the option list. The list displays all valid currency codes.
Collateral Value
Specify the value of the collateral.
Click ‘Details’ button to launch ‘Collateral Details’ screen.
Utilization Order
Specify the utilization order.
Linkage Type
Select a type of linkage to which you need to link the specified account from the adjoining drop-down list. This list displays the following values:
Branch
Specify the branch code of the customer. Alternatively, you can select the branch code from the option list. The list displays all valid branch codes.
Linked Reference ID
Specify the linked reference ID. Alternatively, you can select the linked reference ID from the option list. The list displays all valid reference IDs.
Currency
Specify the currency of the credit line. Alternatively, you can select the currency from the option list. The list displays all valid currency codes.
Limit Amount
Specify the limit amount.
Linkage Amount
Specify the linkage amount.
Linkage (%)
Specify the linkage percentage.
For details on Collaterals, refer to the section ‘Collateral Maintenance’ in the chapter 'Limits and Collaterals' in Limits and Collateral Management User Manual.
Click Asset Details tab to view the details of the asset.

Specify the following details:
Finance Currency
The system displays the finance currency.
Fixed Asset Product
The system displays the fixed asset product.
Status
Specify the status of the asset.
Asset Category
Specify the asset category. Alternatively, you can select the asset category from the option list. The list displays the asset categories maintained in the system
Category Description
The system displays the asset category description.
Location
Specify the location of the asset.
Location Description
The system displays the description of the location of the asset.
Booking Date
Specify the date of booking from the adjoining calendar.
Capitalization Date
Specify the capitalization date from the adjoining calendar.
Fixed Asset Contract Reference
Specify the fixed asset contract reference.
Fixed Asset User Reference
Specify the fixed asset user reference.
Click ‘Down Payment’ tab to specify the Down Payment details.

Specify the following details:
Payment Currency
Specify the payment currency. Alternatively, you can select the payment currency from the option list. The list displays the valid currency codes maintained in the system.
Down Payment Amount
Specify the Down Payment amount.
Value Date
Specify the value date from the adjoining calendar.
Payment Branch
Specify the payment branch. Alternatively, you can select the payment branch from the option list. The list displays the valid payment branch maintained in the system.
Payment Mode
Select the payment mode from the drop-down list. The options are as follows:
Account
Specify the account number from the drop-down list. Alternatively, you can select the account number from the option list. The list displays the valid account number maintained in the system.
Account Description
The system displays the account description.
Currency
Specify the currency code. Alternatively, you can select the currency from the option list. The list displays the valid currency codes maintained in the system.
Narrative
Specify remarks if any.
Exchange Rate
Specify the exchange rate.
Click ‘Sale Confirmation’ to view the sale confirmation details.

You can view the following details here:
Click ‘Vendor Payments’ to maintain the vendor payment details.

You can specify the following in this tab:
Product Code
The system displays the product code.
Payment Reference
The system displays the product reference.
Payment Currency
Specify the payment currency from the option list. Alternatively, you can select the payment currency from the option list. The list displays all valid values maintained in the system.
Value Date
The system displays the value date.
Fund ID
The system displays the fund ID.
Vendor Payable GL
The system displays the vendor payable GL.
Total Amount Paid
The system displays the total amount paid.
Vendor Code
The system displays the vendor code.
Contract Reference
The system displays the contract reference number.
Asset Code
The system displays the asset code.
Asset Cost
The system displays the asset cost.
Due Amount
The system displays the due amount.
Amount Paid
The system displays the amount paid.
Settle
Check this box to settle the payment.
Payment Mode
The system displays the payment mode,
Suspense GL
The system displays the suspense GL.
Account No
The system displays the account number.
Click ‘Terms’ tab to maintain terms details. You can also maintain ‘Terms’ for the category in ORDRTERM. The system defaults these terms on click of ‘Default’ button.

Terms
Specify the terms and conditions of the finance creation.
Apply
Check this box to apply the terms to finance application.
Due Date
Select the date when the terms will be expired from the adjoining calendar.
Complied
Check this box if you comply with the terms.
Click ‘Deviations’ tab to view deviation details.

Deviations
Specify the deviations.
Approved
Check this box if the deviations are approved.
Click ‘Summary’ tab to view summary details.

Department
Specify the name of the department.
The system defaults the previous department notes. The system displays any comments given in any of the previous stages by the same department.
For example, when RM initiates the application, the comments may be provided in the Additional notes section. When the application moves to ‘Follow up’ stage or any stage that has to be proceeded by the RM users, the system displays the comments given in the first stage.
Specify additional department notes.
Click ‘History’ button, to invoke the ‘Department Wise Summary’ screen. The system generates a report of the comments given in all previous stages regardless of the department.

Specify the following details.
Application Number
Specify the application number of the transaction. Alternatively, you can select the application number from the option list. The list displays all the valid application numbers maintained in the system.
Application Branch
The system displays the application branch code.
Report Format
Select the format in which you need to generate the report from the drop-down list. The options are as follows:
Report Output
Select the report output in which you need to generate the report from the drop-down list. The options are as follows:
Printer At
Select location where you wish to print the report from the drop-down list. The options are as follows:
Printer
Specify the printer from which the report has to be printed. Alternatively, you can select the printer from the option list. The list displays all the valid printers maintained in the system.
Click ‘Comments’ tab to view comment details.

Previous Comments
The system displays the previous stage comments.
Additional Comments
Specify the additional comments in the current stage, if any.
To view history of remarks updated during a transaction. Click ‘Remarks’ button to view the remarks.

The system displays the following details:
You can capture the finance related documents details through the ‘Documents Upload’ screen. Click ‘Documents’ button to invoke this screen.

Application Number
The system displays the application number.
Application Category
The system displays the application category.
Document Category
Select the document category from the adjoining option list.
Document Reference
Specify the document reference number.
Document Type
Select the type of document.The adjoining option list displays all the document types maintained in the system. Select the appropriate one.
Mandatory
Check this box to indicate whether the document is mandatory.
Remarks
Specify remarks, if any.
Ratio Upload
Check this box if you require ratio upload.
Upload
Click ‘Upload’ button to open the ‘Document Upload’ sub-screen. In the ‘Document Upload’ sub-screen, specify the corresponding document path and click the ‘Submit’ button. Once the document is uploaded through the upload button, the system displays the document reference number.
View
Click ‘View’ to view the document uploaded.
Edit
Click ‘Edit’ to edit the uploaded documents.
Click ‘Advices’ tab in Documents screen to view advice details.

Report Name
The system displays the report name.
Template
The system displays the template.
View
Click ‘View’ to view the uploaded document.
Click ‘Checklist’ tab in Documents screen to view checklist details.

Checklist Item
The system displays the checklist details.
Mandatory
This field is updated based on the maintenances in Documents sub screen.
Verified
Check this box to confirm that the corresponding checklist is verified.
Comments
Specify comments, if any.
You can query the duplicate details in the Dedupe screen.
When a customer or prospect applies for a finance, the bank verifies if there are any duplicate applications initiated by customer or prospect in the system. If there are any pipeline applications that are suspected to be duplicate of an already initiated application or an existing finance contract, the system identifies and displays the existing transactions details in the Dedupe screen.
Click ‘Dedupe’ button to invoke Dedupe details screen.

Applications
In the Application section, the system checks for any duplicates in the applications that are already initiated from Origination.
Existing Customers
In the Existing Customers section, the system checks for any duplicate entry in the existing customer details based on First Name, Middle Name, Last Name, Short Name and National ID.
Applications
In the Application section, the system checks for any duplicates in the finance applications that are already initiated from Origination.
Existing Customers
In the Existing Customers section, the system checks for any duplicate entry in the existing finance details based on Number of Instalments, Frequency, Frequency Unit, Requested Amount.
You can capture the finance asset details based on the finance type. You can capture the finance type details from this Asset Details screen. You can invoke this screen by clicking ‘Financing Assets’ button
.

Application Category
The system displays the application category.
Application Number
The system displays the application number.
Application Type
Select the type of application from the drop-down list. The list displays the following values:
Finance Branch
The system displays the finance branch.
Finance Reference
The system displays the finance reference number.
Finance Currency
The system displays the finance currency.
Customer Branch
The system displays the customer branch.
Customer ID
The system displays the customer ID.
Customer Name
The system displays the customer name.
For information on Home, Vehicle, Others, Mortgage and Valuation Tabs, refer to the section ‘Assets Button’ in the chapter 'Account Creation' in Retail Lending User Manual.
Click ‘Insurance’ tab to view the insurance details.

Policy Type
Select the type of policy from the drop-down list. The list displays the following values:
Policy No
The system displays the policy number.
Insurer
The system displays the insurer.
Customer
The system displays the customer number.
Insurance Status
The system displays the insurance status.
Policy Currency
The system displays the policy currency.
Policy Amount
The system displays the policy amount.
Premium Amount
The system displays the premium amount.
Insurance Expiry
The system displays the insurance expiry date.
Policy Start Date
The system displays the policy start date.
Policy End Date
The system displays the policy end date.
Insured Name
The system displays the insured name.
Managed By
The system displays the name of the person who manages the policy.
Agent ID
The system displays the identification number of the agent.
Agent Name
The system displays the name of the agent.
Agent Contract No
The system displays the contract number of the agent.
Insurer Address 1,2,3,4
The system displays the address of the insurer.
You can capture finance preference details in the Preference screen. Click ‘Preference’ button to invoke this screen.

Specify the following details.
Amend Past Paid Schedule
Check this box to amend past paid schedule.
Recalculate Annuity On Disbursement
Check this box to recalculate annuity on disbursement.
Stop Disbursement
Check this box to stop disbursement.
Finance Statement Required
Check this box to indicate finance statement is required.
Rescheduling Allowed
Check this box to allow rescheduling.
Re-Schedule Amortization on Final Disbursement
Check this box to re-schedule amortization on final disbursement.
Use guarantor for Repayment
Check this box to use guarantor for repayment.
Multiple Down Payment Required
Check this box to indicate multiple down payment required.
Cheque Book Facility
Check this box to issue a cheque book to the account holder.
Passbook Facility
Check this box to issue a passbook to the account holder.
ATM Facility
Check this box to allow account accessible for ATM operations.
Partial Block Release
Check this box to release partial block.
Financing Against Salary
Check this box to allow financing against salary.
Notary Pre Confirmed
Check this box to indicate notary pre confirmation.
Original Construction End Date
Specify the original construction end date from the adjoining calendar.
Construction End Date
Specify the construction end date from the adjoining calendar.
Window of Repayment
Specify the number of days/months/years to be considered for window of repayment.
Frequency
Select the frequency of window of repayment from the drop-down list. The list displays the following values:
Handover Applicable
Check this box to allow property handover.
Handover Date
Specify the date of handover from the adjoining calendar.
Supplier Grace Period
Specify the supplier grace period.
Frequency
Customer Grace Period
Specify the customer grace period.
Frequency
Specify the grace period frequency of the customer.
Liquidation Mode
Select the liquidation mode from the drop-down list. The options are as follows:
Liquidation Back Valued Schedules
Check this box to liquidate all the schedules with a due date less than the system date on initiation of a back value dated finance.
Reset Retry Count for Reversed Auto Liquidation
Check this box to allow to reset retry count for reversed auto liquidation.
Partial Liquidation
Check this box to allow partial liquidation.
Allow Bulk Payment
Check this box to allow bulk payment.
Retries Auto Liquidation Days
Specify the retries auto liquidation days.
Retries Advice Days
Specify the retries advice days.
Close Collateral
Check this box to close collateral.
Other Customer Accounts
Specify the number of days after which the other accounts of customer should be considered for settlement.
By default, the system will display zero. You can amend this value.
Guarantor Accounts
Specify the number of days after which the guarantor account should be considered for settlement.
By default, the system will display zero. You can amend this value.
Auto Liquidation
Check this box to allow auto liquidation.
Start Date
Specify the start date of the finance statement.
Frequency
Select the frequency from the drop-down list. The options are as follows:
Frequency Units
Specify the frequency units.
Provisioning Mode
Select the auto provisioning mode. The options are as follows:
Finance Settlement Request
Check this box to allow finance settlement request.
Notice Date
Specify the notice date.
Expected Closure Date
Specify the expected closure date.
Maximum Renegotiations
Specify the maximum renegotiations count.
Renegotiation No
The system displays the renegotiation number.
Status Change Mode
Select the status change mode. The options are as follows:
Period
Specify the holiday period. Alternatively, you can select the period from the option list. The list displays the valid periods maintained in the system.
Start Date
Specify the start date of the UDE rate plan from the adjoining calendar.
End Date
Specify the end date of the UDE rate plan from the adjoining calendar.
Intermediary Code
Specify the intermediary code. Alternatively, you can select the code from the option list. The list displays the codes maintained in the system.
Intermediary Name
The system displays the intermediary name.
Intermediary Ratio
Specify the intermediary ratio.
Click ‘Holiday Preference’ tab to specify the holiday preferences.

For details on Holiday Preferences, refer to the section ‘Holiday Preferences Tab’ in the chapter 'Defining Product Categories and Product' in Retail Lending User Manual.
You can capture the covenant details in covenant screen. Click ‘Covenant’ button to invoke this screen.

Application Number
The system displays the application number.
Application Branch
The system displays the application branch.
Covenant Name
Select the covenant name from the list available here. The list displays the covenant names maintained in Covenant Maintenance screen.
Covenant Type
Specify the type of covenant.
Start Date
Select the start date from the adjoining calendar.
End Date
Select the end date from the adjoining calendar.
Frequency
Select a frequency according to which the Convent has to collected/revised. You may select any one of the following frequencies:
Due Date
Specify the number of days after which the covenant needs to be reviewed.
Currency
Specify the currency. Alternatively, you can select the currency from the option list. The list displays all valid currency codes.
Guideline Value
Specify the guideline value.
Actual Value
Specify the actual value.
Waived
Check this box to waive the covenant.
Remarks
Specify the remarks about the covenant maintenance.
You can capture the evaluation details in evaluation screen. Click ‘Evaluation’ button to invoke this screen.

Application Number
The system displays the application number.
Application Branch
The system displays the application branch.
Application Category
The system displays the application category.
Customer No
The system displays the customer number.
Customer Type
The system displays the customer type.
Risk ID
Specify the risk ID.
Description
Give a brief description on the risk ID.
Score
Specify the score.
Rule ID
The system displays the rule ID.
Grade
The system displays the grade.
Scale
The system displays the scale.
Score
The system displays the score.
Question ID
Specify the question ID.
Category
Specify the category.
Question
Specify the question.
Answer
Specify the answer.
Click ‘Ratio tab’ to invoke this screen.

Currency
Specify the currency. Alternatively, you can select the currency from the option list. The list displays all valid currency codes.
Total Income
The system displays the total income.
Total Expense
The system displays the total expense.
Total Other Assets
The system displays the total other assets.
Total Liable Amount
The system displays the total liable amount.
Total Assets
The system displays the total assets.
Actual Income
The system displays the actual income.
Actual Debit
The system displays the actual debit.
What if Payment Amount
The system displays the what if payment amount.
Ratio
The system displays the ratio.
Description
The system displays the description.
Stated Value
The system displays the stated value.
Actual Value
The system displays the actual value.
Click ‘External Credit Rating’ tab to invoke this screen.

Request ID
Specify the request ID.
External Agency
Specify the external agency.
Score
Specify the score.
Recommend
Specify if the external credit rating is recommended or not.
Request Status
Specify the request status.
Remarks
Specify remarks, if any.
Click ‘Investigation’ tab to view investigation details.

Verification Type
Select the verification type from the adjoining drop-down list.
Agency
Specify the investigation agency.
Score
Specify the score.
Recommended
Specify if the investigation is recommended or not.
Status
Specify the status of the investigation.
Verification Date
Select the verification date from the adjoining calendar.
Remarks
Specify remarks, if any.
Click ‘Legal Details’ tab to view legal details.

Regulation
Specify the regulation details.
Terms and Conditions Status
Specify the terms and condition status.
Reject Code
Specify the reject reason code.
Description
Specify the reject reason description.
Remarks
Specify remarks, if any.
Click ‘KYC Details’ tab to view KYC details.

Branch
The system displays the branch.
Customer Name
The system displays the customer name.
Short Name
The system displays the short name of the customer.
Category
The system displays the category.
Country
The system displays the country.
Unique Identifier
The system displays the unique identifier.
Unique Value
The system displays the unique value.
KYC Internal Status
The systems displays the KYC Internal Status.
KYC Internal Remarks
The system displays the KYC internal remarks.
KYC External Status
The system displays the KYC External Status.
KYC External Remarks
The system displays the remarks.
SDN Status
The system displays the SDN status.
SDN Remarks
The system displays the SDN remarks.
You can capture MIS details in MIS screen. Click ‘MIS’ button to invoke this screen.

For information on MIS, refer to the section ‘MIS Button’ in the chapter 'Account Creation' in Retail Lending User Manual.
You can capture the UDF details in ‘Fields’ screen. Click ‘Fields’ button to invoke this screen.

For information on Finance UDF, refer to the section ‘Fields Tab’ in the chapter 'Account Creation' in Retail Lending User Manual.
You can capture SWIFT message details in SWIFT Message Details screen. Click ‘SWIFT Message’ to invoke the following screen:

For details on SWIFT Message, refer to the section ‘SWIFT Message Details Button’ in the chapter 'Account Creation' in Retail Lending User Manual.
You can capture Payment details in Payment screen. Click ‘Payment Mode’ button to invoke this screen.

Specify the following details.
Application Number
The system displays the application number.
Application Branch
The system displays the application branch.
Account Number
The system displays the account number.
Branch Code
The system displays the branch code.
Click the ‘Credit Settlement Mode’ tab to specify the credit settlement mode details.

Specify the following details.
Credit Payment Mode
Select the mode of payment by which the account is credited from the drop-down list. The options are as follows:
Credit Account Branch
Specify the credit account branch where the account is credited. Alternatively, you can select the branch from the option list. The list displays the valid branch codes maintained in the system.
Upload Source Credit
Specify the upload source credit. Alternatively, you can select the it from the option list.
Clearing Bank Code
Specify the clearing bank code. Alternatively, you can select the bank code from the option list. The list displays the bank codes maintained in the system.
Instrument Number Credit
Specify the credit instrument number.
Clearing Product Code
Specify the clearing product code. Alternatively, you can select the product code from the option list. The list displays the product codes maintained in the system.
End Point
Specify the end point. Alternatively, you can select the end point from the option list. The list displays the valid end points maintained in the system.
External Account Number
Specify the external account number of the creditor.
Product Category
Specify the product category. Alternatively, you can select the product category from the option list. The list displays the valid product categories maintained in the system.
Credit Product Account
Specify the credit product account. Alternatively, you can select the account from the option list. The list displays the valid accounts maintained in the system.
Clearing Branch Code
Specify the clearing branch code. Alternatively, you can select the branch code from the option list. The list displays the valid branch codes maintained in the system.
Routing Number
Specify the routing number.
Sector Code
Specify the sector code. Alternatively, you can select the sector code from the option list. The list displays the valid sector codes maintained in the system.
External Account Name
Specify the external account name.
Click the ‘Debit Settlement Mode’ tab to specify the credit settlement mode details.

Specify the following details.
Debit Payment Mode
Select the mode of payment by which the account is debited from the drop-down list. The options are as follows:
Debit Account Branch
Specify the debit account branch where the account is debited. Alternatively, you can select the branch from the option list. The list displays the valid branch codes maintained in the system.
External Account Number
Specify the external account number of the debtor.
Clearing Bank Code
Specify the clearing bank code. Alternatively, you can select the bank code from the option list. The list displays the bank codes maintained in the system.
Instrument Number Debit
Specify the debit instrument number.
End Point
Specify the end point. Alternatively, you can select the end point from the option list. The list displays the valid end points maintained in the system.
Clearing Product Code
Specify the clearing product code. Alternatively, you can select the product code from the option list. The list displays the product codes maintained in the system.
Upload Source Debit
Specify the upload source credit. Alternatively, you can select the it from the option list.
Card Number
Specify the debit card number.
Payer Bank Name
Specify the bank name of the payer.
Payer Account
Specify the account number of the payer.
Payer Branch
Specify the branch of the payer.
Payer Bank Address 1
Specify the payer bank address 1.
Payer Bank Address 2
Specify the payer bank address 2.
Payer Bank Address 3
Specify the payer bank address 3.
Payer Bank Address 4
Specify the payer bank address 4.
Debit Product Account
Specify the debit product account. Alternatively, you can select the account from the option list. The list displays the valid accounts maintained in the system.
External Account Name
Specify the external account name.
Clearing Branch Code
Specify the clearing branch code. Alternatively, you can select the branch code from the option list. The list displays the branch codes maintained in the system.
Product Category
Specify the product category. Alternatively, you can select the product category from the option list. The list displays the valid product categories maintained in the system.
Routing Number
Specify the routing number.
Sector Code
Specify the sector code. Alternatively, you can select the sector code from the option list. The list displays the valid sector codes maintained in the system.
GIRO Number
Specify the GIRO number.
Bank GIRO
Specify the bank GIRO number.
Auto GIRO
Specify the auto GIRO number.
For information on Payment Details, refer to the section ‘Payment Mode Details Button’ in the chapter 'Account Creation' in Retail Lending User Manual.
Click ‘Ijarah’ button to specify the details.

Specify the following details:
Application Number
The system displays the application number.
Application Branch
The system displays the application branch.
Account Number
The system displays the account number.
Branch Code
The system displays the branch code.
Lease Type
Select the lease type.
Payment in Advance
Select the payment in advance method.
Residual Value Basis
Select the residual value basis.
Currency
Specify the currency code.
Residual Value
Specify the residual value.
Residual Amount
Specify the residual amount.
You can view inventory tracking details in ‘Inventory Tracking’ screen. Click ‘Inventory Tracking’ button to invoke this screen.
![]()
Specify the following details:
Application Number
The system displays the application number.
Branch
The system displays the application category.
Account
The system displays the account number.
Financing Currency
The system displays the financing currency.
Asset Category
The system displays the asset category.
Fixed Asset Contract Reference
Specify the fixed asset contract reference number.
Acquisition Date
Specify the application date.
Sale Date
Specify the date of sale.
Asset Code
Specify the asset code.
Available Quantity
Specify the quantity available.
Booked Quantity
Specify the quantity booked.
Unit Price
Specify the unit price of the inventory.
Total Cost
Specify the total cost of the inventory.
Vendor Code
Specify the inventory code.
You can view the multi finance details. Click ‘Multi Finance’ button to invoke this screen.

Specify the following details:
Application Number
The system displays the application number.
Application Branch
The system displays the application category.
Account Number
The system displays the account number.
Branch Code
The system displays the branch code.
Borrower
Specify the borrower number. Alternatively, you can select the borrower number from the option list. The list displays the borrower details maintained in the system.
Borrower Name
The system displays the borrower name for the borrower number selected.
Currency
Specify the currency code. Alternatively, you can select the currency code from the option list. The list displays the currency code maintained in the system.
Amount
Specify the amount borrowed.
Rate
Specify the rate.
Value Date
Specify the value date.
Maturity Date
Specify the date of maturity.
Remarks
Specify the remarks if any.
You can view the Down Payment details. Click ‘Down Payment Details’ button to invoke this screen.

Application Number
The system displays the application number.
Application Branch
The system displays the application branch.
Account
The system displays the account number.
Currency
The system displays the currency code.
Down Payment
The system displays the Down Payment amount.
Future Down Payment Receivable
The system displays the future Down Payment receivable.
Total Down Payment Amount
The system displays the total Down Payment amount.
Process Reference
The system displays the process reference number.
Account Currency
The system displays the account currency.
Down Payment Amount
The system displays the Down Payment amount.
Value Date
The system displays the value date.
Amount in Account Currency
The system displays the amount in account currency.
Click ‘Party Details’ button to invoke this screen.

Specify the following details:
Application Number
The system displays the application number.
Application Branch
The system displays the application branch.
Account Number
The system displays the account number.
Branch Code
The system displays the branch code.
Customer ID
Specify the customer ID. Alternatively, you can select the customer ID from the option list. The list displays the valid customer ID maintained in the system.
Name
The system displays the name of the customer selected.
Settlement Branch
Specify the settlement branch code. Alternatively, you can select the settlement branch code from the option list. The list displays the branch codes maintained in the system.
Settlement Account
Specify the settlement account number.
You can capture the collateral details in the ‘Multiple Asset’ screen. Click ‘Multiple Asset’ button to invoke this screen.

Application Number
The system displays the application number.
Asset Sequence Number
The system displays the asset sequence number.
Asset Status
The system displays the status of the asset.
Type
Select the type of asset from the drop-down list.
Asset Category
Specify the asset category.
Description
Specify the description of the asset.
Application Number
Specify the application number of the asset.
Class
Specify the asset class.
Color
Specify the color of the asset.
No. of Cylinders
Specify the cylinder numbers.
Vehicle Condition
Specify the condition of the vehicle.
Maker Code
Specify the maker code of the vehicle.
Year of Manufacturing
Specify the manufacturing year of the vehicle.
Year Model
Specify the model of the vehicle.
Sub Model
Specify the sub model of the vehicle.
Engine Number
Specify the engine number of the vehicle.
Chassis Number
Specify the chassis number.
Registration Details
Specify the registration details of the vehicle.
Registration Type
Specify the registration type of the vehicle.
Registration Name
Specify the registration name of the vehicle.
Registration Emirate
Specify the registration emirate.
Reg#
Specify the registration number.
Registration Date
Specify the registration date of the vehicle.
Delivery Date
Specify the date of delivery of the vehicle.
Insurance Details
Specify the insurance details of the vehicle.
Insured By Bank
Specify whether the vehicle is insured by the bank.
Insurance Company
Specify the insurance company name.
Currency
Specify the currency code.
Premium Amount
Specify the premium amount of the vehicle insurance.
Amount Details
Specify the amount details.
Requested Finance Amount
Specify the requested finance amount.
% Amount
Specify the amount in percentage.
Vendor Details
Specify the vendor details.
Vendor Code
Specify the vendor code.
Vendor Name
The system displays the name of the vendor.
Agent Name
Specify the name of the agent.
Agent Branch
Specify the branch of the agent.
Agent Sales Name
Specify the sales name of the agent.
Appraiser Details
Specify the appraiser details.
Appraiser Name
Specify the name of the appraiser.
Appraiser Value
Specify the appraiser value.
Appraiser Date
Specify the date of the appraiser.
Total Amount Details
Specify the total amount details.
Down Payment Amount
Specify the Down Payment Amount.
Vehicle Value
Specify the value of the vehicle.
Maintenance Cost
Specify the maintenance cost.
Insurance Amount
Specify the insurance amount.
Asset Finance Amount
Specify the asset finance amount.
Click ‘Property’ tab to specify the property details.

Specify the following details:
New Property Type
Select the new property type from the drop-down list. The options are as follows:
Property Type
Specify the property type.
Description
Specify the description of the property.
Building Name
Specify the name of the building.
Builder Name
Specify the name of the builder.
Project Name
Specify the name of the project.
Wing Name
Specify the wing name.
District/Area
Specify the district or area details.
City
Specify the city where the property is located. Alternatively you can select the city from the option list. The list displays all the valid values.
Area In Other Country
Specify the area in other country.
Plot Number
Specify the plot number.
Lot Number
Specify the Lot number.
Property Status
Specify the status of the property.
Property Area
Specify the area of the property.
Property Usage
Specify the usage of the property.
Property Area In
Specify the property area in details.
Date of Completion
Specify the date of completion.
Title Deed Number
Specify the title deed number.
Registration On Name Of
Specify the registration on name of details.
Reg#
Specify the registration number,
Registration Date
Specify the date of registration.
Title Deed Issue Date
Specify the title deed issue date.
Title Deed Issue From
Specify the title deed issue from.
Villa/Apartment Number
Specify the villa or apartment number.
Building compound Name
Specify the building compound name.
Street Name
Specify the name of the street.
Post Box Number
Specify the post box number.
Emirate
Specify the emirate details.
Area In Emirate
Specify the area in emirate.
City
Specify the city.
Country
Specify the country
Mortgage Degree
Specify the mortgage.
Currency
Specify the currency code.
Requested Amount
Specify the requested amount.
Down Payment Amount
Specify the Down Payment amount.
Valuation
Specify the valuation details.
Insurance Value
Specify the insurance value.
Asset Finance Amount
Specify the asset finance amount.
Insurance Company
Specify the insurance company.
Insurance Paid By
Specify the insurance paid by details.
Premium Amount
Specify the premium amount.
Insurance Name
Specify the insurance name.
Expiry Date
Specify the date of expiry.
Company Name
Specify the company name.
Managed By
Specify the name of the person manages the property.
Contact Person
Specify the contact person details.
Contact Number
Specify the contact number.
Vendor Code
Specify the vendor code.
Vendor Name
Specify the name of the vendor.
Evaluation Name
Specify the evaluation name.
Evaluation Value
Specify the evaluation value.
Evaluation Date
Specify the date of evaluation.
Vendor Type
Specify the vendor type.
Vendor Code
Specify the code of the vendor.
Chosen By
Specify the chosen By details of the vendor.
Account Value
Specify the account value.
Account Date
Specify the account date.
Account Start Date
Specify the start date of account.
Account End Date
Specify the end date of the account.
Click ‘Project’ tab to specify the project details.

Invest Sector Code
Specify the investor sector code.
Description
Specify the description of the project.
Feasibility Start
Specify the feasibility start.
Expected Profit
Specify the expected profit.
Expected Expiry Date
Specify the expected expiry date.
Currency
Specify the currency code.
Down Payment Amount
Specify the Down Payment Amount.
Asset Finance Amount
Specify the asset finance amount.
Vendor Type
Specify the type of vendor.
Vendor Code
Specify the vendor code.
Chosen By
Specify the chosen by details of the project vendor.
Account Value
Specify the account value.
Account Date
Specify the date of account.
Account Start Date
Specify the account start date.
Account End Date
Specify the account end date.
Click ‘Goods’ tab to specify the goods details.

Brand Code
Specify the brand code of the goods.
Description
Specify the description of the goods.
Quantity
Specify the quantity of the goods.
Delinquency Location
Specify the delinquency location of the goods.
Delinquency Date
Specify the delinquency date of the goods.
Currency
Specify the currency code.
Down Payment Amount
Specify the Down Payment amount.
Asset Finance Amount
Specify the asset finance amount.
Vendor Code
Specify the code of the vendor.
Vendor Name
Specify the name of the vendor.
Click ‘Build Material’ tab to specify the build materials details.

Goods Type
Specify the goods type.
Description
Specify the description of the goods type.
Proforma Invoice Number
Specify the proforma invoice number.
Proforma Invoice Date
Specify the proforma invoice date.
Currency
Specify the currency.
Down Payment Amount
Specify the Down Payment amount.
Asset Finance Amount
Specify the asset finance amount.
Vendor Code
Specify vendor code details.
Vendor Name
Specify name of the vendor.
Click ‘Service Ijarah’ tab to specify the service Ijarah details.

Rent Location
Specify the rent location.
Unit Number
Specify the unit number.
Rent Plot Number
Specify the rent plot number.
Rent Building Name
Specify the rent building name.
Project Name
Specify the project name.
Rent Area
Specify the rent area.
Rent Emirate
Specify the rent emirate.
Total Area
Specify the total area details.
Built Up Area
Specify the built up area.
No of Storey
Specify the no of storey.
Rent Start Date
Specify the start date of the rent from the adjoining calendar.
Rent End Date
Specify the end date of the rent from the adjoining calendar.
Event Type
Specify the event type.
Event Location
Specify the location of the event.
Event Plot Number
Specify the plot number of the event.
Event Building Name
Specify the event building name.
Event Area
Specify the even area.
Event Emirate
Specify the event emirate.
Hotel Total Area
Specify the total area of the hotel.
Capacity
Specify the capacity details.
Course Name
Specify the name of the course.
Educational Beneficiary
Specify the beneficiary of the education.
Educational Start Date
Specify the start date of the education from the adjoining calendar.
Educational End Date
Specify the end date of the education from the adjoining calendar.
Goods Type Code
Specify the code of the goods type.
Description
Specify the description of the goods.
Brand Code
Specify the brand code details.
Quantity
Specify the quantity of the goods.
Delinquency Location
Specify the delinquency location.
Delinquency Date
Specify the date of delinquency.
Medical Beneficiary
Specify the medical beneficiary.
Medical Start Date
Specify the medical start date from the adjoining calendar.
Medical End Date
Specify the medical end date from the adjoining calendar.
Vendor Code
Specify the vendor code.
Vendor Name
The system displays the name of the vendor.
Currency
Specify the currency code.
Down Payment Amount
Specify the Down Payment amount.
Asset Finance Amount
Specify the asset finance amount.
Click ‘Equipment’ tab to specify the equipment details.

Asset Sequence Number
The system displays the asset sequence number.
Asset Status
The system displays the asset status.
Owner
Specify the owner of the equipment.
Description
Specify the description of the equipment.
Engine Number
Specify the engine number of the equipment.
Equipment Location
Specify the location of the equipment.
Street
Specify the street details of the equipment is located.
Area Code
Specify the area code of the equipment.
City Code
Specify the city code of the equipment.
Country
Specify the country code of the equipment.
Currency
Specify the currency code.
Down Payment Amount
Specify the Down Payment amount.
Asset Finance Amount
Specify the asset finance amount.
Vendor Code
Specify the vendor code.
Vendor Name
The system displays the name of the vendor.
Sell Date
Specify the sell date from the adjoining calendar.
Invoice Number
Specify the invoice number.
Invoice Date
Specify the invoice date from the adjoining calendar.
Evaluation Name
Specify the evaluation name.
Evaluation Value
Specify the evaluation value.
Evaluation Date
Specify the evaluation date.