Oracle FLEXCUBE facilitates account opening from different sources. This chapter discusses and takes you through the available options, stages involved and account opening workflow. In the first section, the chapter briefs you on the process involved. The next section talks about the steps involved in detail.
This chapter contains the following sections:
The process of creating a current account begins with a bank receiving an account opening application and the related documents from a customer. A bank can receive this application either from a:
For a customer who passes the KYC check, the customer ID is created/ updated and the customer account is opened in the relevant system and the kit is dispatched
Prospect/customer can contact bank either through
After receiving a request, the bank verifies whether the details/documents required to process the request are available. If any documents are missing, then the bank will either decide to proceed after obtaining the missing details/documents or to process the request without waiting for the missing details/documents, with necessary approvals.
The following sections provide details on the process followed for Lead Maintenance and BPMN workflow.
This section contains the following topics:
Lead requests received from a prospective customers are handled at Lead Maintenance level and the facility is available to external channels as a service. As mentioned earlier, for a lead record, customer and account are created directly through Customer Information and Customer Account Creation screens respectively or through BPMN workflow.
Lead requests from an existing customer are also handled a Lead Maintenance level. However, for a lead record for an existing customer, the requested account is created directly through Customer Account Creation screen or BPMN workflow.
You can maintain the details of a prospective/existing applicant, when the applicant initially approaches the bank to open an account. The system facilitates capturing of lead details through external channels as well.
The following details are captured as part of this maintenance:
You can invoke this screen by typing ‘ORDLEADM’ in the field at the top right corner of the Application tool bar and clicking the adjoining arrow button.

You can specify the following details in this screen:
Lead Id
Specify a unique identification for the prospective customer.
Description
Specify a suitable description for the prospective customer.
Request ID
The system displays the request identification of the request.
Channel
The system by default displays ‘FLEXCUBE’ as the channel. However, you can modify if needed. The adjoining option list displays a list of valid channels. Select the appropriate one.
Date of Request
Specify the date when the prospective customer enquired about the account. You can also select the date from the adjoining ‘Calendar’ icon.
Application Type
Select the application type as ‘CASA’ from the adjoining drop-down list.
Current Status
The system displays the current status of the lead.
New Status
Select the new status from the adjoining option list. It is mandatory to specify the reason if the current status is ‘Closed’, ‘Rejected’ or ‘Additional Document Required’.
After authorization, the new status becomes the current status of the lead.
Conversation ID
Specify the conversation ID, if conversation is originated before the lead record submission. The adjoining option list displays all valid conversation IDs. Select the appropriate one.
Recommender ID
Select the user ID of the employee who is referring the customer from the adjoining option list.
Recommender Position
Select the position of the employee who is referring the customer from the adjoining drop-down list.
Remarks
Specify remarks, if any.
Assign To
Select the user ID of the person who will follow up on the lead.
Priority
Select the priority of follow up on the lead request from the adjoining drop-down
You can capture the following personal and geographical details related to a prospective customer:
Sequence Number
The system displays the sequence number.Type
Select the type of the customer from the drop-down list provided. The following options are available:
Existing
Check this box, if the lead applicant is an existing customer.
Local Branch
Select the local branch of an existing customer from the adjoining option list.
Customer No
Specify the customer, if the Customer is existing. The adjoining option list displays all valid customer numbers. Select the appropriate one. If the Customer is prospect, then the system generates the new customer ID, by default.
Default
Click on default button to default the details on existing customer.
Short Name
The system defaults the Short name when default button is pressed, if the applicant is an existing customer. However, you can specify the short name, if the applicant is prospect.
Customer Name
The system defaults the Customer name when default button is pressed, if the applicant is an existing customer. However, you can specify the customer name, if the applicant is prospect.
National ID
Specify the national Id or country code of the customer or select the national Id from the option list provided.
Responsibility
Select the responsibility from the adjoining drop down list.
Liability
Specify the liability for all parties other than primary applicant.
City
Specify the city of the customer.If the lead is received from the channel (FCDB), then the city value is passed by the FCDB to FCUBS and is defaulted here.
Country
Specify the country of domicile of the customer or select the country code from the option list provided.
Nationality
Specify the country of which the customer is a national or select the country code from the option list provided.
Language
Specify the primary language of the customer or select the language from the option list provided.
Customer Category
Specify the category to which the customer belongs or select the customer category from the option list that displays all valid customer categories.
Financial Currency
Select the financial currency from the adjoining option list.
Mobile Number
Specify the mobile phone number of the prospective customer.
Landline Number
Specify the land phone number of the prospective customer.
Home Phone ISD+
Select the area code for the home phone number from the adjoining option list.
Home Phone
Specify the home phone number with area code.
Specify the e-mail Id of the prospective customer.
Fax
Specify the fax number of the prospective customer.
Preferred Date of Contact
Specify the preferred date of contact.
Preferred Time of Contact
Specify the preferred time of contact.
First Name
Specify the first name of the customer.
Middle Name
Specify the middle name of the customer.
Last Name
Specify the last name of the customer.
Salutation
Select the salutation preference of the customer from the drop-down list provided. You can select any of the following options:
Gender
Select the gender of the customer from the drop-down list.
Date of Birth
Specify the date of birth of the customer or select the date by clicking the ‘Calendar’ icon provided.
Mother’s Maiden Name
Specify the customer’s mother’s maiden name.
Marital Status
Select the marital status of the prospective customer from the drop-down list. The following options are available:
Dependants
Specify the number of dependants for the customer.
SSN
Specify applicant’s SSN.
Passport Number
Specify the passport number of the prospective customer.
Passport Issue Date
Specify the date on which the customer’s passport was issued or select the date from by clicking the adjoining ‘Calendar’ icon.
Passport Expiry Date
Specify the date on which the customer’s passport expires or select the date from by clicking the adjoining ‘Calendar’ icon.
You can maintain the following relationship details:
Relationship Type
Specify the relationship type of the customer.
Credit Card Number
Specify the credit card number of the customer
Customer ID/Account Number
Specify the customer identification or account number of the customer.
Note
The system defaults the above details for both the prospect and the existing customer, if the application is submitted from external system.
You can capture the address and employment related details of the prospective customer in ‘Details’ tab.

Address Type
Select the address type of the customer from the following options provided in the drop-down list:
Mailing
Check this box to indicate that the address you specify here is the customer’s mailing address.
Address Line 1 – 4
Specify the address of the customer in four lines starting from Address Line 1 to Address Line 3.
Pincode
Specify the zip code associated wit the address specified.
Contact Number
Specify the contact telephone number of the customer.
Country
Specify the country associated with the address specified.
Employer
Specify the name of the employer of the prospective customer.
Employment Type
Select the customer’s employment type from the drop-down provided. The following options are available:
Occupation
Specify the occupation of the prospective customer.
Designation
Specify the designation of the prospective customer.
Employee Id
Specify the employee Id of the prospective customer.
Address Line 1 – 4
Specify the employment address of the customer in four lines starting from Address Line 1 to Address Line 4.
Country
Specify the country associated with the employment address specified.
Pincode
Specify the zip code associated with the office address specified.
Phone Number
Specify the official phone number of the prospective customer.
Extension
Specify the telephone extension number, if any, of the prospective customer.
Contact Phone
Specify the contact phone number of the customer’s contact person.
Contact Name
Specify the name of a contact person at the customer’s office.
Contact Extension
Specify the telephone extension number, if any, associated with contact person.
Department
Specify the department to which the customer belongs.
Comments
Specify comments, if any, related to the customer’s employment.
Type of Business
Select the type of business from the adjoining drop-down list.
Name of Business
Specify the name of the company here.
Type of Ownership
Select the type of ownership from the adjoining drop-down list.
Others
Specify if the type of ownership is others.
Currency
Select the currency from the adjoining option list.
Annual Turnover
Specify the annual turnover of the company.
Business Description
Give a brief description on the company.
You can capture the details related to the finance in the ‘Financial’ tab.

Income Type
Select the income type from the adjoining option list.
Frequency
Select the frequency of the income of the applicant.
Currency
Select the currency of the income from the adjoining option list.
Amount
Specify the income amount.
You can capture the details related to the requested CASA in ‘Requested’ tab.

You can capture the following details here:
Note
This section is applicable only for CASA Lead origination.
Type of Account
The system displays the type of account.
Purpose of Account
The system displays the purpose of the account.
Overdraft Limit Required
Check this box if overdraft limit is required.
If the loan type of CASA is ‘Cash Credit’ or ‘Overdraft’, then the following fields are enabled:
Requested Currency
Select the requested currency from the adjoining option list.
Requested Amount
Specify the requested amount.
Loan Purpose
Specify the purpose of the loan.
Click on ‘Documents’ link to invoke the Documents screen.You can upload the required documents from the external system.

Document Category
Select the document category from the adjoining option list.
Document Reference
Specify the document reference.
Document Type
Select the type of document from the adjoining option list.
Remarks
Specify remarks, if any.
Ratio Upload
Check this box to enable ratio upload.
Upload
Click on ‘Upload’ button to upload the document.
View
Click on ‘View’ button to view the uploaded document.
The document upload from the external system is allowed only when:
Note
The documents uploaded by the customer through the external system is stored in the Document Management System with a document reference number.
The details of conditional listing of statuses required based on ‘Application Type’ and ‘Current Status’ combination in ‘Lead Maintenance’ screen are listed in the below table:
Application Type |
Process Code |
Current Status |
New Status Available |
New Status Selected |
CASA |
LEAD |
New (Default Status for a new record) |
Follow Up Rejected |
Follow Up Rejected |
|
|
|||
|
|
Follow Up |
Under Process Rejected |
Under Process Rejected |
|
|
|||
|
|
Under Process |
Additional Doc Required Account Opening in Progress Rejected |
Additional Doc Required |
|
|
|
|
Account Opening in Progress Rejected |
|
|
|||
|
|
Additional Doc Required |
Under Process Rejected |
Under Process Rejected |
|
|
|||
|
|
Account Opening in Progress (Further process is done manually) |
Converted Rejected |
Converted Rejected |
|
|
|||
|
|
Account Opening in Progress (Further process is done through origination) |
- |
Origination in Progress (Automatic) This status gets updated automatically once the lead ID is linked with Origination reference number. |
|
|
Origination in Progress |
- |
Converted (Automatic) Once the account is successfully opened in origination this status gets updated automatically |
|
|
Converted Rejected |
- - |
- - |
|
|
This section contains the following topics:
The following are the steps involved to create an account using ‘Lead Maintenance screen. This section also briefs you on the validations related to few fields.
You can link different reason codes to status definition in the ‘Status Maintenance Screen’. Reason codes are linked based on the ‘Application Type’, ‘Process Code’ and ‘Status Definition’ combination. You can invoke this screen by typing ‘ORDSTRMT’ in the field at the top right corner of the Application tool bar and clicking the adjoining arrow button.

You can maintain the following details:
Branch
The system the current branch code here.
Application Type
Select the application type you need to link to the status definition, from the adjoining drop-down list. The list displays the following values:
When the Application Type is ‘CASA’ and Process Code is ‘LEAD’, then the ‘Status Definition’ field displays the status values maintained in the system; however you can specify the values additional to the ones displayed. These values are stored in the database.
Process Code
Specify a valid process code you need to link to the status definition. The adjoining option list displays all valid process codes for the application type selected. Select the appropriate one.
Description
System displays the description of the selected process code.
Status Definition
Specify a valid status definition you need to link. Also, the adjoining option list displays all valid status definition for the process codes selected. You can select the appropriate one.
Enable
Check this box to enable status usage for the application type or process code.
Reason Code
Specify a valid reason code you need to link. The adjoining option list displays all valid error codes maintained as ‘I’ at ‘Error Message Maintenance’ level are displayed here. Select the appropriate one.
You can link multiple reason codes to a status definition in this screen. However, it is mandatory to link at least a single reason code. This linking is extended to origination process codes also
Description
System displays the description of the selected reason code.
Enable
Check this box to enable status usage for the application type or process code.
The ‘Reason Code’ and ‘Remarks’ details are sent to the channel, along with the status communication for a particular stage.
Note
Channel will send the Conversation ID along with the Request ID/Lead ID to the system, if interaction was initiated before the lead request is submitted.
The system validates if;
You can receive the lead request from customer or prospects. The possible scenarios and the behavior of CIF ID for each scenario are explained below.
Scenario 1:
A prospect not holding any relationship with the bank raises a request from channels.
Scenario 2:
An existing customer with FCDB login credentials can apply for a new account by logging into net banking.
Scenario 3:
An existing customer without FCDB login credentials can apply for a new account by providing the existing relationship details and FCPB does not validate existing data.
Scenario 4:
An existing customer applies for an account as a prospect from FCDB without providing any existing relationship details. This procedure is similar to scenario 1.
Note
When the current status of the lead record changes to ‘Rejected’, then the CIF IDs blocked for the Scenarios 1 and 4 are released automatically by the system, so that the blocked CIF IDs can be re used.
Once the Lead request is approved and converted. customer account is created through either of these;
The account opening through normal process comprises of the following stages
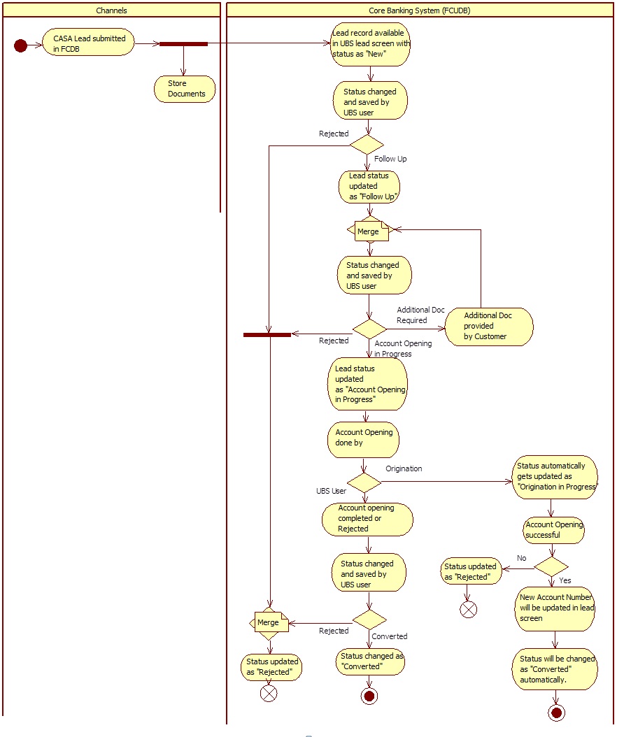
The below flow chart provides graphical flow of the process followed for lead requests:

In Oracle FLEXCUBE, the process for opening a current account is governed by several user roles created to perform different tasks. These tasks are categorized to different stages. Stages fo opening a current account are almost similar, with few exceptions. At every stage, the users (with requisite rights) need to fetch the relevant transactions from their task lists and act upon them. Similarly, at different times, the system will make calls to certain web services to process the transaction.
This section contains the following topics:
The account opening process through BPMN comprises of the following stages:
You can open a current account even without opting for the ATM facility. Current account opening process will support for capturing the branch and account details of the applicant.
Only users who have procured the relevant access rights can perform activities under a stage.
Refer Current Account Flow Process Flow for the flow diagram.
Users belonging to the user role ‘CCSEROLE’ (Corporate Customer Service Executive) can perform these activities.
This section contains the following topics:
The bank receives the required documents from the customer for opening a current account. If you have the required access rights, you can capture basic account details, customer details for each of the applicant and attach multiple supporting documents using ‘Receive and Verify’ screen. To invoke this screen, type ‘STDCA001’ in the field at the top right corner of the Application tool bar and clicking the adjoining arrow button. The screen is displayed below:

Specify the following basic details in this screen:
Application Category
Specify the application category from the adjoining option list.
Application Number
System generates the application number at the account opening stage. This number remains unique till the last stage.
Branch
System displays the logged in branch code.
Date
The date of the applicaton.
Channel
The source through which the application is raised.
Request ID
The ID of the application request.
Originated By
The origin of the request.
Lead ID
Specify a valid Lead ID for which you need to create the account. The adjoining option list displays a list of valid lead ID. Select the appropriate one.
Status
System displays the status of the application.
Conversation ID
The conversation ID.
Priority
Select the priority for the creating the current account from the adjoining drop-down list. This list displays the following options:
The priority selected here is displayed in the Task List screens for all the further stages of the account creation. You can set the preference to list the task according to the priority. For instance, if you prefer to list the tasks in the order of High to Low priority, click the ‘Priority’ column in the Task List screen. Second attempt of the same would list in the vice-versa order.
Capture the basic account details of the customer here:
Account Branch
The current logged in branch is displayed here.
Account Currency
Specify the currency of the customer account. You can also select the appropriate currency from the adjoining option list. The list displays all the valid currencies maintained in the system.
Special Account Number Generation
Check this box if you want to generate special account number.
Account Class
Specify the account class to be used by the account. You can also select the appropriate account class from the adjoining option list. The list displays all the valid current account classes which are maintained in the system.
Existing Customer
Check this option, if the selected customer is an existing customer.
Customer Name
The name of the selected customer is displayed here.
Local Branch
Specify the applicant’s home branch from the adjoining option list.
Customer Number
Specify a valid customer number. You can also select the appropriate customer number from the adjoining option list. The list displays all valid customers maintained in the system.
Special Customer Number Generation
Check this box if you want to generate special customer number.
Note
If customer is not an existing customer, on pressing ‘Populate’ button system will create a new customer number.
System displays ‘Local Branch’ and ‘Customer Number’ when you click on the ‘Populate’ button.
Click ‘Customer’ button to capture customer details. The following screen is displayed:

Here you can maintain the following details:
System displays the following details:
Local Branch
System displays the applicant’s home branch.
Customer Number
System displays the customer number here.
Full Name
Specify the full name of the customer.
Short Name
Specify the short name of the customer.
Type
Select the customer type as one of the following:
Existing Customer
If this box is checked in the ‘Receive and ’ screen, then the same is displayed here.
SWIFT Code
System displays the swift code in case the customer is a bank.
You can maintain the following details here:
In this section, maintain the following basic customer details:
Customer Name
Specify the full name of the customer.
External Reference
System displays the external reference number if the customers data is maintained in the another system,
Country
Specify the country in which the customer resides.
Nationality
Specify the nationality of the customer.
Language
As part of maintaining customer accounts and transacting on behalf of your customer, you will need to send periodic updates to your customers in the form of advices, statement of accounts and so on.
Indicate the language in which your customer wants the statements and advices to be generated. The option list positioned next to the language field contains all the language codes maintained in the SMS module. Select the appropriate language.
Customer Category
Specify the category in which the customer belongs to. Each customer that you maintain can be categorized under any one of the categories that you have maintained in the system. Select from the option list and indicate the category under which the particular customer is to be categorized.
Location
The customer’s location.
Media
The mode of communication to be used.
Communication Mode
Select the mode of communication you need from the options. The following options are available for selection.
In this section, indicate the contact person’s details of the current account being created. Specify the following details:
Name
Specify the name of the contact person.
Work Phone ISD+
Specify a valid international dialling code for the work telephone number of the customer. The adjoining option list displays valid ISD codes maintained in the system. Select the appropriate one.
Work Phone
Specify the work telephone number of the customer.
Home Phone ISD+
Specify a valid international dialling code for the home telephone number of the customer. The adjoining option list displays valid ISD codes maintained in the system. Select the appropriate one.
Home Phone
Specify the home telephone number of the customer.
Mobile ISD Code+
Specify the international dialling code for the mobile number of the customer. The adjoining option list displays valid ISD codes maintained in the system. Select the appropriate one.
Mobile Number
Specify the mobile number of the corresponding customer.
Specify the e-mail id of the contact person.
Preferred Date of Contact
Specify the preferred date for contacting the customer. You can also select the date from the adjoining calendar icon.
Preferred Time of Contact
Select the preferred time for contacting the customer on the preferred date of contact, from the adjoining drop-down list. This list displays the following time slots in 24hrs format:
ID
The relationship manager ID.
Name
The name of the relationship manager.
Private Customer
Check this box to indicate that the customer is a private type of customer.
Eligible for AR-AP Tracking
Check this box to indicate that account receivable and payable process is to be enabled for the corresponding customer.
Permanent US Resident Status
Check this box to indicate that the corresponding director is a permanent US resident.
Visited US in last 3 years?
Check this box to indicate that the beneficial owner has visited US in the last three years.
CRS Customer Type
Select the CRS customer type for which the maintenance is done from the drop-down list. The list displays the following options:
Address Code
Select the address code from the option list.
Address 1-4
The address is auto populated based on the address code you select. You can also enter it manually.
Pin Code
The pincode is auto populated based on the address code you select. You can also enter it manually
Country
The country is auto populated based on the address code you select. You can also enter it manually
Send Correspondence through Email
The system defaults the value maintained for ‘Send by Email’ check box at ‘Customer Address Maintenance’ level.
The customer address data is created along with customer opening.
Requested Date
The system displays the date when the sanction check request is send.
Response Date
The system displays the date when the response is updated from the external system.
Sanction Check Status
The system displays the sanction check response status.
Auto Generated Statement Plan
Check this box to enable automatic generation of statement.
Frequency
Select the frequency for combined statement generation. It can be:
Statement Day
Select the day on which the statement is to be sent to the customer.
Click ‘Personal’ tab to maintain personal details.:

You can maintain personal details here:
Tax ID
Specify the tax identification number (TIN) of the customer.
Country of Issue
Specify the country which has issued the tax ID for the customer. Alternatively, you can select the country from the option list.
The system displays the following tax details:
Prefix1-3
Specify prefix for the customer name
First
Specify first name of the customer.
Middle
Specify middle name of the customer.
Last
Specify last name of the customer.
Work Phone
Specify a valid office phone number of the customer.
Work Phone ISD+
Specify a valid international dialling code for the work telephone number of the customer. The adjoining option list displays valid ISD codes maintained in the system. Select the appropriate one.
Home Phone ISD+
Specify a valid international dialling code for the home telephone number of the customer. The adjoining option list displays valid ISD codes maintained in the system. Select the appropriate one.
Home Phone
Specify a valid home phone number of the customer.
Specify a valid e-mail ID of the customer for correspondence.
Mobile Number
Specify a valid mobile number of the customer.
Fax Number
The customer’s valid fax number.
Gender
Select a valid gender of the customer from the options. The following options are available for selection:
You can specify the permanent address details here:
Same as Correspondence Address
Check this box if the permanent address is same as the correspondence address.
Address1-4
Specify the permanent address of the customer.
Pincode
Specify the pin code of the permanent address.
Country
The customer’s country name.
You can specify the passport details here:
Passport Number
Specify a valid passport number of the customer.
Issue Date
Specify the date on which the specified passport was issued from the adjoining Calendar icon.
Expiry Date
Specify the expiry date of the specified passport from the adjoining Calendar icon.
You can specify the legal guardian details here:
Birth Place
The legal guardian’s birth place.
Birth Country
The legal guardian’s birth country.
Date of Birth
Specify date of birth of the legal Guardian
Nominee Minor
Check the box if the customer is a Minor.
Guardian
Specify the details of the legal guardian.
Submit Age Proof
Select the appropriate option if you want to submit documents for age proof.
Note
If the FATCA is enabled at the bank and the check box 'Power of Attorney' is checked here, then it is mandatory to specify the Power of Attorney information.
Power of Attorney
Check this box to indicate that the customer account is to be operated by the power of attorney holder.
Holder Name
The person who has been given the power of attorney.
Address
Specify the address of the power of attorney holder.
Country
Specify the country of the power of attorney holder.
Nationality
Specify the nationality of the power of attorney holder.
Telephone ISD Code +
Specify the international dialling code for the telephone number of the power of attorney holder. The adjoining option list displays valid ISD codes maintained in the system. Select the appropriate one.
Telephone Number
Specify the telephone number of the power of attorney holder.
Staff
Check this box if the customer is a staff.
Click ‘Corporate’ tab to maintain corporate details.

You can maintain corporate details here:
You can specify the registration details here:
Name
Specify the registration name of the organization.
Address Code
The address code,
Address 1-4
Specify the registration address of the organization.
Pin code
Specify the pin code of the registration address of the organization.
Country
Specify the country code of the registration address of the organization. The adjoining option list displays all valid country codes. select the appropriate one.
You can maintain the incorporation details here:
Date
Specify the date of incorporation from the adjoining Calendar icon.
Capital
Specify the capital amount of incorporation.
Net Worth
Specify the net worth of the organization.
Currency of Amounts
Specify the currency code of the amounts. The adjoining option list displays all valid currency codes. select the appropriate one.
Country
Specify the country code of incorporation. The adjoining option list displays all valid country codes. Select the appropriate one.
Type of Ownership
Specify a valid type of ownership of the customer for the specified organization.
National ID
Specify the national ID of the organization.
Provide description for the business, if any.
Click ‘Directors’ tab to maintain directors details.

You can maintain the director details here:
Director Name
Specify the name of the director.
Tax ID
Specify the tax identification number (TIN) of the director
Work Phone ISD+
Specify a valid international dialling code for the work telephone number of the director. The adjoining option list displays valid ISD codes maintained in the system. Select the appropriate one.
Work Phone
Specify the work telephone number of the director.
Home Phone ISD+
Specify a valid international dialling code for the home telephone number of the director. The adjoining option list displays valid ISD codes maintained in the system. Select the appropriate one.
Home Phone
Specify the home telephone number of the director.
Mobile Number
Specify the mobile number of the director.
Specify the E-mail of the director
Address 1-4
Specify the address of correspondence of the director.
Pin Code
Specify the pin code of correspondence of the director.
Country
Specify the country code of the correspondence address. The adjoining option list displays all valid country codes. Select the appropriate one.
Address 1-4
Specify the permanent address of the director.
Pin Code
Specify the pin code of the specified permanent address.
Country
Specify the country code of the specified permanent address. The adjoining option list displays all valid country codes. Select the appropriate one.
Nationality
Specify the nationality of the director.
Permanent US Resident Status
Check this box if the director is a permanent resident of US.
Share Percentage
Specify the percentage of shares the director holds.
Date of Birth
Specify the date of birth of the director.
Birth Place
Specify the birth place of the director.
Birth Country
Specify the birth country of director.
Type of Ownership
Specify the type of ownership. Alternatively, you can select the ownership type from the option list. The list displays all valid options.
This field is mandatory if CRS customer type is Passive Non-Financial Entity.
Tax ID
Specify the tax identification number (TIN) of the director.
Country of Issue
Select the country which has issued the TIN for the director.
To maintain the bank details, click ‘Bank Details’ tab. The following screen is displayed:

You can specify the existing bank account details here.
Bank Code
Specify the existing bank code.
Branch Code
Specify the existing branch code.
Account Type
Specify the account type from the adjoining drop-down list. Available options are:
Account Number
Specify the existing account number
Visit Frequency
Specify how frequently the customer visits the bank.
Click ‘Domestic’ tab to maintain domestic details.

You maintain the domestic details of the customer here:
Educational Status
Select a valid educational status of the customer from the adjoining drop-down list. The list displays the following values:
Marital Status
Select a valid marital status of the customer from the adjoining drop-down list. The list displays the following values:
Accommodation
Select a valid type of accommodation of the customer from the adjoining drop-down list. The list displays the following values:
Spouse Name
Specify the spouse’s name of the customer.
Spouse Employment Status
Select the employment status of the spouse from the adjoining drop-down list. The list displays the following values:
Mother’s Maiden Name
Specify the maiden name of customer’s mother.
Dependent Children
Specify the number of dependant children, if any.
Other Dependants
Specify the number of other dependants, if any.
Click ‘Professional’ tab to maintain professional details

You can maintain the professional details here:
Employment Type
Select the employment type of the customer.
Address Code
The address code.
Address 1-4
Specify the official address of the customer.
Pin Code
Specify the pin code of the official address.
Country
Specify the country code of the specified official address. The adjoining option list displays all valid country codes. Select the appropriate one.
Tenure
Specify the tenure of the employment.
Retirement Age
Specify the retirement age.
Previous Designation
Specify the previous designation of the customer.
Previous Employer
Specify the name of the previous employer.
Current Designation
Specify the current designation of the customer.
Current Employer
Specify the name of the current employer.
Employer Description
Enter the description of the employer.
Telephone
Specify the professional telephone number of the customer.
Telex
Specify the professional telex number.
Fax
Specify the professional fax number.
Specify the professional Mail ID of the customer.
Income Currency
Specify the currency code of the income. The adjoining option list displays all valid currency codes. Select the appropriate one
Salary
Specify the salary of the customer.
Other Income
Specify other income of the customer, if any.
You can specify the expenses of the customer here:
Rent
Specify the rent paid by the customer, if any.
Insurance
Specify the insurance paid by the customer, if any.
Loan Payments
Specify the loan payments paid by the customer, if any.
Other Expense
Specify the other expense paid by the customer, if any.
House Value
Specify the house value owned by the customer, if any.
No of Credit Cards
Specify the number of credit cards held by the customer, if any.
Click ‘MIS’ button to specify the MIS details. The ‘Customer MIS’ screen is displayed:

Click ‘UDF’ button to upload the documents. The ‘User Defined Fields’ screen is displayed:

You can capture the customer related documents in central content management repository through the ‘Documents’ screen. Click ‘Documents’ button to invoke this screen.

Here, you need to specify the following details:
Document Category
Specify the category of the document to be uploaded.
Document Reference
The system generates and displays a unique identifier for the document.
Document Type
Specify the type of document that is to be uploaded.
Upload
Click ‘Upload’ button to open the ‘Document Upload’ sub-screen. The ‘Document Upload’ sub-screen is displayed below:

In the ‘Document Upload’ sub-screen, specify the corresponding document path and click the ‘Submit’ button. Once the document is uploaded through the upload button, the system displays the document reference number.
View
Click ‘View’ to view the document uploaded.
When the origination is initiated from channels and the existing customer check box is checked, then there will not be any modifications allowed to customer details in channel except the fields ‘Preferred Date of Contact’ and ‘Preferred Time of Contact’.
You can validate origination from channels using the workflow reference number. During the validation the updated application will be visible to the customer in the submitted format.
In ‘Current Account Creation’ process, ‘Document Upload’ feature is not available in all the stages. Its availability in this process is given below:
Stage Title |
Function Id |
Doc Callform Exists |
Upload (Available/Not Available) |
View (Available/Not Available) |
Receive and account opening form and other documents |
STDCA001 |
Available |
Available |
Available |
Seek approval for missing documents / details |
STDCA002 |
Available |
Available |
Available |
Input details of Current account |
STDCA003 |
Available |
Not Available |
Available |
details of Current account |
STDCA004 |
Available |
Not Available |
Available |
Modify details of Current account |
STDCA005 |
Available |
Not Available |
Available |
Prospect /customer details |
STDKYC01 |
Available |
Not Available |
Available |
Ascertain if KYC checks are required |
STDKYC00 |
Available |
Not Available |
Available |
SDN check |
Subprocess |
|
|
|
SDN Match |
STDKYC02 |
Available |
Not Available |
Available |
Inform Regulatory / Internal authorities on KYC checks failure |
STDKYC06 |
Available |
Not Available |
Available |
Internal blacklist check |
STDKYC03 |
Available |
Not Available |
Available |
customer / prospect contact details |
STDKYC05 |
Available |
Not Available |
Available |
Other KYC Checks |
STDKYC07 |
Available |
Not Available |
Available |
KYC Decision |
STDKYC08 |
Available |
Not Available |
Available |
Sub process – Know your customer checks |
|
|
|
|
Block customer in FLEXCUBE |
STDCA014/STDCA019 |
Available |
Not Available |
Available |
Notify prospect / customer on negative status of KYC checks |
STDCA012/STDCA013 |
Available |
Not Available |
Available |
Create / Modify customer details in FLEXCUBE |
STDCA018 |
Available |
Not Available |
Available |
Create account in FLEXCUBE |
STDCA015 |
Available |
Not Available |
Available |
Store document reference in FLEXCUBE |
STDCA010 |
Available |
Not Available |
Available |
Check available balance |
STDCA006 |
Available |
Not Available |
Available |
Generate cheque book in FLEXCUBE |
STDCA008 |
Not Available |
|
|
Retrieve preprinted cheque book and capture cheque book details |
STDCA007 |
Not Available |
|
|
Generate welcome / thanks letter in FLEXCUBE |
STDCA016 |
Available |
Not Available |
Available |
Deliver account kit to customer |
STDCA009 |
Not Available |
|
|
Store documents |
STDCA010 |
Available |
Not Available |
Available |
Refer the Procedures User Manual for details about task list.
In case the documents/details received by the bank from the customer are incomplete, the bank may decide to approve processing the account opening request as an exception and simultaneously arranges to follow up with the customer for submission of the pending details / documents.
Users belonging to the user role ‘CCSMROLE’ (Corporate Customer Service Manager) can perform these activities.
This section contains the following topics:
Go to the pending list in the system. The system displays all the pending activities. Click ‘Acquire’ button adjoining the ‘Approve Account Opening’ task to acquire it. The system displays the information message as “The task was successfully Acquired!”
If you have requisite rights, double click on the task in your ‘Assigned’ task list. You can invoke the screens, based on the origination of initiation.

The following details from the first stage are displayed on clicking the ‘Populate’ button:
Header Section
Account Details
Customer Details
You can specify the following details:
Priority
Select the priority you need to assign to the application from the adjoining drop-down list. This list displays the following values:
Purpose of Account
Specify the purpose for maintaining the account.
After viewing the details, if you want to obtain the missing documents before approval, then select the action ‘Obtain Missing Documents’ in the text box adjoining the ‘Audit’ button. You will be taken back to ‘Receive and ’ screen. However, if you want to proceed with the process of account creation, select the action ‘APPROVE’ in the text box adjoining the ‘Audit’ button. You will be taken to “Input Details’ task. Click save icon in the tool bar. The system displays the information message as “The task is completed successfully”
Click ‘OK’ button in this screen. You will be taken back to the ‘Approve Account Opening’ screen. Click ‘Exit’ button to exit the screen. The task is then moved to the next activity.
You can publish the standard list of documentation for origination workflow process using ‘Document Maintenance’ screen. The system facilitates retrieval of the document checklist defined for a process code that can be utilized by channels for originations.
You can also upload the required documents from channels at the time of application submission. Further document upload will be possible only when the outcome is selected as ‘Rejected’ in this and the application is redirected to application filling stage.
If the submitted application is rejected by the authorizer, then the request is redirected to the application filling stage.
The system stores the documents uploaded by the customer/prospect through the channel in the document management system. When the request is raised from the branch the documents uploaded will be stored in the document management system.
In this stage the Customer/Prospect can modify and resubmit the application if the Bank user rejects the application due to any reasons.
Users belonging to the user role ‘COEROLE’ (Corporate Operations Executive) can perform these activities.
This section contains the following topics:
Go to the pending list in the system. The system displays all the pending activities. Click ‘Acquire’ button adjoining the ‘Input Details’ task to acquire it. The system displays the information message as “The task was successfully Acquired!”.
If you have requisite rights, double click on the task in your ‘Assigned’ task list and invoke the following screen:

Here you can specify the following details:
The following details from the first stage are displayed on clicking the ‘P’ button next to the ‘Account Class’ field:
Specify the following account details in this section:
Currency
Specify the currency to be used for the account. You can also select the account currency from the adjacent option list. The list displays all the currencies maintained in the system.
Media
Specify the media i.e the mode of communication to be used. It can either be through SWIFT, mail, fax etc. You can also select the media from the option list provided. The list displays all the media maintained in the system. Select and click the appropriate media.
Specify the account balance details in this section.
Current Balance
Specify the current balance of the account holder.
Available Balance
Specify the available balance of the account holder.
Note
The initial deposit details are captured here only for the sake of information. These details are not used for processing.
Cheque Book
Check this box if the customer requires the check book facility.
CRS Statement Required
Check this box to indicate that the CRS statement is required.
Debit Card
Check this box if the customer needs a debit card.
Direct Banking
Check this box if the customer needs direct banking facility.
Auto Reorder of Cheque book
Check this box if you want to automatically re-order cheque book.
Reorder Cheque level
Enter the level of cheque to reorder.
Reorder No of Leaves
Enter the number of leaves in the cheque to reorder.
Cheque Book Name1 and 2
Specify the name customer prefers on the check book.
Cheque Leaves From
The page number of cheque leaves, from whcih you want to order.
No of Cheque Leaves
Specify the number of check leaves customer needs.
Name on Card
Specify the name customer prefers on the debit card. If you have checked the ‘Debit Card’ check box, then it is mandatory to provide these details.
Order Date
The date on which the cheque book was ordered.
Max No. of Cheque Rejections
Enter the maximum number of rejections for cheque book.
Auto Cheque Book Request
Check this box if you want to automatically request cheque book.
Order Details
The order details of the cheque book.
Request Status
The status of the cheque book request.
Cheque Book Type
The type od cheque book ordered.
IBAN Required
Check this box if you want to automatically request IBAN details.
IBAN Account Number
The IBAN Account number of the customer account.
IBAN Multi Currency Account
The IBAN Multi Currency Account of the Multi Currency Customer Account.
Statement Type
Select a valid statement type from the options. The following options are available for selection:
Statement Cycle
Select a valid cycle statement from the adjoining drop-down list. This list displays the following options:
On
Specify the Month, Date or Day for the statement generation.
Statement of Fees Required
Check this box if a statement of fees is required for the account.
Cycle
The cycle of statement generation. Select the value from the dropdown list. The options are:
On
Select the day of statement generation from the dropdown list.
Delivery Channel
Select the various delivery methods for the statement from the dropdown list. The available options are:
Address Code
Enter the address code.
Address Line 1 to 4
Specify the address of the customer in four lines starting from Address Line 1 to Address Line 4.
Pincode
The postal code.
Location
The customer’s location
Country Code
The customer’s country code.
Requested Date
The system displays the date when the sanc tion check request is send.
Response Date
The system displays the date when the response is updated from the external system.
Sanction Check Status
The system displays the sanction check response status.

Current Balance
System displays the current balance of the account.
Available Balance
System displays the available balance of the account.
Intermediary Required
Check this box to indicate that the intermediary details have to be provided for the customer.
Escrow Transfer Applicable
Check this box to indicate that the escrow transfer is applicable for this account.
Branch Code
Specify the escrow branch code.
Escrow Account
Specify the escrow account number.
Escrow Percentage
Specify the escrow percentage for the account.
Intermediary Code
Specify the intermediary code from the adjoining option list.
Intermediary Name
System displays the intermediary name.
Intermediary Ratio
Specify the intermediary ratio to be divided among intermediaries in case of more than one intermediary.
Note
In case of one intermediary, the ratio will be 100%.
Enter interest details by invoking the ‘Interest Screen’. Click ‘Interest’ button to invoke this screen.

Refer the ‘Applying Interest Product on Account’ chapter in the ‘Interest and Charges’ User Manual for details about applying interest to an account.
Click ‘MIS’ button to invoke MIS screen. The screen is displayed below:

Refer the Management Information System User Manual for further details.
Click the ‘Customer’ button to invoke the ‘Customer Details’ screen. The screen is displayed below:

In this screen maintain the following customer details:
In this section, specify the basic information of the customer.
Customer Number
Specify the customer number for whom the current account is being created. You can also select the appropriate customer from the adjacent option list. The list displays all the valid and authorized customers maintained in the system.
Full name
The full name of the selected customer is displayed.
Short Name
Along with the Customer Code you have to capture the customer’s abbreviated name. The description that you capture is unique for each customer. It helps in conducting a quick alpha-search or generating queries regarding the customer.
Existing Customer
If the customer is the existing customer, then this field is checked and you cannot edit the same.
Country
Specify the country in which the customer resides. You can also select the appropriate country from the adjacent option list. The list displays a list of countries maintained in the system.
Nationality
Specify the nationality of the customer. You can also select the nationality of the customer from the adjacent option list. The list displays a list of countries maintained in the system.
Language
As part of maintaining customer accounts and transacting on behalf of your customer, you will need to send periodic updates to your customers in the form of advices, statement of accounts and so on.
Indicate the language in which your customer wants the statements and advices to be generated.
Customer Category
Specify the category in which the customer belongs. You can also select the appropriate customer category from the adjacent option list and indicate the category under which the particular customer is categorized. Each customer that you maintain can be categorized under any one of the categories that you have maintained in the system.
Click ‘Main’ tab to input the following contact details of the customer:
If the customer is an existing bank customer, then specify the following details:
Bank Name
Specify the name of the bank in which the customer is holding an account.
Branch
Indicate the name of the bank’s branch in which the customer is holding an account.
Account Type
Specify the type of account the customer is holding.
In this section, indicate the contact person’s details of the current account being created. Specify the following details:
Name
Specify the name of the contact person.
Work Phone ISD+
Specify a valid international dialling code for the work telephone number of the customer. The adjoining option list displays valid ISD codes maintained in the system. Select the appropriate one.
Work Phone
Specify the work telephone number of the customer.
Home Phone ISD+
Specify a valid international dialling code for the home telephone number of the customer. The adjoining option list displays valid ISD codes maintained in the system. Select the appropriate one.
Home Phone
Specify the home telephone number of the customer.
Mobile ISD Code+
Specify the international dialling code for the mobile number of the customer. The adjoining option list displays valid ISD codes maintained in the system. Select the appropriate one.
Mobile Number
Specify the mobile number of the corresponding customer.
Specify the e-mail id of the contact person.
Address
Specify the address of the contact person.
Zip
Specify the Zip code of the contact person’s address.
Country
Specify the country name of the contact person.
Private Customer
Check this box to indicate that the customer is a private type of customer.
Permanent US Resident Status
Check this box to indicate that the corresponding director is a permanent US resident.
Visited US in last 3 years?
Check this box to indicate that the beneficial owner has visited US in the last three years.
Eligible for AR -AP Tracking
Check this box to indicate that account receivable and payable process is to be enabled for the corresponding customer.
Note
If the FATCA is enabled at the bank and the check box 'Power of Attorney' is checked here, then it is mandatory to specify the Power of Attorney information.
Power of Attorney
Check this box to indicate that the customer account is to be operated by the power of attorney holder.
Holder Name
The person who has been given the power of attorney.
Address
Specify the address of the power of attorney holder.
Country
Specify the country of the power of attorney holder.
Nationality
Specify the nationality of the power of attorney holder.
Telephone ISD Code +
Specify the international dialling code for the telephone number of the power of attorney holder. The adjoining option list displays valid ISD codes maintained in the system. Select the appropriate one.
Telephone Number
Specify the telephone number of the power of attorney holder.

Here, specify the following details of the corporate:
Specify the registration address details of the corporate.
Country
Specify the country where the corporate is registered. You can also select the appropriate country from the adjacent option list. The list displays all the valid countries maintained in the system.
Name
Specify the full name of the main office of the Corporate/Bank customer.
National ID
Specify the corporate National Identification Number of this customer, in other words the registration number of your customer organization.
Address
Specify the address of the customer.
Description of Business
Specify the nature of the business and the business activities carried out by the customer organization.
Specify the following incorporation details of the corporate:
Date
Specify the date on which the customer’s company was registered as an organization.
Capital
Specify the capital of the corporate.
Net Worth
Specify the net worth of the corporate.
Currency of Amounts
Specify the currency in which you specify the particular customer’s various financial details like the Net worth of the customer organization, the total Paid Up capital etc.
Country
Specify the country in which the corporate is incorporated.
If the customer is a corporate, then maintain the director details. Click ‘Directors’ tab. The following screen is displayed:

Here, you can maintain the following details of the directors:
Director’s Name
Specify the directors’ name.
Telephone Number
Specify the directors’ telephone number.
Tax ID
Specify the tax identification number (TIN) of the director.
Mobile Number
Specify the directors’ mobile number.
Specify the directors’ email id.
Permanent Address Details
Specify the director’s permanent address.
Correspondence Address Details
Specify the director’s corresponding address.
To maintain the bank details, click ‘Bank Details’ tab. The following screen is displayed:

You can specify the existing bank account details here.
Bank Code
Specify the existing bank code.
Branch Code
Specify the existing branch code.
Account Type
Specify the account type from the adjoining drop-down list. Available options are:
Account Number
Specify the existing account number
Visit Frequency
Specify how frequently the customer visits the bank.
Click ‘Account Signatory’ button to invoke the ‘Signatory Details’ screen.

Here you can capture the following details:
Account Branch
The system defaults the current branch here.
Account Number
This system displays the account number to which signatories are to being linked.
Account Description
The system displays the description for the account selected.
Account Currency
The system displays the account currency.
Minimum Number of Signatories
Specify the minimum number of signatories necessary to endorse an instrument involving the account.
Note
If the linked or replicated signatories are less than the specified minimum number then the system displays an error message.
Account Message
Specify a brief description about particular signatories. It can be related to the name, number and the type of signatory of your customer. You can specify a maximum of 4000 characters as account message length.
For instance you can capture a message like - "This signatory is a joint account holder with rights to sign instruments only up US 8000".
You can maintain account signatory details for different customers using this tab.Click on ‘Account Signatory Details’ tab to invoke the following screen

Customer ID
Specify the customer signatory you want to link to the account.
You can link a customer signatory to an account either by:
Note
If the signatory ID that you specify has not been maintained, the system will generate an error and you will not be able to create an account.
Relation Type
The system displays the relation type of the customer.
Signatory ID
Specify the signatory ID of the customer. Alternatively, you can select the ID from the option list. The list displays values maintained in CIF signatory for the customer number.
Signatory Name
The system displays the corresponding name of the signatory number specified.
Signature Type
Specify the signatory type of the customer. Alternatively, you can select the type from the option list. The list displays signatory types maintained for the customer number.
Approval Limit
Specify the amount up to which the account signatory can approve for debits.
Signatory Message
Specify additional signatory message details in this field. You can enter a maximum of 4000 characters, alphanumeric.
Solo Sufficient
Check this box to indicate whether one signatory detail is sufficient.
You can maintain account signatory instructions for different amount slabs in this tab.Click on ‘Amount Based Signatory Instruction, tab to invoke the following screen:

To Amount
Specify the slabs by setting a ‘To Amount’. The amount slab will start from zero and the first value entered sets the slab from zero to that amount. The amounts are arranged in ascending order. For next slab, an amount above the previous ‘To Amount’ is considered as the ‘From’ value.
For example, If the ‘To Amount’ entered are as below
To Amount |
10,000 |
100,000 |
1,000,000 |
Then the maintenance will indicate the below amount slabs:
From Amount |
To Amount |
0 |
10,000 |
Above 10,000 |
100,000 |
Above 100,000 |
1,000,000 |
You can define different conditions for the amount slabs in this section.
Condition Id
Specify a unique Id for condition to be set.
Remarks
Give a brief description for the condition id.
You can provide the required signatories for the conditions set in this section.
Signature Type
Select the signature type required from the option list. The list displays the signature types maintained in static type maintenance screen.
Note
The signature type cannot be repeated for a condition.
Required No. of Signatories
Specify the number of signatories for each signatory type.This number should be less than or equal to the total number of signatories maintained under the signatory type.
Note
The Amount Based Signatory Instructions tab will be enabled in the following RT screens only if the value of param ‘AMOUNT_BASED_SV’ is Y in CSTM_BRANCH_LOC_PARAMS.
Click ‘All Signatures/Images’ button to view ‘Customer Signature/Image Consolidated View’ screen.

The following details will be displayed in the above screen
The ‘Signature/Image’ tab displays nine signatures/Images for a signature id in a single pane with three signatures/Images in a row.
If there is more than one signature id linked to a customer account, then they would be displayed in different pages.
Each image is provided with the following buttons:
Users belonging to the user role ‘COMROLE’ (Corporate Operations Manager) can perform these activities.
Go to the pending list in the system. The system displays all the pending activities. Click ‘Acquire’ button adjoining the ‘ Details’ task to acquire it. The system displays the information message as “The task is completed successfully”
If you have requisite rights, double click on the task in your ‘Assigned’ task list and invoke the following screen:

Here you can view the details captured. If the required documents have been verified, select the action ‘SUCCESS’ in the text box adjoining the ‘Audit’ button. The process will move to ‘KYC_R’ task. If the verification has failed for some reason, then you will be taken ‘Modify Details’ task. Click save icon in the tool bar to save the record. The bank will send a notification to the customer through the customer’s email address.
The system displays the information message as “The task is completed successfully”
Click the ‘OK’ button in this screen. You will be taken back to the ‘Verifying Details’ screen. Click ‘Exit’ button to exit the screen. The task is then moved to the next activity.
Users belonging to the user role ‘COEROLE’ (Corporate Operations Executive) can perform these activities.
In case verification is not successful, then you may need to modify few details. Go to the pending list in the system. The system displays all the pending activities. Click ‘Acquire’ button adjoining the required task to acquire it. The system displays the information message as “The task is completed successfully”
If you have requisite rights, double click on the task in your ‘Assigned’ task list and invoke the following screen:

In this screen you can modify the editable fields. After modify the required details, click save icon in the tool bar. You will be taken back to ‘ Details’ task. Click save icon in the tool bar to save the record. The system displays the information message as “The task is completed successfully”
Click the ‘OK’ button in this screen. You will be taken back to the ‘Modify Details’ screen. Click ‘Exit’ button to exit the screen. The task is then moved to the next activity.
KYC checks are mandatory and it is performed on both existing and new customers. In case of an existing customer the KYC check is done only if there are changes in the customer information (including all directors, mandate holders etc). The KYC check depends upon the regulatory environment within which your bank operates and its internal KYC policies.
If any of the checks fail, the relevant regulatory /internal authorities are informed. Once KYC checks are carried out, the result is passed on to the parent process.
Bank initiates the process of KYC-C review for a customer as a part of parent process with all the relevant information in the system. This process comprises the following stages:
This section contains the following topics:
Users belonging to the user role ‘KYCEROLE’ (KYC Executive) can perform these activities.
Go to the pending list in the system. The system displays all the pending activities. Click ‘Acquire’ button adjoining the ‘Sub-process KYC Review’ task to acquire it. The system displays the information message as “The task is completed successfully”
If you have requisite rights, double click on the task in your ‘Assigned’ task list and invoke the following screen:

You can view the customer details in this screen. Click ‘KYC Details’ tab to capture the Director name.

Director Name
Specify the name of the director.
If the customer information is complete, then select the outcome as ‘COMPLETE’ and save the record by clicking the save icon in the tool bar. The system displays the information message as “The task is completed successfully”
Click ‘Ok’ button. You will be taken back to the ‘ Prospect Customer Details’ screen. Click ‘Exit’ button to exit the screen. The task is then moved to the next activity.
Users belonging to the user role ‘KYCMROLE’ (KYC Manager) can perform these activities.
In case of an existing customer, the bank checks if there are any changes to the existing KYC information already available with the bank. The KYC check for an existing customer is performed only if there are changes in the customer information (including details of nominee and mandate holder). In all other cases of new and existing customers, KYC checks are mandatory.
System checks the prospects/ customer’s name for the terrorism related black listing in the SDN database maintained by United States (US) Office of Foreign Asset Control (OFAC). If the customer clears this match, system continues with the KYC check else the bank informs the regulatory/internal authorities about the SDN match of the prospect/ customer.
The bank checks the applicant’s name for terrorism-related black-listing against the SDN database maintained by the Office of Foreign Assets Control (OFAC). In case of a no match, the process proceeds. In case of a match (positive/partial), you can the match again using the OFAC guidelines.
Users belonging to the user role ‘KYCMROLE’ (KYC Manager) can perform these activities.
Go to the pending list in the system. The system displays all the pending activities. Click ‘Acquire’ button adjoining the ‘ SDN Match’ task to acquire it. The system displays the information message as “The task is completed successfully”
If you have requisite rights, double click on the task in your ‘Assigned’ task list and invoke the following screen:

In this screen, you can view the applicant’s details. In case of a positive SDN match, the bank informs the regulatory agency (OFAC or any other similar agency) about the SDN match of the prospect/customer. However, if the match is cleared, you can continue with the subsequent KYC checks. Select the outcome as ‘NO MATCH’ and save the record by clicking the save icon in the tool bar. The system displays the information message as “The task is completed successfully”
Click ‘Ok’ button. You will be taken back to the ‘ SDN Match’ screen. Click ‘Exit’ button to exit the screen. The task is then moved to the next activity.
In case of a positive SDN match or the applicant is internally blacklisted, you should inform the regulatory agency (OFAC or any other similar agency) and the internal authorities on the match of the applicant.
Users belonging to the user role ‘KYCMROLE’ (KYC Manager) can perform these activities.
Go to the pending list in the system. The system displays all the pending activities. Click ‘Acquire’ button adjoining the ‘Inform Regulatory Authorities’ task to acquire it. The system displays the information message as “The task is completed successfully”
If you have requisite rights, double click on the task in your ‘Assigned’ task list and invoke the following screen:

In this screen, you can view all the details of the applicant. Even the KYC check details are also displayed here. You can report about the positive match to the regulatory authorities by specifying the following details:
Name
Specify the name of the applicant whose name was shortlisted in the SDN or internal blacklist check.
Dt. of Reporting SDN Failure
Specify the date of reporting the SDN failure.
Mode of Reporting SDN Failure
Specify the mode of reporting the SDN failure.
Dt. of Reporting Blacklist Fail
Specify the date of reporting the blacklist failure.
Mode of Reporting Blacklist Fail
Specify the mode of reporting the blacklist failure.
Select the outcome as ‘PROCEED’ and save the record by clicking the save icon in the tool bar. The system displays the information message as “The task is completed successfully”
Click ‘Ok’ button. You will be taken back to the ‘Inform Regulatory Authorities’ screen. Click ‘Exit’ button to exit the screen.
Users belonging to the user role ‘KYCEROLE’ (KYC Executive) can perform these activities.
Go to the pending list in the system. The system displays all the pending activities. Click ‘Acquire’ button adjoining the ‘Internal Blacklist Check’ task to acquire it. The system displays the information message as “The task is completed successfully”
If you have requisite rights, double click on the task in your ‘Assigned’ task list and invoke the following screen:

In this screen, you can view the applicant’s details. Click ‘Int.Blacklist Check’ button to invoke ‘Blacklist Checks for Corporate Details’ screen.

The system validates the name of the applicant against the bank's internal list of global blacklisted customers. If any match is found, you can report it to the internal authorities of the bank. If no match is found, the system displays the information message as “The task is completed successfully”
You can continue with the process of creating account only when the customer passes these checks. Select the outcome as ‘PROCEED’ and save the record by clicking the save icon in the tool bar.
The system displays the information message as “The task is completed successfully”
Click ‘Ok’ button. You will be taken back to the ‘Internal Blacklist Checks’ screen. Click ‘Exit’ button to exit the screen. The task is then moved to the next activity.
Based on the external KYC check property set, the KYC-C sub process invokes the external KYC check sub process which sends data to Mantas KYC solution and retrieves the abbreviated risk score and risk category of the customer.
If the bank receives negative or no acknowledgement from the external system about the customer, then you can opt for a retry of external KYC check.
Users belonging to the user role ‘KYCROLE’ (KYC Manager) can perform these activities. To invoke the ‘Retry of External KYC Check’ screen, go to the pending list in the system. The system displays all the pending activities. Click ‘Acquire’ button adjoining the ‘Retry of External KYC Check’ task to acquire it. The system displays the information message as “The task is completed successfully”
If you have requisite rights, double click on the task in your ‘Assigned’ task list and invoke the following screen:

Here, you can specify the following details:
Retry External KYC
Check this box to specify that retry of external KYC check should be required for a particular customer.
You can enter the outcome of various stages in the Audit block for the verifier to make a decision. After verification, select the outcome as ‘Retry’ and save the record by clicking the save icon in the tool bar. The system displays the information message as “The task is completed successfully”
Click ‘Ok’ button. You will be taken back to the ‘Retry of External KYC Check’ screen. Click ‘Exit’ button to exit the screen. The task is then moved to the next activity.
Users belonging to the user role ‘KYCEROLE’ (KYC Executive) can perform these activities.
Go to the pending list in the system. The system displays all the pending activities. Click ‘Acquire’ button adjoining the ‘Internal Blacklist Check’ task to acquire it. The system displays the information message as “The task is completed successfully”
If you have requisite rights, double click on the task in your ‘Assigned’ task list and invoke the following screen:

In this screen, you can view the applicant’s details. As per the bank’s mandated policy, you will have to perform the customer identification check. This involves verification of customer address, phone number etc. You can enter the outcome of various stages in the Audit block for the verifier to make a decision. After verification, select the outcome as ‘PROCEED’ and save the record by clicking the save icon in the tool bar. The system displays the information message as “The task is completed successfully”
Click ‘Ok’ button. You will be taken back to the ‘ Customer Contact Details’ screen. Click ‘Exit’ button to exit the screen. The task is then moved to the next activity.
As per the bank’s mandated policy, you will have to other details like verification of the employer information, verification of the income information, sources and uses of funds etc.
Users belonging to the user role ‘KYCEROLE’ (KYC Executive) can perform these activities.
Go to the pending list in the system. The system displays all the pending activities. Click ‘Acquire’ button adjoining the ‘OtherKYCChecks’ task to acquire it. The system displays the information message as “The task is completed successfully”
If you have requisite rights, double click on the task in your ‘Assigned’ task list and invoke the following screen:

In this screen, you can view and the applicant’s details. After ing the details, select the outcome as ‘PROCEED’ and save the record by clicking the save icon in the tool bar. The system displays the information message as “The task is completed successfully”
Click ‘Ok’ button. You will be taken back to the ‘Other KYC Checks’ screen. Click ‘Exit’ button to exit the screen. The task is then moved to the next activity.
After ing and evaluating the KYC information, bank decides whether it should enter into a relationship with the prospect/continue relationship (in case of an existing relationship) or not.
Users belonging to the user role ‘KYCMROLE’ (KYC Manager) can perform these activities.
Go to the pending list in the system. The system displays all the pending activities. Click ‘Acquire’ button adjoining the ‘KYCDecision’ task to acquire it. The system displays the information message as “The task is completed successfully”
If you have requisite rights, double click on the task in your ‘Assigned’ task list and invoke the following screen:

In this screen, you can view the complete information of the applicant. The outcome of various stages of KYC-R sub process is displayed in the Audit block. Based on these information, you can inform the customer if you enter into a relationship with the prospect/continue relationship (in case of an existing relationship) or not as part of the parent process.
Based on the decision, select the outcome as ‘FAILED’ or ‘PASSED’ and save the record by clicking the save icon in the tool bar. The system displays the information message as “The task is completed successfully”
Click ‘Ok’ button. You will be taken back to the ‘KYC Decision’ screen. Click ‘Exit’ button to exit the screen. The task is then moved to the Main process.
If you select the outcome as FAILED, then customer does not clear the KYC checks. The account opening process will be terminated after notifying the customer through the customer’s email ID.
For an existing customer if the KYC check fails, then the system will block all the existing accounts for the customer as per the bank's internal guidelines. The failed customers will be added into the internal blacklist database.
Users belonging to the user role ‘COEROLE’ (Corporate Operations Executive) can perform these activities.
In case, a customer does not clear KYC checks, then you can terminate the account opening process after notifying the customer. If you have requisite rights, double click on the task in your ‘Assigned’ task list and invoke the following screen:

In this screen you can view the account and the customer details. After intimating the customer about the failed KYC checks, you can terminate the account creation process.
If the applicant is a new customer, then a new customer record is created in the system. In case of an existing customer, the customer's KYC information is updated. Similarly, if a joint account is opened where multiple customer IDs need to be created/updated, then the same is done in the system as part of this activity.
The system creates a customer account at this stage. In case of a joint account, the entire applicable customers IDs are linked to the account.
The customer and account details captured are stored in the system for further reference.
Users belonging to the role ‘COEROLE’ (Corporate Operations Executive) will be able to perform this task.
If initial deposit is required, then you have to check the available balance. For this, go to the pending list and Click ‘Acquire’ button adjoining the ‘Check if Balance Available’ task to acquire it. The system displays the information message as “The task is completed successfully”
If you have requisite rights, double click on the task in your ‘Assigned’ task list and invoke the following screen

You can view the available balance in this screen. If the balance is sufficient, select the action ‘PROCEED’ from the drop-down list adjoining the ‘Audit’ button. Click ‘Save’ icon in the tool bar to save the record. The system displays the information message as “The task is completed successfully”
Click the ‘OK’ button in this screen. You will be taken back to the ‘Check Available Balance’ screen. Click ‘Exit’ button to exit the screen. The task is then moved to the next activity.
Users belonging to the user role ‘COEROLE’ (Corporate Operations Executive) can perform these activities.
If the customer has opted for personalized cheque book, then go to the pending list and Click ‘Acquire’ button adjoining the ‘Generate Cheque Book’ task to acquire it. The system displays the information message as “The task is completed successfully”
If you have requisite rights, double click on the task in your ‘Assigned’ task list and invoke the following screen:

The following details are displayed in this screen:
Cheque Leaves From
Enter the starting cheque leaf number.
No. of Check Leaves
Enter the number of leaves to be generated.
Select the action ‘PROCEED’ in the text box adjoining the ‘Audit’ button in this screen and save the record by clicking the save icon in the tool bar. The system displays the information message as “The task is completed successfully”
Click the ‘OK’ button in this screen. You will be taken back to the ‘Generate Cheque Book’ screen. Click ‘Exit’ button to exit the screen. The task is then moved to the next activity i.e. delivery account kit to the customer.
Users belonging to the user role ‘CBOEROLE’ (Corporate Branch Operations Executive) can perform these activities.
If initial deposit is not required and if the customer has opted for pre-printed cheque book, then go to the pending list and click ‘Acquire’ button adjoining the ‘Retrieve Pre-printed Cheque Book’ task to acquire it. The system displays the information message as “The task is completed successfully”
If you have requisite rights, double click on the task in your ‘Assigned’ task list and invoke the following screen:

In this screen, the following details are displayed:
Enter the following details in this section:
Cheque Leaves From
Enter the starting cheque leaf number of the cheque book which you want to retrieve.
No. of Check Leaves
Enter the number of leaves to be retrieved.
Select the action ‘PROCEED’ in the textbox adjoining the ‘Audit’ button in this screen and save the record by clicking the save icon in the tool bar. The system displays the information message as “The task is completed successfully”
Click the ‘OK’ button in this screen. You will be taken back to the ‘Retrieve Pre-printed Cheque Book’ screen. Click ‘Exit’ button to exit the screen. The task is then moved to the next activity i.e. delivery account kit to the customer.
In this stage, if the customer has opted for debit card, the required details are maintained and debit card will be issued to customer.
Details entered here are handed off to Debit card request tab in Customer Account Maintenance screen and debit card request is processed automatically.

You need to maintain the following details:
Name On Card
Specify the name the customer prefers to be displayed on the card.
Card BIN
Specify the card BIN. The adjoining option list displays all valid card BIN available in the system. Select the appropriate one.
Request Reference Number
Specify the reference number of the request.
Card Number
Specify the card number.
Card Products
Specify a valid card product provided to the customer. The adjoining option list displays all valid card products available in the system. Select the appropriate one.
Card Application Date
Specify the date on which the application requesting for card was received, from the adjoining calendar icon.
Card Status
The system displays the status of the card.
As part the account opening kit, you should generate welcome/thank you letter. You can generate the letter from the system. The system generates the letter in a pre-defined format by picking up the name and other details of the customer maintained in the system.
In this stage, Customer/Prospect will be notified about the successful account opening with account number and details.
Users belonging to the user role ‘COEROLE’ (Corporate Operations Executive) can perform these activities.
Go to the pending list in the system. The system displays all the pending activities. Click ‘Acquire’ button adjoining the ‘Deliver Customer Kit’ task to acquire it. The system displays the information message as “The task is completed successfully”
If you have requisite rights, double click on the task in your ‘Assigned’ task list and invoke the following screen:

The account kit includes product features, welcome/thanks letter, cheque book (if applicable).
The following details are displayed in this screen:
The following details of the delivery kit can be captured here:
Cheque Leaves From
Specify the starting cheque leaf number.
No. of Cheque Leaves
Specify the number of cheques leaves provided to the customer.
Cheque Book Delivered
Check this field to indicate that the cheque book is delivered to the customer.
Delivery Ref. No.
Capture the delivery reference number.
Mode of Delivery
Indicate the mode of delivery of the account opening kit.
Date of Delivery
Mention the date on which the account opening kit was delivered.
Select the action ‘PROCEED’ in the textbox adjoining the ‘Audit’ button in this screen and save the record by clicking the save icon in the tool bar. The system displays the information message as “The task is completed successfully”
Click the ‘OK’ button in this screen. You will be taken back to the ‘Delivery Customer Kit’ screen. Click ‘Exit’ button to exit the screen. The task is then moved to the next activity i.e storing documents.
You can store the current account opening form and other supporting documents are stored in a safe and accessible location. This storage information can be recorded using ‘Store Documents’ screen. You can capture the storage details in this stage.
Users belonging to the role ‘CBOEROLE’ (Corporate Branch Operations Executive) will be able to perform this task.
Click ‘Acquire’ button adjoining the ‘Store Documents’ task to acquire it. The system displays the information message as “The task is completed successfully”
If you have requisite rights, double click on the task in your ‘Assigned’ task list and invoke the following screen.

In this screen the following information can be stored:
System displays the following information:
Priority
Select the priority for maintaining the documents.
The following customer information is displayed:
The current account number of the customer is displayed.
Capture the following storage details in this section:
Storage Reference
Specify the storage reference number.
Date of Storage
Capture the date of storing the documents.
Time of Storage
Specify the time of storing the documents of the current account.
Place of Storage
Mention the place where the document is stored.
Select the action ‘Document Stored’ in the textbox adjoining the ‘Audit’ button in this screen and save the record by clicking the save icon in the tool bar. The system displays the information message as “The task is completed successfully”
Click ‘Ok’ button. You will be taken back to the ‘Store Documents’ screen. Click ‘Documents’ button to view the documents stored. The following screen is displayed:

The system allows the auto closure of the leads based on the values configured in the origination bank parameter screen. This can be achieved either through a batch OREOD or through Origination Batch maintenance screen. A reason code ‘Auto Closed Lead’ is maintained for the leads which are auto closed by the system. The system remains the Maker ID and Checker ID for the auto closed leads.
The EOTI Origination Batch (OREOD) is run to change the lead status in the prospect details screen when the lead auto closure period is expired. If CIF is generated for the lead, then the CIF ID gets released against the particular lead.
You can also auto close the leads through the Origination Batch maintenance screen. To invoke this screen type ‘ORDBATCH’ in the field at the top-right corner of the Application tool bar and click the adjoining arrow button.

You can select the branch code from which you want to close the leads from the adjoining option list. Click ‘Run Batch’ to close the status of the leads to ‘Closed’. On closure of a lead, the CIF Id generated for a lead is released.