This chapter gives you additional information, in the form of examples and illustrations of the workflows in the Oracle FLEXCUBE system with regard to the IV module.
This chapter contains the following sections:
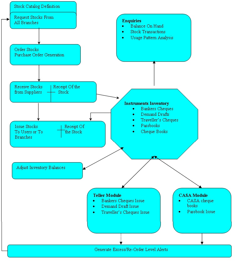
The following diagram is an illustration of the process workflow in the system.

The following sections provide illustrated examples of the workflows in the system.
Example 1
Branch initiates a stock request for stock catalog code, say “STKCD1”, with denomination value 20 and request is made for 100 quantities.
This request moves through a complete lifecycle of order stock, receive stock, issue stock and finally confirm receipt.

Example 2
In this example, requests initiated by same branch (for different stocks/denomination value) were combined into single purchase order. It then moves through receive stock, issue stock and confirm receipt stage to complete the lifecycle of request stock.
Receive stock transaction cannot combine multiple orders, and shall always act on only one order stock transaction.
However, issue stock transaction can serve multiple stock requests.

Example 3
In this example, requested stock is partly served by using the stockpile in inventory branch (head office) and a purchase order is placed for the remaining quantity.

Example 4
This example details the possible combination of stock request lifecycle:
Stock request (R1) split into multiple purchase orders. These orders may be placed with different suppliers.
Stock request (R2) is partly served by using the stockpile in inventory branch (head office) and a purchase order is placed for the remaining quantity.
Purchase order#3, is placed by combining stock requests R1 and R2.
System also supports partial receipts of stocks ordered. (Refer Order stock#2 vis-à-vis Receive stock#2 and 3). However, receive stock transaction can map to only one order stock transaction. System does not supports receiving stocks of multiple purchase orders with single receive stock transaction.
Stocks received through receive stock transaction#1, #2 and #3 were combined and a single issue is made. Here, it’s presumed that the stocks serving a single request have the same series number and the instrument numbers (start number and end number) is continuous. If the stocks serving a single request have non-sequential instrument numbers or if the series numbers are different, then the stocks will be issued separately.

Example 5
In this example the stock received by the inventory branch undergoes a stock adjustment (due to lost/torn/quality is not acceptable etc.). Hence the inventory branch raises a new stock request (R2). The stock received with this new request (R2) is utilized to fulfill the stock request (R1).
