Sample Workflow IAA Server Party Package Workflow

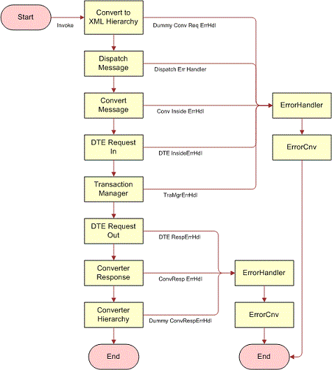
This is a sample workflow process that handles an inbound IAA Party Packages from external application. The following image shows the graphical representation of the IAA Server Party Package Workflow.

IAA Server Party Package Workflow. This image is described in surrounding text.

The steps in this workflow are as follows:

  1. Convert XML Hierarchy (Dummy ConvReq ErrHdl)
    • Dispatch Message. (Dispatch Err Handler)

    • Convert Message (Conv Inside ErrHdl)

    • DTE Request In (DTE Inside ErrHdl)

    • Transaction Manager (TraMgrErrHdl)

  2. DTE Request Out (DTE RespErrHdl)

    • Converter Response (ConvResp ErrHdl)

    • Converter Hierarchy Dummy ConvRespErrHdl

  3. ErrorHandler

  4. ErrorCnv

Process properties

The IAA Add Party Outbound Workflow process has the following properties.

Name Data Type Default String

<Value>

String

None/NA.

Cnv Req Prop

Hierarchy

None/NA.

Conv Resp Prop

Hierarchy

None/NA.

Core Req Prop

Hierarchy

None/NA.

DTE Req Prop

Hierarchy

None/NA.

DTE Resp Prop

Hierarchy

None/NA.

DTE Store Prop

Hierarchy

None/NA.

Disp Req Prop

Hierarchy

None/NA.

Err Hierarchy Prop

Hierarchy

None/NA.

Error Code

String

None/NA.

Error Message

String

None/NA.

Inbound Request

String

<Value>

Inbound Result

String

None/NA.

Input File Name

String

C:\DeleteOutbound.xml

Object Id

String

None/NA.

OnlyIOI

String

true

Output File Name

String

C:\DeleteInbound.xml

Process Instance Id

String

None/NA.

Siebel Operation Object Id

String

None/NA.

Tran Req Prop

Hierarchy

None/NA.

Trans Code

String

None/NA.

Trans Error Message

String

None/NA.

Trans Resp Prop

Hierarchy

None/NA.

Note: You set workflow process properties when you need a property that will be global to the entire workflow. Also note that name <Value> for the first process property and the default string for the Inbound Request process property has to be typed in the exact form shown here in order to use MQSeries Receiver server component. Siebel Workflow is case-sensitive, and <Value> is a different property than <value>.

The first step, after Start, uses the XML Hierarchy Converter with the XML Document to XML Hierarchy to convert the XML message received to an XML hierarchy, using the following input and output arguments.

Input Arguments (to convert XML message)

Input Argument Type Value Property Name Property Data Type

XML Document

Process Property

Inbound Request

String

Escape Name

Literal

false

Output Arguments (to convert XML message)

Property Name Type Output Argument

Core Req Prop

Output Argument

XML Hierarchy

The second business service dispatches the message using the FINS IAA-XML Dispatcher business service with the Dispatch Message method and following input and output arguments.

Input Arguments (Second Business Service)

Input Arguments Type Value Property Name Property Data Type

DispatcherMapName

Literal

IAADispMap

XMLEnvIntObjectName

Literal

IAA Envelope

XML Property Set

Process Property

Core Req Prop

Hierarchy

Output Arguments (Second Business Service)

Property Name Type Output Argument

Disp Req Prop

Output Argument

XML Property Set

The third business service invokes the FINS IAA-XML Converter with the XMLPropSetToPropSet method to convert the IAA-XML Hierarchy to property sets using the following input and output arguments.

Input Arguments (Third Business Service)

Input Arguments Type Value Property Name Property Data Type

XMLEnvIntObjectName

Literal

IAA Envelope

XML Hierarchy

Process Property

Disp Req Prop

Hierarchy

Output Arguments (Third Business Service)

Property Name Type Output Argument

Cnv Req Prop

Output Argument

XML Hierarchy

Next step, the forth business service of the workflow invokes the FINS IAA-XML Data Transformation Engine with the Transform To Siebel Hierarchy method to transform the message to Siebel hierarchy using the following input and output arguments.

Input Arguments (Fourth Business Service)

Input Arguments Type Property Name Property Data Type

XML Property Set

Process Property

Cnv Req Prop

Hierarchy

Output Arguments (Fourth Business Service)

Property Name Type Output Argument

DTE Req Prop

Output Argument

XML Property Set

The fifth business service of the workflow invokes the FINS IAA-XML Transaction Manager with the Execute Transaction method and following input and output arguments.

Input Arguments (Fifth Business Service)

Input Arguments Type Value Property Name Property Data Type

Only produce Integration Object Instance

Process Property

OnlyIOI

String

StatusObject

Literal

true

XML Property Set

Process Property

DTE Req Prop

Hierarchy

Output Arguments (Fifth Business Service)

Property Name Type Output Argument

Trans Code

Output Argument

ErrMsgId

Trans Error Message

Output Argument

ErrText

Trans Resp Prop

Output Argument

XML Property Set

Then the workflow invokes the FINS IAA-XML Data Transformation Engine with the Transform To External Hierarchy method to transform the message to external hierarchy using the following input and output arguments.

Input Arguments (to transform the message)

Input Arguments Type Property Name Property Data Type

IAA DTE Property Set

Process Property

DTE Store Prop

Hierarchy

XML Property Set

Process Property

Trans Resp Prop

Hierarchy

Output Arguments (to transform the message)

Property Name Type Output Argument

DTE Resp Prop

Output Argument

XML Property Set

Once the message is in the external hierarchy, the workflow invokes the FINS IAA-XML Converter with the PropSetToXMLPropSet method to convert the message to XML hierarchy using the following input and output arguments.

Input Arguments (to convert the message)

Input Arguments Type Value Property Name Property Data Type

XMLEnvIntObjectName

Literal

IAA Envelope

XML Hierarchy

Process Property

DTE Resp Prop

Hierarchy

Output Arguments (to convert the message)

Property Name Type Output Argument

Conv Resp Prop

Output Argument

XML Hierarchy

As a last step, the workflow invokes the XML Hierarchy Converter with the XML Hierarchy to XML Document method to covert the XML hierarchy to the XML document using the following input and output arguments.

Input Arguments (to convert the hierarchy)

Input Arguments Type Property Name Property Data Type

XML Hierarchy

Process Property

Conv Resp Prop

Hierarchy

Output Arguments (to convert the hierarchy)

Property Name Type Output Argument

<Value>

Output Argument

XML Document

The MQSeries Receiver component picks up the output from the converter and send it back to the queue.

If the workflow process encounters an error, it will stop processing and passes all process properties to the ErrorHandler to generate a meaningful error to notify the external system.

Note: For details on error handling process, see IAA Server Party Package Workflow in Sample database.