You are here: Job and Form Set Rules Reference > JDT Rules Reference > PXTrigger

PXTrigger

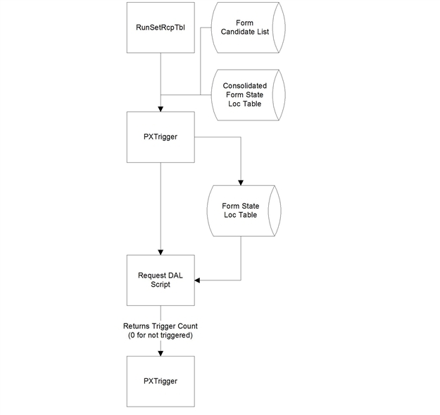
Use this form set level rule to execute a DAL script if certain conditions are met. The PXTrigger rule replaces the DALTrigger rule. This rule is executed as part of RunSetRcpTable processing.

     
Note The PXCandidateList and PXTrigger rules support Policy Xpress FED processing. These rules act as replacements for the PreTransDAL and DALTrigger rules when you are doing Policy Xpress FED-specific processing.

This rule does not call the requested DAL script unless the requested form is in the form candidate list. The rule performs a look up using the requested SetRecip entry form name against the Form Candidate List table.

If the form is not found, the requested DAL script is not executed and the rule returns a trigger count of zero (0).

If the form is found, the rule unloads from the Consolidate Form State Loc table the StateLoc records into the FormStateLoc memory table based on the SetRecip entry form name.

Once the records are unloaded, the PXTrigger rule executes the requested DAL script. If the appropriate debug options are set, the FormStateLoc table and FormsList are unloaded to flat files.

Syntax

;DOCU;CA;CAINIT;;NBS;INSURED(1);;0;0;0;1;;PXTrigger;CAINIT;

PXTrigger