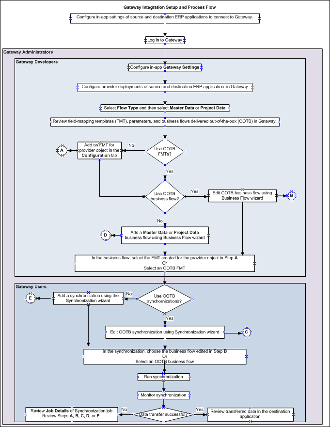
This process flow provides a visual outline of key decision points you will need to make when setting up an integration between any two ERP applications, using Gateway. Use this process flow in conjunction with chapters in this guide as well as the detailed examples provided in Gateway Online Help.
To troubleshoot issues when transferring data encountered in:
- Step A of the process flow, refer to the procedures in the chapter, Working with Field Mapping Templates.
- Step B or D of the process flow, refer to the procedures in the chapter, Defining Business Flows.
- Step C or E of the process flow, refer to the procedures in the chapter, Defining Synchronizations.
