2. Collections – An Overview

2.1 Introduction

Loans module is supported for operational procedures of a Loan. The collection module is used to support the later stage of a loan cycle related to records of collecting a defaulted loans / Islamic assets / Leasing / Mortgage accounts. In normal scenario collections process can be done through the collection department within the bank or it can be outsourced to an external agent

Collection module in Oracle FLEXCUBE helps you to track the process of collecting by external agent or department in the bank itself. Depending upon success or failure factors of agent and customer credit rating existing agent can be replaced by another agent. You can pay the fee to the collection agent for enabling the payment by customer.

There are various stages or events in the entire collection process. Collections module can cater to the needs of the collection functionality once the asset becomes default. This module is integrated to other modules like Retail Lending, Leasing, Islamic Assets and Mortgage facilities provided by the bank.

This chapter contains the following sections:

l Section 2.2, "Processing Collections"

l Section 2.3, "Collection Process flow Diagram"

2.2 Processing Collections

The processing of collection module is briefed here in different stages.

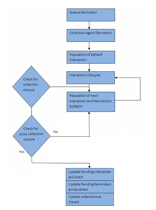
During the batch processing of retail lending module, the defaulted loans are extracted and updated in a table. The details in this table are taken to CN/collections module and queue numbers are assigned.

While assigning queues an agent group or an agent is assigned to process the collection of the defaulted asset product with a collection reference number. In case of any issues you can manually assign agent later and generate the collection reference number.

The default action record is assigned at the interaction data for the newly created Collection references i.e. the action code that appears first in the Action –Result –Next Action mapping. New interaction for the records is displayed for which the next action date is due. The stage is updated after verifying the authorization.

PTP (Promise to Pay) charge processing happens after verifying the dates have been honoured or not. For broken promise, a charge is calculated on the basis amount.

System checks for collection closure and if it is not closed, Reminder messages are generated during the BOD or EOD batch run. CNMS event is fired in the Collection references wherever applicable. The corresponding batch function ID is CNDREMSG.

Closure of pending interaction and cancellation of pending reminders happens later and thus the collection interaction is marked as closed.

If ‘Wait for Child to Close’ option is selected for the collection contract, then the system will not close the parent collection until the child collection is closed.

2.3 Collection Process flow Diagram

The entire process of collection is represented in the below flow chart.

CN02_Flowchart1.jpg