Gateway Setup and Data Transfer Process Flow

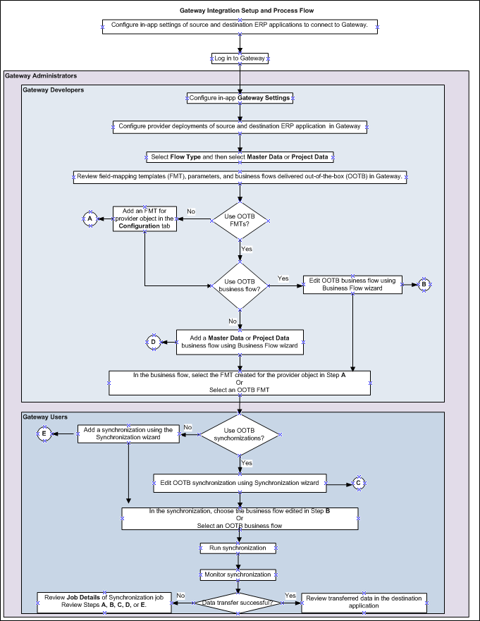
This process flow provides a visual outline of key decision points you will need to make when setting up an integration between any two ERP applications, using Gateway. Use this process flow in conjunction with chapters in this guide as well as the detailed examples provided in Gateway Online Help.

To troubleshoot issues when transferring data encountered in:

Gateway Setup and Process Flow



Legal Notices | Your Privacy Rights
Copyright © 2013, 2022

Last Published Saturday, October 8, 2022