Reassigning Tasks (Workflow)

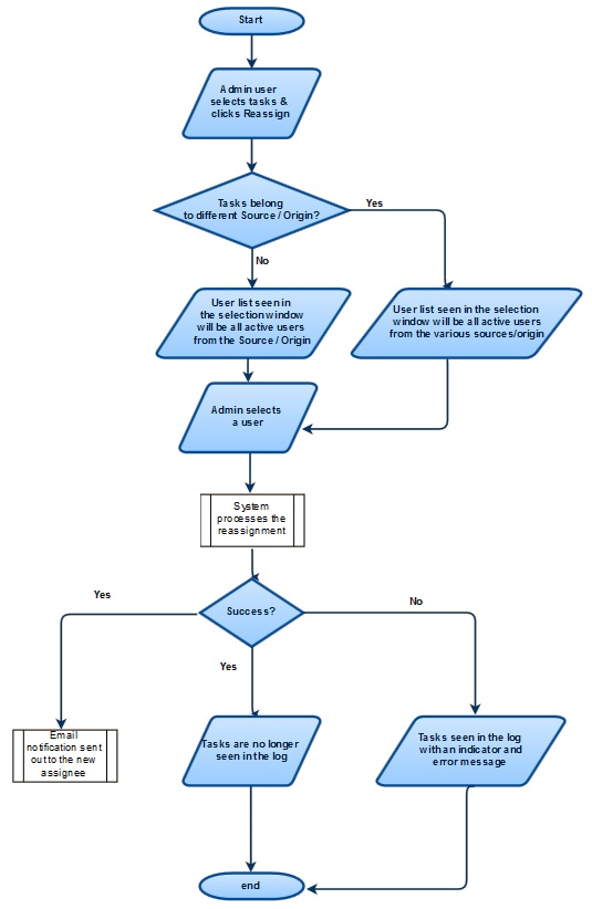
The following chart describes the workflow for reassigning tasks. The following topics explain each step in detail.

This is an image of a flowchart that describes the workflow of reassigning tasks.



Last Published Thursday, September 25, 2025