Security Concepts in P6 Professional
Each person who will be using any module of P6 Professional must be registered as a "user" with the appropriate module access. Additional security privileges determine each user's access to data.
To ensure security at various levels of data, there are two sets of security profiles:
- Global profiles Define a user's access to application-wide information and settings, such as the enterprise project structure (EPS), resources, roles, and cost accounts. Each user must be assigned a global profile.
- Project profiles Define a user's access to project-specific information. It is not required that each user be assigned a project profile; however, users cannot access projects unless they are assigned: a project profile, the global profile Admin Superuser, or as a resource assignment when they are a project owner.
You can create a set of profiles that limit access to global information and then assign the appropriate global profile to each user. Similarly, to limit privileges for each project, you assign the appropriate project profile to each user via an organizational breakdown structure (OBS) element. When you create the EPS for your company, you must identify an OBS element, or person responsible, for each node and project within the EPS. This OBS element assignment determines the user's rights to the EPS level (and all levels below it). You can further control access to specific project data by assigning a responsible OBS element to each work breakdown structure (WBS) element within a project. Additionally, you can control user access to activity data via activity editing restrictions in user interface views, and you can control user access to resource data by implementing resource security.
The following diagram illustrates the relationships between a user, the OBS, EPS, and WBS.

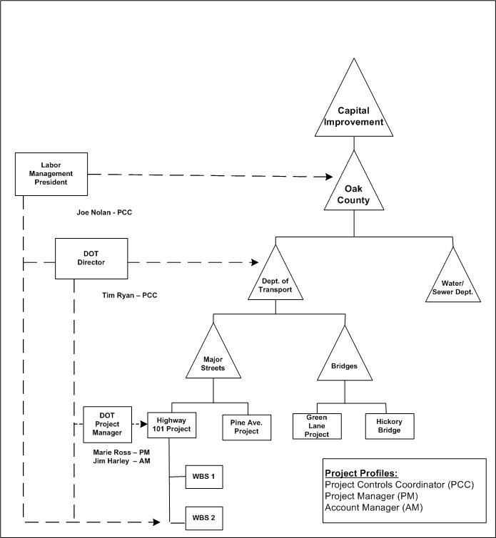
Security Samples
Review the following portions of a sample EPS for Capital Improvement projects in Oak County and its corresponding portion of the OBS.


With these structures defined, you can map users to their corresponding roles in the OBS, which in turn can be assigned to each level in the EPS. The EPS level to which you assign the OBS determines the nodes/projects the associated user can access. For example, if you assign an OBS element to the root node of the EPS, the users associated with that OBS element can access the projects in the entire EPS. If you assign an OBS element to one branch of the EPS, the associated users can access only projects within that branch.
The project profile associated with each OBS element determines which data items in the projects the user can access. Only one OBS element can be assigned to each EPS level.
For example, suppose that two project profiles are defined: one that allows edit access to all data, including administration rights (Administrator profile), and one that allows viewing and editing of most, but not all, project data (Project Manager profile). Joe Nolan, the President of Labor Management, is assigned to the P6 Administrator profile. The OBS element, Labor Mgmt President, is assigned as the responsible manager at the Oak County node of the EPS, indicating that Joe Nolan has access to all nodes and projects within Oak County.
If Tim Ryan is the Director of the Department of Transportation (DOT), he can be assigned P6 Administrator rights to all projects under DOT.

You can further control the access to projects by assigning OBS elements at the project and/or WBS level. In the previous example, if Marie Ross is the Project Manager in the Engineering Division responsible for the Highway 101 project, you can assign her to that OBS element with a Project Manager profile. She would then have editing access to just that project.
As another example, if the Design Team needs access to only the design portion of the Highway 101 Project. You can assign the Design Team to just the WBS branch in the Highway 101 project that involves the project design.
You can assign multiple users to the same OBS element and/or you can assign each user to multiple OBS elements. This flexibility enables you to provide access to the same EPS branch or project to more than one responsible manager (OBS element), and it allows you to control access by the same user across different EPS nodes and projects.
For example, suppose Marie Ross, who is a Project Manager in the Engineering Division responsible for the Highway 101 project, also needs access to the Pine Avenue project; however, you want to limit her access to reviewing and editing financial data only. Also suppose that Jim Harkey, another Project Manager in the Engineering Division, is responsible for the Pine Avenue project. He needs Project Manager access to the Pine Avenue project, but he also needs to review financial information in Marie's Highway 101 project.
You first would create another project profile that specifies viewing/editing rights to just project costs and financial data (Account Manager profile) and then make the following assignments:

To designate that Jim Harkey has Project Manager rights to the Pine Avenue project and Marie Ross has Account Manager rights to the Pine Avenue project, you would need to add another element to the OBS.

With these assignments, Jim Harkey and Marie Ross now have Project Manager rights to their primary projects and Account Manager rights to their secondary projects.
The following section provides guidelines for setting up users and administering security in P6 Professional.
Related Topics
Security Configuration Process in P6 Professional
Last Published Wednesday, October 29, 2025