Understanding the Chatbot Architecture
The Chabot Integration Framework consists of components in PeopleSoft and in ODA. Refer the diagram to see how the different components are connected to each other.
The sequence of flow of data or information is represented by the sequential numbers.
Chatbot Architecture Diagram for Web Channel

Chatbot Architecture Diagram for Twilio (text) Channel

The different parts or components involved in the Chatbot Integration Framework are summarized below:
|
Component |
Description |
|---|---|
|
Chat Client |
The chat client in PeopleSoft is a web based client that users use as the interface to converse with the chatbot. The chat client is rendered with the help of the Web SDK which contains the JavaScript to embed the client to any web page and to handle the communication with the chat server. Chat client can be rendered as a a stand alone page or as an embedded widget within a component. |
|
Web Channel |
The Web Channel (in ODA) works as the communication end point between the Digital Assistant and the chat client. |
|
Twilio |
The Text Channel (in ODA) works as the communication end point between the Digital Assistant and the chat client. |
|
Skill/Bot |
The skill governs the actual interaction between the user and ODA. The skill has the natural language processing (NLP) capability that enables it to recognize the intent of a request and route it accordingly to the appropriate dialogue flow. |
|
NodeJS API |
The NodeJS API contains custom components for the ODA. They are hosted as a service in an embedded container in ODA and can be called from the different dialog flows. It can be used to generate custom components by providing the Application Service metadata. The NodeJS API also contains the PeopleSoft Library which is a set of JavaScript for efficient connection and methods to the PeopleSoft Application Service. |
|
PeopleSoft Application Service |
The PeopleSoft Application Service allows users to expose the application logic in Application classes. They are exposed as REST services which have a structure very common to the ODA custom component services. New service is created and registered using the PeopleSoft Application Service Framework |
|
Setup Information |
This is a set of PeopleSoft setup pages that control the chatbot definition in PeopleSoft. |
|
Event Mapping Application Class/ Component PeopleCode ( for Web channel) |
The chat client can be delivered as a stand-alone page or as a floating window (widget) in PeopleSoft Application pages. The Event Mapping configuration controls the application pages and the users that have access to the chat client and renders the floating window (Widget). |
|
Twilio (for Text channel) |
Chatbot User can also access the PeopleSoft Chatbots on SMS clients through the Twilio channel. In this method, the user sends messages directly to the skills’ designated Twilio number. The authentication is handled through the PeopleSoft REST service. Apart from the client and explicit authentication, the backend invocation flow is same for the Web channel and Twilio channel. |
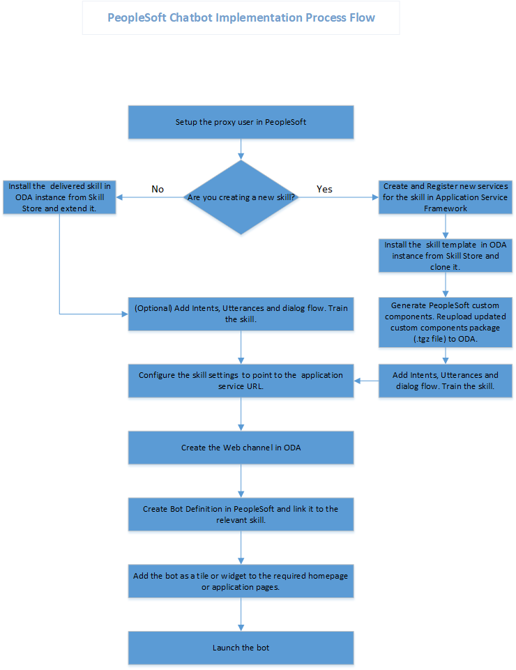
Understanding the Chatbot Integration Framework Implementation Process flow.
The Chatbot Integration Framework is used to deploy a delivered skill or users can decide to create a new skill. The process flow for the Chatbot Framework Implementation is illustrated below.
PeopleSoft Chatbot Implementation Process Flow.
