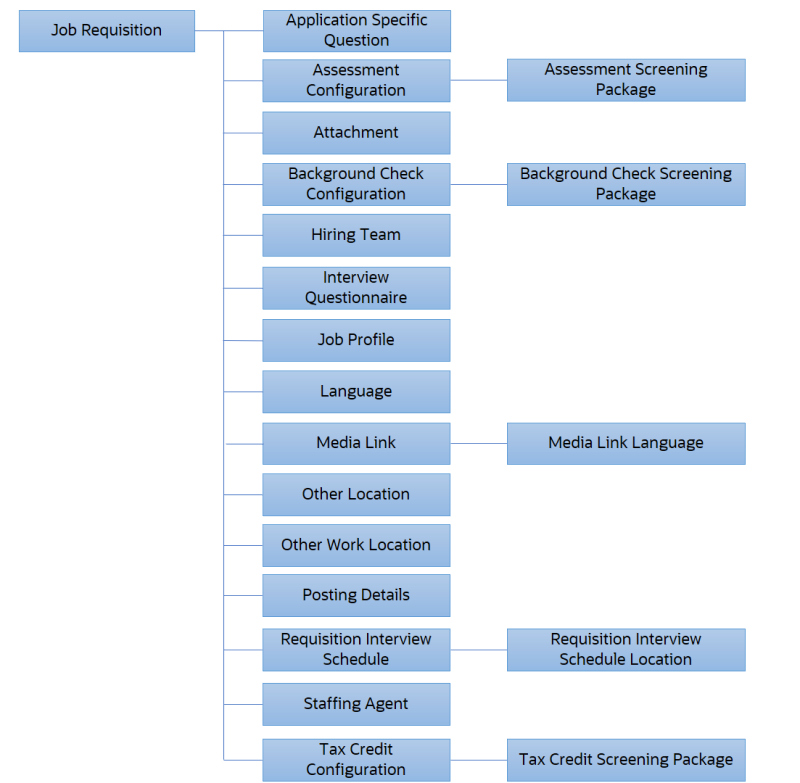
ジョブ求人オブジェクトの構造

この図は、ジョブ求人オブジェクトの親子関係を示しています。

これには次の子オブジェクトが含まれます: 応募固有の質問、アセスメント構成、添付、経歴チェック構成、採用チーム、インタビュー、質問リスト、ジョブ・プロファイル、言語、メディア・リンク、その他事業所、その他の就業事業所、掲載詳細、求人インタビュー・スケジュール、人材エージェント、税控除構成。これらのオブジェクトの一部には、さらに子オブジェクトが含まれます:

  • アセスメント・スクリーニング・パッケージはアセスメント構成の子オブジェクトです。
  • 経歴チェック・スクリーニング・パッケージは経歴チェック構成の子オブジェクトです。
  • メディア・リンク言語は、メディア・リンクの子オブジェクトです。
  • 求人インタビュー・スケジュール事業所は、求人インタビュー・スケジュールの子オブジェクトです。
  • 税控除スクリーニング・パッケージは、税控除構成の子オブジェクトです。
ジョブ求人オブジェクトと子オブジェクト