機械翻訳について

ユーザー・ステータスおよび遷移

契約には、そのライフサイクルの特徴を示す事前定義済ステータスがあります。 さらに、ユーザー・ステータスとその遷移を定義できます。

たとえば、契約マネージャとして、法的、財務、アカウントなどの適切なチームによるセクションの詳細なレビューのために契約を渡すことができます。 これは、定義したユーザー・ステータスおよびトランジションを使用して実行できます。

ユーザー・ステータスおよび遷移の定義

ユーザー・ステータスおよびトランジションの管理の契約設定タスクを使用して、これらのユーザー・ステータスとそのトランジションを定義し、変更を保存します。

ノート: ユーザー・ステータスの定義時に、各ユーザー・トランジションのAllow Assignment(割当の許可)チェック・ボックスを選択していることを確認します。 これによって、ユーザー遷移中に契約を名前付き割当先に割り当てることができます。

状態ベースのイベント・モデルの設定

イベント・モデル設定タスクを使用して、ビジネス・オブジェクトoracle.apps.contracts.coreAuthoring.contractService.view.ContractHeaderVOの新しいイベントおよび処理を作成します。

これらのイベントを、ユーザー遷移の「至」状態と「自」状態にそれぞれ設定します。 シード済状態については、使用可能なイベントおよび処理から選択できます。 処理の一例はGroovyスクリプトです。

この新しい状態ベースのイベント・モデルを保存し、これを使用できる条件または契約タイプを指定します。 指定した条件の契約の場合、作成したユーザー・ステータスおよび遷移は処理メニュー・アイテムとして使用できます。 これらの処理メニュー・アイテムを使用して、承認のために契約を発行する前に、レビューのためにチーム間で契約を渡すことができます。

ノート:
  • ユーザー・ステータスおよび遷移は、イベント・モデルで定義された条件を満たす契約にのみ適用されます。 契約テンプレートには使用できません。

  • Oracleでは、新しいイベントおよびアクションを作成するのではなく、既存のイベント・モデルを使用することをお薦めします。

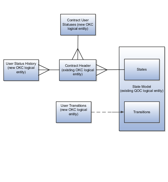
この図は、ユーザー・ステータスとその遷移を示しています:

新しいユーザー・ステータスとその遷移の設定。