機械翻訳について

事業所に基づく住宅手当のロード

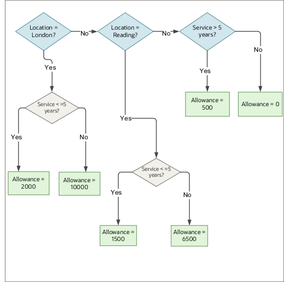
HCMデータ・ローダーを使用して条件および手当値を定義し、従業員の住宅手当を計算する例を見てみましょう。

事業所に基づいて住宅手当を支給するため、営業部門で働く従業員に対して次の条件を設定します。

  • 勤続5年以下で事業所がロンドンの場合、住宅手当2,000を支給します。

  • 勤続5年を上回り事業所がロンドンの場合、住宅手当10,000を支給します。

  • 勤続5年以下で事業所がレディングの場合、住宅手当1,500を支給します。

  • 勤続5年を上回り事業所がレディングの場合、住宅手当6,500を支給します。

  • 勤続5年を上回り、勤務地がその他の事業所の場合、住宅手当500を支給します。 この条件はデフォルトです。

勤続5年以下で 事業所がロンドンの場合、 住宅手当2,000を支給します。 勤続5年を上回り事業所がロンドンの場合、 住宅手当10,000を支給します。 勤続5年以下で事業所がレディングの場合、 住宅手当1,500を支給します。 勤続5年を上回り 事業所がレディングの場合、 住宅手当6,500を支給します。 勤続5年を上回り、 勤務地がその他の事業所の場合、 住宅手当500を支給します。これはデフォルトの条件です。

このValueDefinition.datファイルは、条件と賞与の値をロードします。

MERGE|ValueDefinition|VBC Allowance Location|E||4712/12/31|2020/01/01||||||Allowance|Value By Criteria||Flat Amount||CRFL RRF LDG US1|VBC Allowance Location||||VBC Allowance Location
MERGE|ValueDefinition|VBC_Location|E|N|4712/12/31|2020/01/01|=||1|||Allowance|Node|PER_ASG_LOCATION_NAME||VBC Allowance Location|CRFL RRF LDG US1|VBC_Location||||VBC Allowance Location
MERGE|ValueDefinition|VBC_Service|E|N|4712/12/31|2020/01/01|<=||1|||Allowance|Node|PER_ASG_LENGTH_OF_SERVICE_BY_SENIORITY||VBC_Location|CRFL RRF LDG US1|VBC_Service||||VBC Allowance Location
MERGE|ValueDefinition|VBC_Allowance|E||4712/12/31|2020/01/01||Year||||Allowance|Flat Amount|||VBC_Service|CRFL RRF LDG US1|VBC_Allowance||USD|M|VBC Allowance Location
MERGE|ValueDefinition|VBC_Seniority greater than|E|N|4712/12/31|2020/01/01|>||2|||Allowance|Node|PER_ASG_LENGTH_OF_SERVICE_BY_SENIORITY||VBC_Location|CRFL RRF LDG US1|VBC_Seniority greater than||||VBC Allowance Location
MERGE|ValueDefinition|VBC_Location_Reading|E|N|4712/12/31|2020/01/01|=||2|||Allowance|Node|PER_ASG_LOCATION_NAME||VBC Allowance Location|CRFL RRF LDG US1|VBC_Location_Reading||||VBC Allowance Location
MERGE|ValueDefinition|VBC-service lessthanequal 5|E|N|4712/12/31|2020/01/01|<=||1|||Allowance|Node|PER_ASG_LENGTH_OF_SERVICE_BY_SENIORITY||VBC_Location_Reading|CRFL RRF LDG US1|VBC-service lessthanequal 5||||VBC Allowance Location
MERGE|ValueDefinition|VBC_Allowance_Reading<=5|E||4712/12/31|2020/01/01||Year||||Allowance|Flat Amount|||VBC-service lessthanequal 5|CRFL RRF LDG US1|VBC_Allowance_Reading<=5||USD|M|VBC Allowance Location
MERGE|ValueDefinition|VBC_Allowance_Reading>5|E||4712/12/31|2020/01/01||Year||||Allowance|Flat Amount|||VBC_allowance_Reading>5|CRFL RRF LDG US1|VBC_Allowance_Reading>5||USD|M|VBC Allowance Location
MERGE|ValueDefinition|VBC_allowance_Reading>5|E|N|4712/12/31|2020/01/01|>||2|||Allowance|Node|PER_ASG_LENGTH_OF_SERVICE_BY_SENIORITY||VBC_Location_Reading|CRFL RRF LDG US1|VBC_allowance_Reading>5||||VBC Allowance Location
MERGE|ValueDefinition|VBC_Value_All_>5|E||4712/12/31|2020/01/01||Year||||Allowance|Flat Amount|||VBC_Lengthservice>5|CRFL RRF LDG US1|VBC_Value_All_>5||USD|M|VBC Allowance Location
MERGE|ValueDefinition|VBC_Lengthservice>5|E|N|4712/12/31|2020/01/01|>||3|||Allowance|Node|PER_ASG_LENGTH_OF_SERVICE_BY_SENIORITY||VBC Allowance Location|CRFL RRF LDG US1|VBC_Lengthservice>5||||VBC Allowance Location
MERGE|ValueDefinition|VBC_Allowance_greaterthan 5|E||4712/12/31|2020/01/01||Year||||Allowance|Flat Amount|||VBC_Seniority greater than|CRFL RRF LDG US1|VBC_Allowance_greaterthan 5||USD|M|VBC Allowance Location
MERGE|ValueDefinition|VBC_Default_Criteria|E|Y|4712/12/31|2020/01/01||||||Allowance|Node|||VBC Allowance Location|CRFL RRF LDG US1|VBC_Default_Criteria||||VBC Allowance Location
MERGE|ValueDefinition|Def_criter_Val|E||4712/12/31|2020/01/01||Year||||Allowance|Flat Amount|||VBC_Default_Criteria|CRFL RRF LDG US1|Def_criter_Val||USD|M|VBC Allowance Location
MERGE|RangeItem|2020/01/01|4712/12/31||||London|CRFL RRF LDG US1|VBC_Location
MERGE|RangeItem|2020/01/01|4712/12/31||||5|CRFL RRF LDG US1|VBC_Service|
MERGE|RangeItem|2020/01/01|4712/12/31|0|999999999999|2000||CRFL RRF LDG US1|VBC_Allowance
MERGE|RangeItem|2020/01/01|4712/12/31|0|999999999999|10000||CRFL RRF LDG US1|VBC_Allowance_greaterthan 5
MERGE|RangeItem|2020/01/01|4712/12/31||||5|CRFL RRF LDG US1|VBC-service lessthanequal 5
MERGE|RangeItem|2020/01/01|4712/12/31||||5|CRFL RRF LDG US1|VBC_Seniority greater than
MERGE|RangeItem|2020/01/01|4712/12/31|0|999999999999|1500||CRFL RRF LDG US1|VBC_Allowance_Reading<=5
MERGE|RangeItem|2020/01/01|4712/12/31||||5|CRFL RRF LDG US1|VBC_allowance_Reading>5
MERGE|RangeItem|2020/01/01|4712/12/31|0|999999999999|6500||CRFL RRF LDG US1|VBC_Allowance_Reading>5
MERGE|RangeItem|2020/01/01|4712/12/31||||5|CRFL RRF LDG US1|VBC_Lengthservice>5
MERGE|RangeItem|2020/01/01|4712/12/31|0|999999999999|500||CRFL RRF LDG US1|VBC_Value_All_>5
MERGE|RangeItem|2020/01/01|4712/12/31||||Reading|CRFL RRF LDG US1|VBC_Location_Reading
MERGE|RangeItem|2020/01/01|4712/12/31|0|999999999999|0.00||CRFL RRF LDG US1|Def_criter_Val