Understanding IPAC Processing in PeopleSoft Payables
The Intra-governmental Payment and Collection (IPAC) system was designed by the U.S. Department of Treasury as an automated, standardized, interagency funds expenditure transfer mechanism for Federal Program Agencies (FPAs). It facilitates intra-governmental federal e-commerce by transferring funds, with related descriptive data, from one FPA to another on a real-time basis. IPAC supports three types of transactions:
- Collection - A transaction that an agency initiates to transfer money, in the form of an online transfer, to FPAs within the IPAC System. 
- Payment - A transaction that an agency initiates to pull money, in the form of an online transfer, from FPAs within the IPAC System. 
- Adjustment - A transaction that an agency initiates to adjust an erroneous or incorrect payment or collection. 
PeopleSoft Payables enables users both to create IPAC transactions for uploading to the IPAC system ("outbound" IPAC transactions) and to receive information about payments initiated by other agencies through the IPAC system for entry into PeopleSoft Payables ("inbound" IPAC transactions).
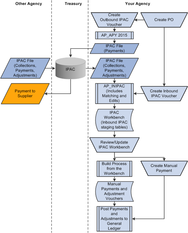
The following diagram shows the flow of outbound and inbound IPAC information in PeopleSoft Payables.
This flowchart illustrates the outbound and inbound IPAC process in PeopleSoft Payables.

Outbound IPAC Processing in Payables
The flow of outbound IPAC information in Payables is as follows: Your agency creates an outbound IPAC voucher. Vouchers must be copied from purchase orders. You then enter information required for outbound IPAC processing for a voucher and run the Pay Cycle process for outbound IPAC payments.
The Pay Cycle process marks all included IPAC vouchers as Processed on the IPAC page. After receiving notice that the U.S. Treasury has disbursed the payment, you can reconcile transactions by schedule ID.
To create IPAC Adjustments for AR credit items to refund money previously collected via IPAC, see the Receivables documentation, Creating Receivables Outbound IPAC Adjustments.
Inbound IPAC Processing
This section discusses the high-level business process flow for inbound IPAC. The inbound IPAC process in PeopleSoft Payables and the flow for inbound IPAC in PeopleSoft Receivables are similar.
An agency manually creates and downloads the IPAC .csv file from the Treasury’s IPAC system. The data retrieved in the IPAC download contains all payment, collection, and adjustment transactions received by and sent by the requested ALC for a given time period. For PeopleSoft Inbound IPAC, the system processes transactions received by an agency’s ALC only, unless your IPAC transactions are entered manually into the IPAC system.
Then the agency runs the Load Inbound IPAC process to load the received IPAC payment, collection, and adjustment transactions to the IPAC staging tables. During this process IPAC records are sorted into AP or AR. In addition, IPAC transactions are cross-referenced to previously entered PeopleSoft AP vouchers or AR items to facilitate transaction processing in the next step.
In the next step users review and correct the IPAC transactions in the IPAC Workbench. Payables users are able to view only payments and payment adjustments on the AP IPAC Workbench, whereas Receivables users are able to view only collections and collection adjustments on the Receivables IPAC Workbench. Managers can view collections, payments, and adjustments on the Manager Workbench, and have permission to correct errors that Payables and Receivables users cannot correct. IPAC transactions that cannot be sorted into AP or AR appear on the IPAC Manager Workbench. The manager must determine how to classify them, and update them manually as AP or AR, using the status.
The final step in the workflow is to create AP and AR transactions from the IPAC Workbench. Payables users can create payments or adjustment vouchers, depending on the type of IPAC transaction, whereas Receivables users can create deposits or credit direct journals, also depending on the type of IPAC transaction.
For more information about inbound IPAC in Payables, see Processing Inbound IPAC Transactions.
For more information about inbound IPAC in Receivables, see Processing Inbound IPAC Transactions in Receivables