Understanding the OAG Format
OAG is a nonprofit organization that focuses on best practices and process-based XML content for application integration, and is the largest publisher of XML-based content for business software interoperability. The OAG format enables integrators to work with a standardized invoice represented in XML, such that integrators no longer need the specifications of the table structure for invoices in the receiving PeopleSoft database. Instead, integrators populate each XML tag in the OAG SyncInvoice business object document (BOD) that corresponds to a field on the PeopleSoft voucher staging tables.
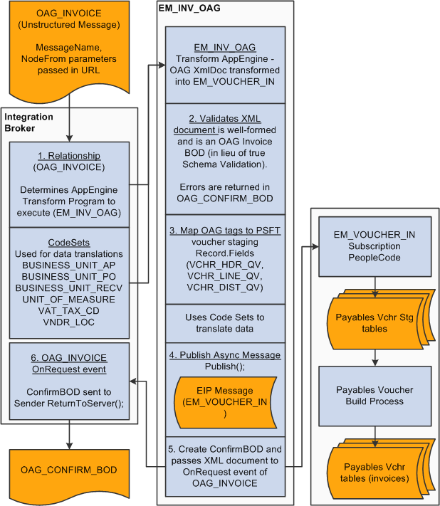
PeopleSoft Integration Broker defines a relationship between the sending node and the receiving node (the receiving node must be the default, local, active node), so that the system can run the appropriate Application Engine Transformation program. The transformation can leverage the code set functionality provided by PeopleSoft Integration Broker; therefore, if you intend to use code sets for data translation, you must specify the code set group name for the two nodes involved in the relationship and enter the values that need to be translated.
This diagram illustrates the XML data flow from the OAG invoice to the Payables voucher staging tables.

Note: In addition to delivering the voucher EIPs as application messages (OAG_INVOICE, OAG_CONFIRM_BOD, and EM_VOUCHER_IN), PeopleSoft also delivers them as web services (OAGInvoice and SelfServiceInvoice). Enabling web services is discussed in the PeopleTools: Integration Broker.
See the product documentation for PeopleTools: Integration Broker