Processing the PeopleSoft Billing Invoice Notice Transaction
This topic provides an overview of the billing invoice notice.
PeopleSoft Billing supports a single Publish Outbound Transaction: Billing Invoice Notice. The Billing Invoice integration point meets X.12 EDI requirements of the 810 transaction set. Billing Invoice is an outbound asynchronous batch publish integration point. If enabled, the system generates a Billing Invoice transaction message when you run the Finalize Bills process (BIIVC000) and the Billing Invoice Notice process (BI_INVOUT).
Use the Publish Outbound Message page to initiate the outbound message process. Select from the listed outbound transactions to launch a transaction-specific process page.
Activating the Billing Invoice Notice Service Operation and Routings
PeopleSoft delivers service operations in PeopleSoft Integration Broker with a default status of Inactive. You must activate each service operation before attempting to send or receive data from a third-party source or another PeopleSoft system, such as CRM. To setup a service operation use the information in the table below and refer to the setup instruction in the PeopleSoft Supply Chain Management Integrations.
| Service Operation | Direction and Type | Handlers | Chunking Available? | Integrates With | 
|---|---|---|---|---|
| BILLING_INVOICE_NOTICE | Outbound Asynchronous | ROUTERSENDHDLR | Yes | third-party system | 
The Billing Invoice Notice Service Operation is delivered with three routings, each with a status of Inactive. Each routing will produce a different output: EDI output, XML output, and an XML output modified for use with the previous message definition version.
- Activate the BILLING_INVOICE_NOTICE_EDI_810 routing for EDI output. - This routing is configured to use the Billing specific transformation program EDI_810_O, which maps PeopleSoft XML to EDI XML. The PeopleSoft XML to EDI XML is a generic mapping, which can be customized using PeopleTools Application Designer. - See PeopleTools: Integration Broker, "Applying Filtering," "Transformation and Translation" 
- Activate the BILLING_INVOICE_NOTICE_V4 routing for XML output. 
- Activate the BILLING_INVOICE_NOTICE_V3 routing for XML output. - This output is used with the previous message definition version and should be activated on the Service Operation Version page. 
See Setting Up Service Operations.
See PeopleTools: Integration Broker.
Running The Billing Invoice Notice Process (BI_INVOUT)
The Billing Invoice Notice process (BI_INVOUT) is a PeopleSoft Billing Application Engine program that the system calls from IN_PUB_MSG when you publish an EDI bill. BI_INVOUT is an Outbound Message publish program that uses the Batch Publish method. It calls the EOL_PUBLISH library to publish XML messages containing the invoice information.
Note: To publish an EDI bill you must select EDI as the Invoice Media on the Address Info page of the bill.
When the Publish Outbound Message is complete, it clears the BI_HDR_EC table. If you need to re-transmit invoices, select the Re-transmission check box on the Billing Invoice Notice Message Selection Criteria page, complete the fields in the Invoice Re-transmission group box, and the system will re-write the specified invoices to the BI_HDR_EC table. These invoices can then be re-transmitted.
To view the service operation output, use the Service Operations Monitor.
See PeopleTools: Integration Broker, "Using the Service Operations Monitor"
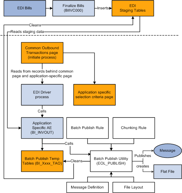
This diagram illustrates the Billing Invoice Notice process flow from EDI bills to a flat file.
 
Note: The message records used in BI_INVOUT are vulnerable to fragmentation due to frequent deletes and inserts. Database administrators should maintain the Message Definition BI_Xxxxxxx_TAO records at regular intervals. To avoid fragmentation, database administrators should drop and recreate these records during the lag time, when these tables are empty. The frequency of defragmentation required for these tables depends on the volume of data processed through this program. Depending on the database platform (Oracle/SQL Server), database administrators can also issue a TRUNCATE command on these records to ensure that this program runs more efficiently.
| Page Name | Definition Name | Usage | 
|---|---|---|
| IN_RUN_PUB_MSG | Run the Billing Invoice Notice outbound transaction process. | |
| Billing Invoice Notice Message Selection Criteria Page | BI_INVMSG_SEL_PNL | Set message selection parameters. |