Understanding Draft Processing
This section discusses:
Draft payment process flow.
Sight codes.
Supplier-initiated draft process.
Customer-initiated draft process.
Customer-initiated electronic fund transfer (EFT) draft process.
Draft numbering.
Draft maturity date calculation and processing.
Draft staging process.
Draft rounding calculation.
Draft optimization (stamp tax minimization).
Stamp tax calculation.
Draft approval.
Draft bank reconciliation and approval.
Draft EFT bank files and EFT answer files.
Draft statuses.
Draft accounting entries.
Draft accounting entries for value-added taxes (VAT).
Draft write-offs.
Draft processing limitations.
Drafts are used throughout the world in commercial transactions involving a customer or supplier who agrees to pay a specified amount on a certain day. Drafts are payments that are dated for some time in the future—usually in 30, 60, 90, or 120 days. PeopleSoft Payables currently supports customer-initiated electronic funds transfer (EFT) and supplier-initiated drafts, and enables you to manage and process these draft payments efficiently.
Before the draft due date, the system produces a draft that includes the draft identification number, the draft amount, and the draft maturity date. You send this draft to your supplier. About 10 days before the draft maturity date, the supplier submits the draft to its bank for collection and the supplier's bank asks your bank to honor the draft. When your bank verifies the funds, it pays the draft. PeopleSoft Payables checks for drafts that have matured at payment posting and changes the draft status of those matured drafts from Approved to Due.
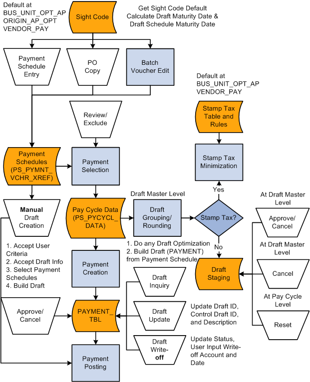
This flowchart illustrates the draft payment process in PeopleSoft Payables.

The sight code references the agreed-upon payment terms between you and your supplier. Sight codes are similar to accounts payable and accounts receivable payment terms, such as NET30, except that sight codes do not use discounts. You can maintain your default sight codes at the business unit, origin, and supplier levels of the PeopleSoft default hierarchy.
You always create Bill of Exchange (BOE) or supplier-initiated draft payments manually. After you record the draft information, PeopleSoft Payables creates the draft payment and generates the accounting entries. To create drafts manually, first create a draft identification number (draft ID) on the Create Manual Draft page and select the supplier. The system builds a worksheet that identifies scheduled payments that can be included on the draft. You select the scheduled payment to include for the draft.
Note: The Pay Cycle Application Engine process (AP_APY2015) does not process supplier-initiated drafts.
Supplier-initiated drafts differ from the check payment method because the supplier initiates payment and the draft is drawn against your bank account with a future due date—typically payable in 90 days. Upon the settlement date of the draft (at 90 days), you can assume that the whole amount of the draft has been withdrawn from your account.
Two types of supplier-initiated drafts are available: unapproved and preapproved. When a draft is unapproved, the supplier must send you the draft; however, when a draft is approved, no action is required on your part. You assume that your supplier will still send you a nonnegotiable draft as information.
A draft is not always sent with the invoice that it pays. In fact, a draft might be issued for several hundred individual invoices. The invoices might have been entered before the draft is received. In this case, upon receiving the draft, you must associate the draft payment with the appropriate invoices. You assume that your supplier always informs you about which invoices are being paid by the draft.
When supplier-initiated drafts are processed, the supplier might not send a voucher, because a draft notice can suffice for a voucher. If you receive a voucher, you enter it and select Supplier Draft as the payment method. The system computes the scheduled due date, the maturity date, or the scheduled maturity date based on the usual terms and the sight code (if used). The date might not be the actual date of the draft when it is issued, but it gives an estimate for forecasting. When you manually create draft payments, you enter the actual draft issue date and the draft settlement date.
Note: If you haven't prearranged with your bank to receive a bank information file, you do not need to run the Draft Reconciliation and Approval process (PYMNT_APPR_RECON). Depending on whether the Draft Issue Approval Required check box is selected in the Payables options, however, you may need to run the Draft Reconciliation and Approval process to promote the draft status from C (created) to A (approved) before you can run the Payment Posting Application Engine process (AP_PSTPYMNT).
Bills of Order (BOO), or customer-initiated draft payments, are usually created by the Pay Cycle process, which you schedule to run according to your needs. The Pay Cycle process sequentially evaluates the vouchers in the PS_PYMNT_VCHR_XREF table, selects the payment schedules to be processed using the criteria that you establish, and then creates draft payments. If stamp tax minimization is applicable, PeopleSoft Payables splits the draft master and assigns sibling system draft identification numbers.
Customer-initiated drafts are most often processed by the Pay Cycle process and go through the approval process at that time. Drafts must be either in the Approved or Created status before they can be paid and accounting entries can be generated. If you don't require draft approval, you can select Preapprove on the Draft Options page of the Payment Selection Criteria component (PYCYCL_DEFN) before you start the Pay Cycle process. Preapproved drafts are created in the Approved status when the Pay Cycle process runs.
You can also create customer-initiated drafts manually on the Create Manual Draft page. You create manual customer-initiated drafts in the same way that you create supplier-initiated drafts.
Customer-initiated EFT drafts are processed in PeopleSoft Payables much the same way that customer-initiated drafts are processed, except that you don't print the drafts. Instead of printing drafts, you send an EFT file to your bank when the draft payment is due. Your bank pays the draft on the draft maturity date.
Note: If you haven't prearranged with your bank to receive a bank information file, you do not need to run the Draft Reconciliation and Approval process; however, you do need to run the Draft Reconciliation and Approval process to promote the draft status from C (created) to A (approved).
PeopleSoft Payables assigns a reference identification number—similar to a check number—to each draft. This reference number varies by draft type and business unit. PeopleSoft Payables prints this number on drafts, and you use it in your communication with your supplier as a means of identifying the draft. However, if you use preprinted stationery or supplier-initiated drafts, the number is already printed on the draft. In this case, you manually enter the preprinted number in the system as the draft identification number. You set up the draft reference number on the External Accounts - Payment Methods page when you set up bank information.
Automatic Draft Master Numbering
After you define the draft master ID, the Draft Staging process uses it to identify the payment schedule for a supplier for a group of drafts. To find the next master ID, you can use auto-numbering to search for a DTFP (or master draft ID). You set up your draft numbering scheme using the Auto Numbering (automatic numbering) page.
Draft Control Numbering
The draft control number is a system-assigned number that you use for auditing or internal control. During payment creation, the system assigns the draft control number, which is usually the same as the draft reference number. You can manually modify or override these numbers on the Draft Info Update (draft information update) page.
When you save a voucher, PeopleSoft Payables automatically calculates the draft maturity date and the draft scheduled maturity date using the scheduled due date, sight code, and holiday values.
For example, suppose that your supplier's sight code is two months and the basis date for this sight code is the scheduled due date. The scheduled due date for the payment is March 21. After the system calculates the draft maturity date, the draft maturity date is May 21 (March 21 plus two months). Because May 21 is a bank holiday, the draft scheduled maturity date is adjusted one day, making the adjusted maturity date May 22. The draft scheduled maturity date is used by the Payment Posting process to create settlement accounting entries, to debit draft clearing accounts, and to credit cash accounts.
Now suppose that you have two vouchers from the same supplier with the following information:
|
Description |
Field Name |
Date |
|---|---|---|
|
Scheduled pay date |
SCHEDULED_PAY_DT |
September 1, 2006 |
|
Draft maturity date |
DFT_MAT_DT |
October 1, 2006 |
|
Draft scheduled maturity date |
DFT_SCHED_MAT_DT |
October 2, 2006 (assuming the maturity date October 1 is a Sunday) |
If you create a payment for these two vouchers in the Pay Cycle process, the payment will have the following dates:
|
Description |
Field Name |
Date |
|---|---|---|
|
Draft issue date |
CREATION_DT |
September 1, 2006 |
|
Draft maturity date |
DFT_MAT_DT |
October 1, 2006 |
|
Payment date |
PYMNT_DT |
October 2, 2006 |
Note: You can manually override the draft maturity date and the adjusted draft scheduled maturity date during scheduled payment, but the voucher payment schedule due date must be before or equal to the draft maturity date or the adjusted draft scheduled maturity date.
When the Pay Cycle process runs, the Draft Staging Application Engine process (AP_DFT_PROC) can occur between payment selection and payment creation. The Draft Staging process groups scheduled payments and creates a temporary or virtual view of split draft payments. If you start the Pay Cycle process with payment selection, you must follow it with the Draft Staging process. If you start the Pay Cycle process with payment selection and payment creation, the Draft Staging process runs automatically. Depending on whether you have selected the Preapprove check box on the Draft Options page of the Payment Selection Criteria component, draft payment can ultimately be created with a C (created) or A (approved) status. After the Draft Staging process runs, you can review the scheduled payments on the Draft Staging Approval page, where you can approve or reject draft payments at the draft master level.
Because payments shown in the Draft Staging process have not yet been physically created or split (if you are using draft optimization), you can still reject the draft. If you approve the payment from the staging table, then the Payment Creation process creates a physical payment record, entering drafts with a status of C (created) or A (approved), based upon the approval option you selected on the Draft Options page in the Payment Selection Criteria component. For rejected draft payments, the status is returned to Unselect and the draft payment can be picked up during the next pay cycle.
Draft rounding enables you to control at what point a draft is issued for payment, as well as the alternate payment method that is used for payments that do not meet your specifications. Draft rounding is specified for a supplier location on the Supplier Information - Payables Options page in the Draft Processing Control group box of the Additional Payables Options section and on the Draft Options page in the Payment Selection Criteria component.
To apply the draft rounding rules that you specify in the Payment Selection Criteria component, you must already have selected Use Pay Cycle Default for the supplier in the Draft Rounding field on the Supplier Information - Payables Options page. If you select Do Not Use, draft rounding does not occur for the supplier. If you select Specify and enter a rounding position, the Pay Cycle process uses that value. When the Pay Cycle process runs, draft rounding rounds down to the whole value that you specify in the Rounding Position field for the supplier or in the Payment Selection Criteria component, depending on the preceding criteria.
If you select draft rounding, the system totals the amount of scheduled payments, rounding to the number of positions that you specify. Any remaining amount is either not paid during the pay cycle or is scheduled for payment by an alternate payment method. You specify how you want to handle the remaining amount in the Remaining Amount Action field on the Supplier Information - Payables Options page and the Draft Options page. The default relationship between the supplier and the payment selection criteria is the same as for the draft rounding position.
Here is an example of how draft rounding calculation works. Suppose that you have two suppliers that you pay by draft.
You have specified the following rounding options for Supplier A:
Number of rounding positions: 5.
Remaining amount action: do not issue draft.
You specified the following rounding options for Supplier B:
Number of rounding positions: 4.
Remaining amount action: alternate pay method.
Payment method: check.
When the Pay Cycle process runs, the system finds the following scheduled payments for the suppliers:
|
Remit Supplier |
Draft Master ID |
Scheduled Payment |
|---|---|---|
|
Supplier A |
0001 |
3,000 |
|
Supplier B |
0002 |
1,000,000 |
|
Supplier B |
0002 |
3,001,500 |
Draft rounding calculation determines whether the total payment amount is over the rounding position value and, if so, what happens to the remaining amount. For the purposes of this example, draft rounding totals the scheduled payment amount for Supplier B and determines that the draft payment is over the rounding position value.
After rounding, these are the scheduled payments:
|
Remit Supplier |
Draft Master ID |
Scheduled Payment |
Issue Draft? |
Alternate Payment Method |
|---|---|---|---|---|
|
Supplier A |
0001 |
3,000 |
No |
None |
|
Supplier B |
0002 |
1,000,000 |
Yes |
None |
|
Supplier B |
0002 |
3,000,000 |
Yes |
None |
|
Supplier B |
0002 |
1,500 |
No |
Yes (check) |
Because Supplier A's rounding position is set at 5, no draft is issued for the scheduled payment until the payment amount is equal to or greater than 100,000.
Because Supplier B's rounding position is set at 4, drafts are issued for the scheduled payments, because they are greater than the rounding position.
Because the scheduled payment amount of 1,500 has exactly four positions, it is paid by check because the alternate payment method option is selected.
Draft optimization, or stamp tax minimization, is primarily applied to Japanese domestic drafts and is performed during the Draft Staging process. Stamp tax minimization reduces tax liability by splitting draft payments and determining the optimum number and denominations of drafts. Currently, stamp tax minimization uses the Japanese yen as the payment currency, and it uses the current Stamp Tax table, which is updated by Japan's Ministry of Finance to determine the stamp tax amount. You maintain the Stamp Tax table on the Stamp Tax page.
During draft staging, PeopleSoft Payables summarizes the payment schedule information, based on the criteria that you specify in the pay cycle selection criteria. The system determines the optimal number of drafts by using the draft master amount, the Stamp Tax table, and the maximum number of drafts that you specify. The Draft Staging process runs draft rounding, if applicable, and then runs stamp tax minimization. Drafts are then put into the staging table.
Note: Specify the Group Code on the Draft Maturity Date page to group payment schedules manually into one draft. Select the Separate Payment check box on the Additional Payables Options collapsible region on the Supplier Information - Payables Options page to create one draft for one payment schedule. You can preview, approve, or reject split draft payments on the Draft Staging Approval page.
Stamp tax calculation is based on the rules that you specify on the Stamp Tax Rule page in the Stamp Tax component (APD_STAMP_TAX_COM), and the Stamp Tax table associated with those rules on the Stamp Tax page. Here is an example with sample Stamp Tax table values:
|
Draft Amount From |
Draft Amount To |
Stamp Tax Amount |
|---|---|---|
|
1 |
99,999 |
0 |
|
100,000 |
1,000,000 |
200 |
|
1,000,001 |
2,000,000 |
400 |
|
2,000,001 |
3,000,000 |
600 |
|
3,000,001 |
5,000,000 |
1,000 |
|
5,000,001 |
10,000,000 |
2,000 |
|
10,000,001 |
20,000,000 |
4,000 |
Suppose that these are the stamp tax rules for the Stamp Tax table:
|
Draft Amount From |
Draft Amount To |
Draft Split? |
Draft Split Amount |
|---|---|---|---|
|
1 |
2,999,999 |
|
|
|
3,000,000 |
4,099,999 |
Yes |
3,000,000 |
|
4,100,000 |
4,999,999 |
|
|
|
5,000,000 |
9,099,999 |
Yes |
5,000,000 |
Here are two stamp tax scenarios:
Scenario A
The scheduled payment is for 8,400,000 JPY with a maximum number of drafts set to 4. When draft optimization runs for the scheduled payment, the following drafts are created:
|
Number of Drafts |
Draft Amount |
Stamp Tax Amount |
|---|---|---|
|
1 |
5,000,000 |
1,000 |
|
2 |
3,000,000 |
600 |
|
3 |
400,000 |
200 |
|
Total |
8,400,000 |
1,800 |
Draft optimization performs the following actions:
Reviews the total value of the scheduled payment, and then finds the stamp tax rule that applies to the total amount.
The total amount falls between the 5,000,000 to 9,099,999 range; drafts in this range are split at 5,000,000, giving us one 5,000,000 draft.
Checks the Stamp Tax table in the PeopleSoft system and determines that drafts for 5,000,000 are subject to stamp tax minimization in the amount of 1,000.
This leaves a sum of 3,400,000.
Evaluates the stamp tax rules and finds that this amount falls within the 3,000,000 to 4,999,999 range.
Drafts in this range are split at 3,000,000, giving us another draft of 3,000,000.
Checks the Stamp Tax table and determines that this amount is subject to stamp tax minimization in the amount of 600.
This leaves a sum of 400,000.
Checks the Stamp Tax table and determines that this amount is subject to stamp tax minimization in the amount of 200.
Scenario B
The scheduled payment is for 8,400,000 JPY with a maximum number of drafts set to 2. When draft optimization is performed for the scheduled payment, the following drafts are created:
|
Number of Draft |
Draft Amount |
Stamp Tax Amount |
|---|---|---|
|
1 |
5,000,000 |
1,000 |
|
2 |
3,400,000 |
600 |
|
Total |
8,400,000 |
1,600 |
Draft optimization performs the following actions:
Reviews the total value of the scheduled payment, then finds the stamp tax rule that applies to the total amount.
The total amount falls between the 5,000,000 to 9,099,999 range.
Drafts in this range are split at 5,000,000, so the system creates one 5,000,000 draft.
Checks the Stamp Tax table and determines that drafts for 5,000,000 are subject to stamp tax minimization in the amount of 1,000.
This leaves a sum of 3,400,000.
Evaluates the stamp tax rules and finds that this amount falls within the 3,000,000 to 4,999,999 range.
Drafts in this range are split at 3,000,000, so the system creates another draft of 3,000,000.
Checks the Stamp Tax table and determines that this amount is subject to stamp tax minimization in the amount of 600.
Because you specified that the maximum number of drafts for this supplier is two, the payment is not split any further.
Your supplier pays the stamp tax to the appropriate taxing authority. You can view stamp tax detail on the Draft Payment Inquiry - Draft Detail page, or on the Draft Create Detail - Stamp Tax Summary report (APY2054), Drafts Create Detail report (APY2053), and Drafts Create Summary report (APY2056).
Note: Review drafts after they are split on the Draft Staging Approval page. After a draft has been split, the system assigns the split drafts with the same draft master number. You cannot delete a single split payment created as a result of draft optimization. You must delete the entire payment by draft master number. Therefore, in the preceding example with two drafts created after draft optimization, you could not delete only the second draft. You would need to delete the entire draft payment.
Draft approval is performed for supplier-initiated drafts, customer-initiated drafts, and customer-initiated EFT drafts. You can review and approve draft payments either before or after payment creation. If you select the Preapprove check box on the Payment Selection Criteria - Draft Options page, the system sets the draft status to A (approved) after the payment is created. If you do not select the Preapprove check box, the system sets the draft status to C (created), and you must approve the draft manually.
Reviewing and Approving Drafts Before Payment Creation
During pay cycle, select the Payment Selection value on the Pay Cycle Manager page.
After payment selection, run the Draft Staging process to group drafts and to perform draft optimization and rounding.
After draft staging, go to the Draft Staging Approval page, where you can review the draft payments and approve them before payment creation.
Reviewing and Approving Drafts After Payment Creation
If your bank does not send you a bank file containing draft details, you can approve drafts in the following way:
After you run the Pay Cycle process or create drafts manually, use the Draft Approval page to manually update the draft status from Created to Approved.
Depending on the option that you select on the Payables Options - Payment Options page, the system may require a status of Approved before it can generate accounting entries in the Payment Posting process.
Run the Payment Posting process to create accounting entries.
If your bank does send you a bank file containing draft details, you can approve drafts in the following way:
When your bank transmits an electronic file to you that contains the draft detail, use the Draft Reconciliation and Approval - Draft Approval page to perform draft approval.
Review draft payments that the automatic reconciliation process matches.
Accept, reject, or partially pay payments.
The approval process updates the status for all accepted drafts with the Approved status so that the Payment Posting process can generate accounting entries.
Use the Prepare Bank Answer File page to create a bank answer file for those draft payments with exceptions, and send the bank answer file to your bank.
Run the Payment Posting process to create accounting entries.
You perform draft reconciliation and approval prior to the bank paying the draft. If exceptions exist, the bank does not pay the draft until you resolve the exception. The bank reconciliation process occurs after the bank pays the supplier and issues you a bank statement. When you receive your bank statements, reconciling draft payments is no different from reconciling any other payment type within PeopleSoft Payables. During bank reconciliation, you reconcile the payment information with the actual bank remittance.
If you have arranged with your bank to receive an electronic bank file containing the details relating to scheduled draft payments, you can use the Draft Recon and Approval (draft reconciliation and approval) component (PYMNT_APPR_RECON) to review and approve those draft payments that are coming due. If your bank does not send you a bank file containing draft details, approve your drafts manually. When the draft is due, review it on the Draft Approval page and manually change the draft status to Approved by selecting the Approve check box.
Automatic draft reconciliation and approval occurs when your bank transmits an electronic bank file to you that contains the draft detail. You import the bank file by selecting The Draft Reconciliation and Approval process performs matching against the bank file by selecting each draft payment. It then updates the status for all accepted drafts with the Approved status so that the Payment Posting process can generate accounting entries. The Draft Reconciliation and Approval process automatically matches drafts with the following equivalent parameters:
The draft number on the payment in PeopleSoft Payables must exactly match the draft number in the bank file.
The due date in PeopleSoft Payables can be less than or equal to the due date in the bank file.
The amount of the payment in PeopleSoft Payables must exactly match the draft amount in the bank file.
The Matching Application Engine process (AP_MATCH) populates the Draft Reconciliation page with draft data, and it selects the drafts that do not match, citing a reason code. If the draft number and amount match, and the due date is later or equal to the due date in PeopleSoft Payables, then the draft is marked as Approved.
Note: The system requires a reject code for drafts that are not matched or that are rejected.
If you have arranged with your bank to process drafts electronically, your bank sends you an EFT file containing the payment information and it requests confirmation within a specified time. Select to load the EFT file from the bank into PeopleSoft Payables. The Draft Reconciliation and Approval process matches drafts in PeopleSoft Payables against drafts in the bank file.
Review exceptions on the Draft Recon and Approval - Draft Exceptions (draft reconciliation and approval - draft exceptions) page. When reviewing draft payment exceptions, you have two choices:
You can reject the entire amount.
You can pay only the amount entered in PeopleSoft Payables, rejecting the remaining balance.
After you review draft exceptions, use the Prepare Bank Answer File page to create a bank answer file. Select to respond to your bank by the deadline. If you don't send the bank answer file to your bank, the bank assumes that you agree that the draft information is correct and pays your supplier.
Note: If the draft maturity date is earlier than or the same as the date specified in the bank file, the draft maturity date criteria are met.
This table describes the draft statuses:
|
Draft Status |
Description |
|---|---|
|
Create |
The draft master is created and waiting to mature or be printed. During the payment posting process, the AP (accounts payable) liability account is debited, and the draft payable account is credited. |
|
Approve |
The draft has been manually or automatically approved during pay cycle. |
|
Due |
The draft has reached maturity. During the payment posting process, the draft payable account is debited, and the cash account is credited. |
|
Reconcile |
Bank reconciliation has been performed, and the draft has been date stamped. |
|
Cancel |
The draft has been canceled, and no accounting entries have been created. |
|
Write Off |
The draft has been approved and posted, but draft collections or exchange of draft occurs before the maturity date settlement. You can specify the write-off account and write-off date. The maturity date settlement does not happen when the draft is written off. |
The draft status determines the processing characteristics for the draft and also determines how the system generates accounting entries. Drafts in PeopleSoft Payables have their own type of accounting entry because your cash account should not be credited immediately. When a draft is created, a temporary account (draft payable) is credited until the draft is due or reconciled.
The accounting entry template defines draft payables accounts (such as draft - normal and draft - fixed asset) because you can associate multiple accounts with one bank or bank account. Draft accounts are defined at the bank account or bank account payment level.
PeopleSoft Payables assigns a document sequencing number to a draft whenever an accounting entry for a draft occurs so that you can track the life cycle of the draft payment.
You run the Payment Posting process on the draft issue date to generate accounting entries for drafts with the Approved or Created status. If the draft issue date is earlier than or the same as the current date, then the Payment Posting process debits the AP liability account and credits the draft payable account. If the draft payment date (maturity date) is earlier than or the same as the current date, then the Payment Posting process debits the draft payable account and credits the cash account.
This table lists the accounting entries that are created as each accounting event occurs:
|
Draft Status |
Accounting Entries |
|---|---|
|
Approved or Created |
DR AP Liability (APA) CR Draft Payable (DFC) |
|
Cancellation entries |
DR Draft Payable (DFC) CR AP Liability (APA) |
|
Approved/Due |
With cash clearing: DR Draft Payable (DFC) CR Cash Clearing (CAC) |
|
N/A |
No cash clearing: DR Draft Payable (DFC) CR Cash (CAS) |
|
Cancellation entries |
With cash clearing: DR Cash Clearing (CAC) CR AP Liability (APA) |
|
N/A |
No cash clearing: DR Cash (CAS) CR AP Liability (APA) |
|
Due/Reconciled |
DR Cash Clearing (CAC) CR Cash (CAS) |
Value added tax (VAT) is recorded at draft payment posting if you enter a VAT declaration point on the invoice as the payment date. The VAT amount is calculated based on the VAT rate that was effective on the invoice date.
This table shows the accounting entries that are generated when payments include VAT:
|
VAT Recovery Percentage |
Accounting Entries |
|---|---|
|
The VAT recovery is 100 percent. |
DR VAT Input Recoverable (VIR) CR VAT Intermediate Recoverable (VIIR) |
|
The VAT recovery is less than 100 percent. |
DR VAT Input Recoverable (VAT Amount * Recoverable %) (VIR) DR VAT Input Non-Recoverable (VAT Amount * (100 − Recoverable %)) (VIN) CR VAT Intermediate (VIIR) CR VAT Intermediate Non-Recoverable (VIIN) |
|
The VAT recovery percentage is equal to 0. |
DR VAT Input Non-Recoverable (VIN) CR VAT Intermediate Non-Recoverable (VIIN) |
|
The VAT Recalculate at Payment option is set. |
One or a combination of the following entries: DR Discount Taken (VIDA) CR VAT Input Recoverable (VIDR) CR VAT Input Non-Recoverable (VIDN) |
After a draft has been approved and posted, but before the maturity date settlement, you can apply a write-off so that the maturity date settlement does not occur. Use the Draft Write-Off page to specify the write-off account and the write-off date. PeopleSoft Payables does not delete drafts that are written off from the PeopleSoft Payables system. When you run the Payment Posting process, it automatically creates accounting entries.
Draft functionality has the following limitations:
Draft processing functionality does not support the use of multiple bank layouts. During processing, if the system needs to split a scheduled payment, the system can only use the default layout code of the defined bank account payment method for the newly created scheduled payment.
Drafts cannot be processed through the PeopleSoft Financial Gateway.
Field or Control |
Description |
|---|---|
Bank SetID |
Displays the bank SetID for a bank account. |
Bank Code |
Displays the bank code for a bank account. |
Bank ID |
Displays a bank's identification number. |
Payment ID |
Displays the number of the draft. NEXT indicates that the system generates the number, incrementing the payment ID based on the last number used for a draft. |
Remit SetID |
Displays the remit SetID for the supplier. |
Remit Supplier |
Displays the name of the remit supplier. |
Draft Ref (draft reference) |
Displays the reference number for the draft payment. The system assigns the draft reference number when the Pay Cycle process runs or during manual draft creation. You can manually override the draft reference number on the Draft Info Update page. NEXT indicates that the system generates the number based on the value in the Last Ref Number (last reference number) field on the Payment Method page in the External Bank component (BANK_EXTERNAL). |
Draft Control ID |
Specify the draft control ID. The system assigns the same number that it uses for the draft reference number; however, you can override the draft control ID on the Draft Info Update page. You use this number for internal auditing purposes. |
Draft Status |
Search by draft payment status by selecting:
|
Payment Method |
Select the payment method for the draft:
|
Settlement Date |
Displays the draft payment settlement date. |
Queue Inst (queue instance) |
Displays the queue instance number that is generated by the system when you run the EDI Manager Inbound EC Agent process. |
Draft Maturity Date |
Displays the date on which the draft matures. |
Reject Code |
Displays the current reason that the draft payment is rejected. You can change the reason by entering a different reject code from the list of values: 13: Draft ID not clear enough. 19: Remitted to another bank. 39: Do not pay non-appv (nonapprove) draft. 70: Litigation. 71: Already paid. 72: Wrong acceptance code. 73: Amount disputed. 74: Disagreement on due date. 75: Extended due date request. 76: Late claim. 90: Partial payment of the drawee. |
Bank Report Num (bank report number) |
Displays the bank report number from the bank file. |
Branch ID |
Displays the supplier's bank branch identification number. |
Last Date to Respond |
Displays the last day that you can respond to the bank file. If you do not respond by this date, the bank assumes that you agree that the payment amount is correct. |