Understanding EDI Integration with PeopleSoft
PeopleSoft allows you to process EDI transactions using integration broker, which offers a more automated, timely, and efficient way to send data across systems than was previously available. The service-oriented architecture of the PeopleSoft Integration Broker technologies enables more zero-latency data transmittal, direct business-to-business communication, and Extensible Markup Language (XML) adoption.
You can process EDI transactions using flat files or using XML. You can use a middleware product to convert from the EDI format to the PeopleSoft format, or you can use Integration Broker to transform the EDI format directly into PeopleSoft format without using a middleware product.
This section provides an overview for:
Inbound and outbound flat file EDI transaction processes using either a middleware product to convert from the EDI format to the PeopleSoft format, or Integration Broker to transform EDI format directly into PeopleSoft format.
Inbound and outbound XML-based EDI transaction processes using either a middleware product to convert from the EDI format to the PeopleSoft format, or Integration Broker to transform EDI format directly into PeopleSoft format.
This overview section provides information about:
Inbound flat file EDI transactions using the PeopleSoft format.
Inbound flat file EDI transactions using X.12 EDI format.
Outbound flat file EDI transactions using the PeopleSoft format.
Outbound flat file EDI transactions using X.12 EDI format.
Processing Inbound Flat File EDI Transactions Using the PeopleSoft Format
A flat file that uses the PeopleSoft format can be generated by a third-party system in this PeopleSoft format or generated by a third-party system and then converted to the PeopleSoft format by a middleware product. A flat file could also come from another PeopleSoft system. The PeopleSoft inbound file publish utility converts the data from a flat file to an XML file using the PeopleSoft format. The inbound data is then placed in the message queue, checked for errors, and then moved to the inbound staging tables to be processed by the individual PeopleSoft application.
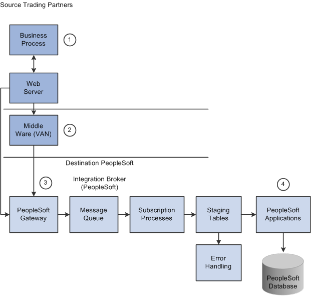
The following diagrams 1 and 2 illustrate the inbound flat file EDI transaction process using the PeopleSoft format. The transaction process is initiated from a business process and is completed once the data is loaded into the PeopleSoft application database. Diagram 1:

Diagram 2:

To process inbound flat file EDI transactions:
The source trading partner initiates a process that generates a flat file containing EDI transactions in the sources format.
The file is passed to a middleware translation tool that generates an outbound file in the appropriate EDI format (X.12, EDIFACT and so on).
Depending on the relationship with various trading partners' data mapping, transformations may occur at this point to meet trading partner-specific mapping requirements. The formatted file is then sent on to the source trading partner's VAN—a private network used for exchanging EDI transactions. However, networks can also be the Internet, a dedicated link, or a sole-source provider.
The source trading partner's VAN distributes the flat file to the destination trading partner's VAN.
The source trading partner and destination trading partner can use the same VAN.
The destination trading partner receives the flat file from the VAN.
A middleware tool is used to convert the source file into the appropriate PeopleSoft Business Document file format. This process includes a conversion from the sources EDI format (X.12, EDIFACT and so on). Additional translation requirements may be required if the source trading partner is sending a generic file that does not meet the destination trading partner's data requirements.
The destination trading partner performs the Inbound File Publish process that changes the flat file transactions to XML and then writes them to a message queue.
The Inbound File Publish process inputs the electronic data flat file, translates the data using the PeopleSoft File Layout Definition and rules, and then publishes the data to the PeopleSoft Integration Broker as XML transactions.
PeopleSoft Integration Broker subscription processes (OnNotify Handlers) are automatically executed that retrieve the data from the message queue and write it to stage tables.
PeopleSoft applications then read the transactions from the staging tables, perform validations, and load the data to the actual PeopleSoft application database.
If any errors are found in the transactions, use error handling to fix the errors and to resubmit the transactions.
Processing Inbound Flat File EDI Transactions Using X.12 EDI Format
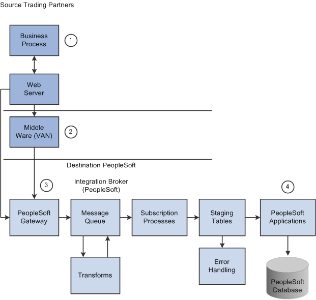
An inbound flat file can be generated by a third-party system in this X.12 EDI flat file format or generated by a third-party system and then converted to the X.12 EDI flat file format by a middleware product. An EDI flat file could also come from another PeopleSoft system. Once received by your PeopleSoft system, the PeopleSoft Integration Broker uses transforms to convert the data from an X.12 EDI flat file format to the PeopleSoft format. The inbound PeopleSoft-formatted XML data is then placed in the message queue, checked for errors, and then moved to the inbound staging tables to be processed by the individual PeopleSoft application.
The following diagrams illustrate the inbound flat file EDI transaction process using the X.12 EDI format.

The following diagrams illustrate the inbound flat file EDI transaction process using the X.12 EDI format.

To process inbound flat file EDI transactions:
The source trading partner initiates a process that generates a flat file containing EDI transactions in the sources format.
The source trading partner's VAN distributes the flat file to the destination trading partner's VAN.
The source trading partner and destination trading partner can use the same VAN.
The destination trading partner performs the Inbound File Loader process which changes the X.12 EDI formatted flat file to an X.12 EDI formatted XML transaction and publishes it to the Integration Broker. A pre-defined file layout definition is used by the Inbound File Loader when generating the X.12 EDI XML transaction. The Integration Broker, using pre-defined transform routines then generates an XML transaction in PeopleSoft's format.
Pre-defined file layout definitions and Transformation examples are provided for the inbound 840 (Sales Quote Load) and 850 (Sales Order Load) X.12 EDI formats.
Note: These examples require customizations for individual trading partner requirements. Other inbound X.12 EDI transactions can be supported by creating transforms using the same concepts provided in the example transform programs.
PeopleSoft Integration Broker subscription processes (OnNotify Handlers) are automatically executed that retrieve the data from the message queue and writes the data to stage tables.
If any errors are found in the transactions, use error handling to fix the errors and to resubmit the transactions.
Processing Outbound Flat File EDI Transactions Using the PeopleSoft Format
PeopleSoft can generate a PeopleSoft-formatted flat file. This flat file can be received by a third-party system or processed by a middleware product and then received by a third-party system.
The following diagrams 1 and 2 illustrate the outbound flat file EDI transaction process using the PeopleSoft format. The transaction process includes the retrieval of the data from the PeopleSoft database and the processes involved until the flat file is loaded into the business application system. Diagram 1:

Diagram 2:

To process outbound flat file EDI transactions using the PeopleSoft format:
The source trading partner initiates a PeopleSoft application process that retrieves the transactional data from the PeopleSoft application database tables and loads those EDI transactions into PeopleSoft staging tables, or prepares the data so it can be picked up by the Publish Outbound Message process.
The source trading partner performs the Publish Outbound Message process that retrieves the transactions from the staging tables or application tables and creates a flat file.
The Outbound File Publish process reads the staging tables, translates the data using the PeopleSoft File Layout Definition and rules, and generates a flat file. The flat file is then sent to the VAN.
The file is passed to a middleware translation tool that generates an outbound file in the appropriate EDI format (X.12 EDI, EDIFACT and so on).
The source trading partner's VAN distributes the flat file to the destination trading partner's VAN.
The destination trading partner receives the flat file from the VAN.
A middleware tool is used to convert the source file into the format required for the destination trading partner's business application software.
The destination trading partner loads the flat file into its business application system.
Processing Outbound Flat File EDI Transactions Using X.12 EDI Format
PeopleSoft can generate a X.12 EDI formatted flat file.
The following diagrams illustrate the outbound flat file EDI transaction process using the X.12 EDI format.

To process outbound flat file EDI transactions using X.12 EDI format:
The source trading partner initiates a PeopleSoft application process that retrieves the transactional data from the PeopleSoft application database tables and loads those EDI transactions into PeopleSoft staging tables, or prepares the data so it can be picked up by the Publish Outbound Message process.
The source-trading partner performs the Publish Outbound Message process that reads the staging tables or application tables, and publishes the data as XML to the Integration Broker, based on the options set in the batch publish rules (XML options).
The Integration Broker then transforms the data as specified on the active routings for the service operation and delivers the transformed data using the connector designated on the routing or node. For X.12 EDI data, this connector will often write a file to a directory or FTP server, but could be sent directly to a trading partner's gateway.
Transformation examples are provided for the outbound 810 (Billing Invoice), 845 (Sales Quote Notice), 855 (Sales Order Acknowledgement), and the 856 (Advanced Shipping Notice).
Note: These examples require customizations for individual trading partner requirements. Other outbound X.12 EDI transactions can be supported by creating transforms using the same concepts provided in the example transform programs.
The source trading partner's VAN distributes the flat file to the destination trading partner's VAN.
The destination trading partner receives the flat file from the VAN. A middleware tool is used to convert the source file into the format required for the destination trading partner's business application software.
The destination trading partner loads the flat file into its business application system.
This overview section provides information about:
Inbound XML-based EDI transactions using the PeopleSoft format.
Inbound XML-based EDI transactions using the X.12 format.
Outbound XML-based EDI transactions using the PeopleSoft format.
Outbound XML-based EDI transactions using the X.12 format.
In a perfect world, the source trading partner and the destination trading partner would use the exact same format for the XML (EDI transactions) that they exchange between themselves, whether the XML is inbound or outbound. In this case, no mapping of the XML to the other trading partner's format would be required. XML would be exchanged between trading partners utilizing their web servers.
In a more realistic scenario, trading partners would still use XML to exchange information between each other, but one side would have to perform a transformation of the XML using their middleware product, such as that traditionally provided by VANs or, starting with PeopleSoft 9, using the mapping capabilities provided with the PeopleSoft Integration Broker.
In either of the scenarios above, the processing of EDI transactions utilizing XML eliminates a lot of system processing and offers a more direct exchange of information. The XML method provides for quicker turn around of information between trading partners and reduces logistics and control issues inherent in flat file processing.
Processing Inbound XML-Based EDI Transactions Using the PeopleSoft Format
An XML file can be generated by another PeopleSoft system, generated by a third-party system in this PeopleSoft XML format, or generated by a third-party system and then converted to the PeopleSoft XML format by a middleware product. Once received by your PeopleSoft system, the inbound data is placed in the message queue, checked for errors and then moved to the inbound staging tables to be processed by the individual PeopleSoft application.
The following diagram illustrates the inbound XML-based EDI transaction process using the PeopleSoft format.

To process inbound XML transactions using PeopleSoft format:
The source trading partner publishes data to PeopleSoft's Integration Broker Gateway.
If one of the industry standard connectors compatible with PeopleSoft's Integration Broker Gateway is being used and the data is compatible with PeopleSoft's XML format, then it may be sent directly from the source site's gateway to the destination's (PeopleSoft system) gateway. If a compatible connector is not available then communications must be made using a middleware supplier that provides this connector. Also, if the data is not in PeopleSoft's XML format a transformation (data mapping) to PeopleSoft's XML format must be made either at the source site or at the destinations site.
Note: Transformations to and from the trading partner formats can be performed using the PeopleSoft Integration Broker.
If a middleware transformation is being performed, transform the source XML format to the destination PeopleSoft system's XML format.
Note: Many middleware products can convert from standard EDI formats (X.12 EDI or EDIFACT) to XML and then post to the PeopleSoft system. When using these products, you can still eliminate the use of flat files coming in and out of the PeopleSoft system even when working with trading partners that are not ready to move to the new technology. When utilizing this approach, flat files would still be used between the middleware product and the trading partner.
PeopleSoft subscription processes (OnNotify Handlers) are automatically executed that retrieve the XML from the message queue and then load the information into staging tables.
Different PeopleSoft applications read the transactions from the staging tables and load the data to the actual PeopleSoft application database.
Processing Inbound XML-Based EDI Transactions Using the X.12 Format
An XML file can be generated by a third-party system in this X.12 EDI XML format or generated by a third-party system and then converted to the X.12 EDI XML format by a middleware product. An EDI XML file could also come from another PeopleSoft system. Once received by your PeopleSoft system, the PeopleSoft Integration Broker uses transforms to convert the data from X.12 EDI format to the PeopleSoft format. The inbound PeopleSoft-formatted XML data is then placed in the message queue, checked for errors, and then moved to the inbound staging tables to be processed by the individual PeopleSoft application.
The following diagram illustrates the inbound XML-based EDI transaction process using the X.12 EDI format.

To process inbound XML transactions using X.12 EDI format:
The source trading partner publishes data to PeopleSoft's Integration Broker Gateway.
If one of the industry standard connectors compatible with PeopleSoft's Integration Broker Gateway is being used and the data is formatted in a compatible X.12 EDI format, then it may be sent directly from the source site's gateway to the destination's (PeopleSoft system) gateway. If a compatible connector is not available, communications must be made using a middleware supplier that provides this connector. Also, if the data is not in an X.12 EDI format, a transformation (data mapping) to an X.12 EDI format must be provided using a middleware product.
If a middleware transformation is being performed, transform the source XML format to X.12 EDI XML format.
PeopleSoft Integration Broker processes the data.
Using pre-defined transformations, the PeopleSoft Integration Broker will convert the source trading partner's X.12 EDI XML format to a PeopleSoft XML format, leaving the final product in the message queue.
People Soft subscription processes (On Notify Handlers) are then automatically executed to retrieve the data from the message queue and load it into staging tables.
Inbound transformation examples are provided for the 840 (Sales Quote Load) and 850 (Sales Order Load) X.12 EDI transaction set formats.
Note: These examples require customizations for individual trading partner requirements. Other inbound X.12 EDI transactions can be supported by creating transforms using the concepts provided in the example transform programs.
Different PeopleSoft applications initiate processes that read the transactions from the staging tables and load the data to the actual PeopleSoft application database tables.
Processing Outbound XML-Based EDI Transactions Using the PeopleSoft Format
PeopleSoft can generate a PeopleSoft-formatted XML file to be received by another PeopleSoft system, such as CRM, or a third-party system with or without conversion by a middleware product.
The following diagram illustrates the outbound XML-based EDI transaction process using the PeopleSoft format.

To process outbound XML-based EDI transactions using the PeopleSoft format:
The source trading partner initiates a PeopleSoft application process that retrieves the transactional data from the PeopleSoft application database tables and loads those EDI transactions into PeopleSoft staging tables, or prepares the data so it can be picked up by the Publish Outbound Message process.
The source trading partner performs the Publish Outbound Message process that retrieves the transactions from the staging tables or application tables, and publishes the data as XML to the Integration Broker, based on the options set in the batch publish rules (XML options).
If one of the industry standard connectors compatible with PeopleSoft's Integration Broker Gateway is being used and the destination's XML format is compatible with PeopleSoft's XML format then it may be sent directly from the source site to the destination's gateway. If a compatible connector is not available then communications must be made using a middleware supplier that provides this connector. Also, if the data is not in PeopleSoft's XML format a transformation (data mapping) "from" PeopleSoft's XML format must be made either at the source site, a middleware site or at the destinations site.
Note: Transformations to and from the trading partner formats can be performed using the Integration Broker. In this situation the Integration Broker can perform the transformation and then with the correct connector can post directly to the destination trading partner's system.
If a middleware transformation is being performed, transform the PeopleSoft XML format to the destination's XML format.
If a middleware connector is required the middleware product will post to the destinations gateway or will create a flat file to be received by the trading partner through their VAN.
Note: Many middleware products can convert from the PeopleSoft XML format to standard EDI formats (X.12 or EDIFACT) required by trading partners. When using these products you can still eliminate the use of flat files coming in and out of the PeopleSoft system even when working with trading partners that are not ready to move to the new technology. When utilizing this approach flat files would still be used between the middleware product, VAN and the trading partner.
Note: See PeopleTools documentation for information about PeopleSoft XML formats, PeopleSoft listening connectors, and PeopleSoft target connectors.
Processing Outbound XML-Based EDI Transactions Using the X.12 EDI Format
PeopleSoft can generate an EDI X.12-formatted XML transaction to be received by a third-party system with or without conversion by a middleware product. As delivered, the outbound EDI service operation routings convert the PeopleSoft-formatted XML data into a X.12 EDI formatted flat file using transform programs; first by converting to an EDI XML format and then to a flat file format. However, by removing the second transform program from the routing you can change the system to output X.12 EDI data using XML.
The following diagram illustrates the outbound XML-based EDI transaction process using the X.12 EDI format.

To process outbound XML-based EDI transactions using X.12 EDI format:
The source trading partner initiates a PeopleSoft application process that retrieves the transactional data from the PeopleSoft application database tables and loads those EDI transactions into PeopleSoft staging tables, or prepares the data so it can be picked up by the Publish Outbound Message process.
The source-trading partner performs the Publish Outbound Message process that retrieves the transactions from the staging tables or application tables, and publishes the data as XML to the Integration Broker, based on the options set in the batch publish rules (XML options).
The PeopleSoft Integration Broker then transforms the data as specified on the active routings for the service operation and delivers the transformed data using the connector designated on the routing or node.
The Integration Broker posts the X.12 EDI XML to the trading partner's gateway. If the trading partner requires transformations of the X.12 EDI XML into their proprietary format, they will use a middleware product at this point. Otherwise the XML is posted directly into their application system.
Transformation examples are provided for the outbound 810 (Billing Invoice), 845 (Sales Quote Notice), 855 (Sales Order Acknowledgement), and the 856 (Advanced Shipping Notice).
Note: These examples require customizations for individual trading partner requirements. Other outbound X.12 EDI transactions can be supported by creating transforms using the same concepts provided in the example transform programs.