Routings, Tasks, Work Centers, and Resources
Routings, tasks, work centers, and resources are a fundamental part of PeopleSoft Manufacturing.
While a BOM specifies the components of an assembled item, the routing, typically created by engineering, defines the sequence of steps needed on the shop floor to create the assembled item. Therefore, a routing is a set of information detailing the method for manufacturing a particular item. It consists of sequentially numbered operations that reference the task to be performed, the work center in which the task is to be performed, the resources (crews, machines, and tools) to be used, and the time required to complete the task. In combination with labor and machine setup times and run rates, this operation data defines planning and standard cost information.
You can use routings in both discrete work order production and repetitive manufacturing. Routings determine the lead times for manufactured items that, in turn, determine the start and end dates for production. Routing hours and run rates also determine the conversion costs associated with a manufactured item.
Instead of defining an individual routing and alternatives for each manufactured item, you can define a routing for an item and then reference that item's routing for other items with a similar manufacturing process. This referenced routing is sometimes referred to as a master routing.
You can define master routings by item, item family, or item group. Master routings eliminate the need to maintain redundant routing information for those items that can share a single routing definition.
Once the BOMs and routings are defined, you can link them together as specific combinations (production options) that can be accessed by PeopleSoft Supply Planning.
Yield by Operation
Operation yield allows you to specify the quantity of goods expected to make it through the process. The expected loss can then be incorporated into the cost of the usable end items.
Routing Times
You can define routing times for both human labor and machines. In addition, you can maintain times for costing and planning. PeopleSoft Manufacturing breaks the time down into these amounts:
Field or Control |
Description |
|---|---|
Setup Time |
The amount of time required to prepare an item, machine, or work center for production. |
Run Time |
The amount of time necessary to process one unit (rate expressed in minutes, hours, or days) or the number of units that can be processed in one time period (rate expressed in units per minute, units per hour, or units per day). |
Fixed Run Time |
The amount of time necessary to complete the task, regardless of the number of units processed. |
Post Production Time |
The amount of time required to clean up, flush, or break down a machine, a work center, or an area, once production has been completed. |
Queue Time |
The amount of time that units must wait at an operation before setup (if there is setup) or processing can begin. |
Intransit Time |
The amount of time required to transport units from one operation to the next. |
Tasks are the jobs that can be performed within your manufacturing facility. When defining a task, you can set up default data, such as times and rates, that the system copies to an item's routing when you select the task for a given operation. Multiple items can reference the same task or you can set up unique tasks for each item. Maintaining task data is optional.
A work center can consist of one or more people or machines and can represent a logical grouping of machines, a department, or a cost center. You can assign each operation or task on a routing to a work center in which the operation or task takes place. Additionally, you can assign one or more resources (crew, machine, tool) to each work center.
Resources are the crews, machines, and tools that can be used at work centers to complete tasks. When analyzing capacity for planning and scheduling, PeopleSoft Supply Planning looks at the individual resources that you assigned to the work center and schedules them accordingly.
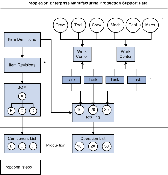
This diagram illustrates the different elements of PeopleSoft Manufacturing BOMs and routings and how they feed into the manufacturing process. The diagram also reflects the order of setup:
Define bills of material.
(Optional) Define resources, unless you are using PeopleSoft Supply Planning.
Define work centers; optionally, assign related resources.
(Optional) Define tasks and assign related work centers.
Define routings; optionally, assign related tasks.
