機械翻訳について

ベンダー管理在庫コンポーネント

ベンダー管理在庫(VMI)により、補充プロセス全体を可視化できます。 VMIにより、サプライヤや企業ユーザーは在庫プランニングおよび補充作成アクティビティを所有できます。

実行されるプロセスおよび処理に基づき、VMIタスクは次の製品作業領域で実行されます。

  • Oracle Fusion Cloud Supply Chain Collaboration

  • Oracle Fusion Cloud Procurement

  • Oracle Fusion Cloud Inventory Management

  • Oracle Fusion Cloud Financials

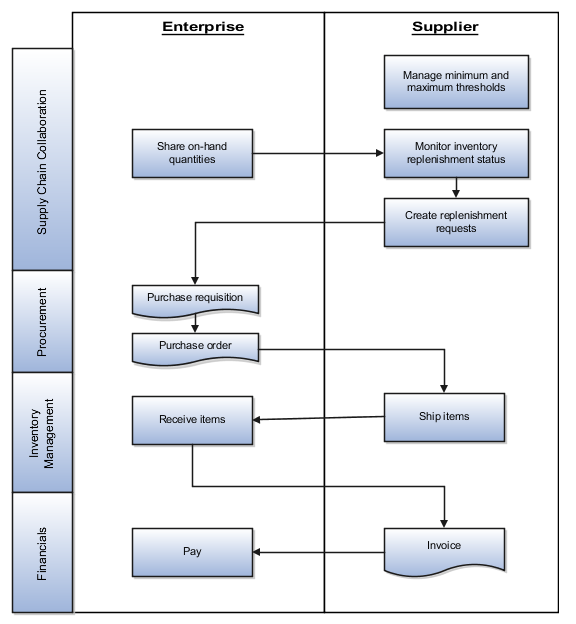
サプライヤが在庫のプランニングと補充を所有する場合のVMI

この図は、サプライヤが在庫プランニングおよび補充を所有している場合のVMIの概要を示しています。

この図は、サプライヤが在庫プランニングおよび補充を所有している場合のVMIを示しています。
ノート:

このプロセスでは、仕入先がMin-Max方式数量ソースとして示されます。 しかし、このプロセスではMin-Max方式数量ソースとして企業もサポートされています。 Min-Max方式数量は手動で更新することも、「Min-Maxプランニング・ポリシー・パラメータの計算」予定済プロセスを使用して自動的に計算することもできます。 詳細は、『Oracle Supply Chain Management Inventory Managementの使用』ガイドを参照してください。

作業領域

VMIプロセス

処理

サプライヤ・ポータル

サプライヤが品目の最小および最大数量を更新します

サプライヤが最小および最大しきい値を指定します

在庫管理

企業は「在庫管理」で手持数量を保守します

手持数量をサプライヤおよびVMIアナリストと共有します

サプライヤ・ポータル

手持数量と最小および最大しきい値を使用して補充ステータスを計算します

サプライヤが補充要求を作成します

サプライ・チェーン・コラボレーション

補充要求が、購買要求Webサービスを使用して外部管理の購買依頼に変換されます

該当なし

調達

包括購買契約に基づいて、購買オーダーが購買依頼から自動または手動で生成されます

購買オーダーを作成および承認します

購買依頼が購買オーダーに自動的に変換されない場合。 「購買依頼のプロセス」および「購買依頼明細の表示」タスクを使用して、手動で処理する必要がある購買依頼を検索できます。

企業ユーザーは、「サプライ・チェーン・コラボレーション」作業領域の「補充要求の管理」ページを使用して、生成された購買依頼の数を確認できます。

サプライヤ・ポータル

購買オーダーは出荷待機中です

サプライヤが事前出荷通知(ASN)を作成します

サプライヤが製品を出荷します

在庫管理

企業が出荷を受け入れ、品目を搬送します

受入通知を作成します

サプライヤ・ポータル

サプライヤが請求書を作成するか、または企業がサプライヤにかわって請求書を生成できます

サプライヤが請求書を作成します

財務

企業がサプライヤに支払います

企業が支払通知を作成します

サプライヤ在庫プランニング所有者フロー

サプライヤが在庫プランニングおよび在庫補充を所有しているときのVMIプロセス・フローには、次のステップが含まれます。

  1. 品目のMin-Max方式数量ソースが誰かに基づいて、企業ユーザーまたはサプライヤが品目の最小および最大数量を設定します。 企業で、かつVMI関係スコープが組織の場合、品目レコードにMin-Max方式数量が設定されます。 企業で、VMI関係スコープが保管場所の場合、品目保管場所にMin-Max方式数量が設定されます。 サプライヤの場合、Min-Max方式数量は「サプライヤ・ポータル」作業領域の「在庫の管理」ページで、またはベンダー管理在庫品目RESTサービスを使用して設定されます。

  2. サプライヤは品目の補充ステータスをモニターし、補充が必要な品目を決定します。 手持数量が最小数量より小さい場合、サプライヤは補充要求を作成します。

  3. サプライヤは補充要求を発行し、その補充要求は購買要求Webサービスを使用してサプライ・チェーン・コラボレーションにより外部管理の購買依頼に変換されます。

  4. 包括購買契約に基づいて、購買オーダーが購買依頼から自動で、またはバイヤーにより手動で生成されます。 それから購買オーダーが承認され、サプライヤが履行する準備が完了します。 購買契約および購買オーダーの詳細は、『Oracle Procurement Cloud調達の使用』ガイドを参照してください。

  5. サプライヤ在庫マネージャが購買オーダーを履行できるようになります。 オープン購買オーダー数量は「在庫の管理」ページの「購買オーダー数量」列に表示されます。 また、「オーダーの管理」ページを使用してオープン購買オーダーにナビゲートすることもできます。

  6. サプライヤ在庫マネージャが製品を出荷できるようになりました。 サプライヤはオプションで、「在庫の管理」ページの「ASNの作成」を使用して事前出荷通知(ASN)を作成します。 ASNが作成されると、出荷数量が「在庫の管理」ページに「移動中数量」として表示されます。

  7. 在庫管理ユーザーは、品目を受け入れて搬送先事業所に搬送します。 サプライヤ在庫マネージャは「在庫の管理」ページの「受入済数量」列を使用して、搬送待機中の品目を表示できます。 品目が搬送されると、それが手持数量に含められます。

  8. サプライヤ在庫マネージャは請求書を作成でき、そうしなかった場合はサプライヤに代わって企業により自動的に請求書が生成されます。 サプライヤ在庫マネージャは「在庫の管理」ページの「品目トランザクションのレビュー」を使用して、特定の補充品目に関連付けられた請求書を表示できます。

  9. 企業は、請求書を処理して支払を生成します。 サプライヤ在庫マネージャは「在庫の管理」ページの「品目トランザクションのレビュー」を使用して、特定の補充品目に関連付けられた支払を表示できます。

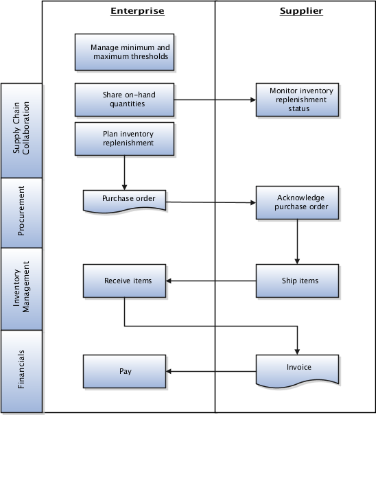
企業が在庫のプランニングと補充を所有する場合のVMI

この図は、企業が在庫プランニングおよび補充を所有している場合のVMIの概要を示しています。

この図は、企業が在庫プランニングおよび補充を所有している場合のVMIを示しています。

次の表は、製品の作業領域、VMIプロセスおよび対応する処理の説明を示しています。

作業領域

VMIプロセス

処理

品目レコード

品目保管場所レコード

企業が、品目または品目の保管場所レコードに対する最小および最大しきい値を保守します。 Min-Max方式数量は手動で更新することも、「Min-Maxプランニング・ポリシー・パラメータの計算」予定済プロセスを使用して計算することもできます。 詳細は、『Inventory Managementの使用』ガイドを参照してください。

最小および最大しきい値をサプライヤおよびVMIアナリストと共有します

在庫管理

企業は「在庫管理」で手持数量を保守します

手持数量をサプライヤおよびVMIアナリストと共有します

サプライヤ・ポータル

手持数量と最小および最大しきい値を使用して補充ステータスを計算します。

サプライヤが補充ステータスをモニターします

在庫管理

企業が在庫補充を実行します。

企業がMin-Maxプランニング・レポートを実行するか、手動で購買オーダーを作成します。 詳細は、『Inventory Managementの使用』ガイドを参照してください

サプライヤ・ポータル

購買オーダーは出荷待機中です

サプライヤが事前出荷通知(ASN)を作成します

サプライヤが製品を出荷します

在庫管理

企業が出荷を受け入れ、品目を搬送します。

受入通知を作成します

サプライヤ・ポータル

サプライヤが請求書を作成するか、または企業がサプライヤにかわって請求書を生成できます。

サプライヤが請求書を作成します

財務

企業がサプライヤに支払います

企業が支払通知を作成します

企業在庫プランニング所有者フロー

企業が在庫プランニングおよび在庫補充を所有しているときのVMIプロセス・フローには、次のステップが含まれます。

  1. 企業ユーザーが最小および最大数量を設定します。 VMI関係スコープが組織の場合、品目レコードにMin-Max方式数量が設定されます。 VMI関係スコープが保管場所の場合、品目保管場所にMin-Max方式数量が設定されます。

  2. 企業ユーザーはまた、「Min-Maxプランニング・ポリシー・パラメータの計算」予定済プロセスを使用してMin-Max方式数量を自動的に計算することもできます。 企業ユーザーは品目の補充ステータスをモニターし、補充が必要な品目を決定します。 品目を補充するには、企業ユーザーは購買オーダーを手動で作成するか、Min-Maxプランニング・レポートを実行することにより購買オーダーを自動的に生成します。 Min-Maxプランニング・レポートの詳細は、『Inventory Managementの使用』ガイドを参照してください。

  3. オプションで、生成された購買オーダーにおいてサプライヤ確認を要求できます。 サプライヤは、提示された補充をその時点で変更できます。 サプライヤは、「在庫の管理」ページの「確認通知待ち」列で確認の必要な数量を確認できます。 また、「オーダーの管理」ページを使用して購買オーダーにナビゲートすることもできます。

  4. 確認されると、サプライヤ在庫マネージャが購買オーダーを履行できるようになります。 オープン購買オーダー数量は「在庫の管理」ページの「購買オーダー数量」列にリストされます。 また、「オーダーの管理」ページを使用してオープン購買オーダーにナビゲートすることもできます。

  5. サプライヤ在庫マネージャが製品を出荷できるようになりました。 サプライヤはオプションで、「在庫の管理」ページの「ASNの作成」を使用して事前出荷通知(ASN)を作成できます。 ASNが作成されると、出荷数量が「在庫の管理」ページに「移動中数量」として表示されます。

  6. 在庫管理ユーザーは、品目を受け入れて搬送先事業所に搬送します。 サプライヤ在庫マネージャは「在庫の管理」ページの「受入済数量」列を使用して、搬送待機中の品目を表示できます。 品目が搬送されると、それが手持数量に含められます。

  7. サプライヤ在庫マネージャは請求書を作成でき、そうしなかった場合はサプライヤに代わって企業により自動的に請求書が生成されます。 サプライヤ在庫マネージャは「在庫の管理」ページの「品目トランザクションのレビュー」を使用して、特定の補充品目に関連付けられた請求書を表示できます。

  8. 企業は、請求書を処理して支払を生成します。 サプライヤ在庫マネージャは「在庫の管理」ページの「品目トランザクションのレビュー」を使用して、特定の補充品目に関連付けられた支払を表示できます。