UBL-2.1-PEPPOL-Invoice-In
このセクションでは、UBL-2.1-PEPPOL-Invoice-Inメッセージ定義のデータ・マッピングおよびサンプル・ペイロードの概要を示します。
UBL PEPPOLメッセージを交換するには、次のドメイン値マップのリストを作成する必要があります。 各ドメイン値マップにコード・リストから値をロードします。
| DVM名 | コード・リスト |
|---|---|
|
CURRENCY_CODE |
|
|
INVOICE_TYPE_CODE |
https://docs.peppol.eu/poacc/billing/3.0/codelist/UNCL1001-inv/ |
|
INVOICE_TRX_TYPE_CODE |
https://docs.peppol.eu/poacc/billing/3.0/codelist/UNCL1001-inv/ |
|
EAS_CODE |
|
|
ICD_CODE |
|
|
CHARGE_REASON_CODE |
|
|
UOM_CODE |
https://docs.peppol.eu/poacc/billing/3.0/codelist/UNECERec20/ |
|
COUNTRY_CODE |
|
|
PAYMENT_METHOD |
|
|
TAX_CATEGORY_CODE |
|
|
PAYMENT_TERMS |
データ・マッピング
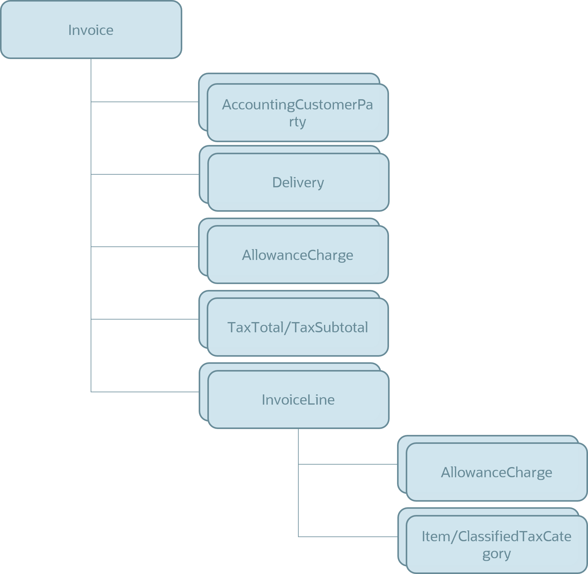
この図は、インバウンドUBL-2.1-PEPPOL-Invoice-Inメッセージから受信したインバウンド・ペイロードの構造を示しています。

この図は、UBL-2.1-PEPPOL-Invoice-Inメッセージについてアプリケーション・サーバーに渡されるペイロードの構造を示しています。

この表は、事前定義済のUBL-2.1-PEPPOL-Invoice-Inメッセージ定義で受信したデータがアプリケーション・サービスでマップされる場所を示しています。
|
ソース: UBL-2.1-PEPPOL-Invoice-In |
ターゲット: InvoiceInterfaceService |
|---|---|
|
../ProcessingConfiguration/PartnerKey1 |
VendorId |
|
../ProcessingConfiguration/PartnerKey2 |
VendorSiteId |
|
../ProcessingConfiguration/ProcActionCode |
B2BSiteCode |
|
../ProcessingConfiguration/SoldToLE |
LegalEntityId |
|
AccountingCustomerParty/Party/PartyLegalEntity/RegistrationName |
LegalEntityName |
|
AccountingSupplierParty/Party/PartyName/Name |
VendorName |
|
AccountingSupplierParty/SellerContact/ElectronicMail |
VendorEmailAddress |
|
AdditionalDocumentReference[DocumentType = '130']/ID |
ExternalDocumentReference |
|
AllowanceCharge [ ChargeIndicator = 'true'およびAmount != ''] |
InvoiceInterfaceLine |
|
AllowanceChargeReason |
説明 |
|
AllowanceChargeReasonCode |
LineTypeLookupCode
ノート: AllowanceChargeReasonCodeに対して値が指定されている場合は、DVM CHARGE_REASON_CODEを使用してこの値が導出されます。それ以外の場合は、AllowanceChargeReasonCodeに値が指定されていない場合、LineTypeLookupCodeはMISCELLANEOUSに設定されます。 |
|
金額 |
金額: InvoiceTypeLookupCode = STANDARDの場合、この値はペイロードで受信された量に設定されます。 InvoiceTypeLookupCode = CREDITで、ペイロードで受信した量が負の場合、この値はその量に設定されます。それ以外の場合、ペイロードの量が正の場合、この値は負に設定されます。 |
|
DocumentCurrencyCode |
InvoiceCurrencyCode |
|
ID |
InvoiceNumber |
|
InvoicedQuantity |
InvoicedQuantity ノート:
InvoiceTypeLookupCode = STANDARDの場合、InvoicedQuantityがマップされます。 InvoiceTypeLookupCode = CREDITで、ペイロードで受信したInvoicedQuantityが負の値の場合、この値はそれに設定されます。それ以外の場合、ペイロードのInvoicedQuantityが正の値の場合、この値は負の値に設定されます。 |
|
InvoicedQuantity/@unitCode |
UnitOfMeasLookupCode ノート:
このフィールドに関連付けられているDVM UOM_CODE。 |
| InvoiceLine | InvoiceInterfaceLineInvoiceLineごとにInvoiceInterfaceLine[LineTypeLookupCode = 'ITEM']が作成されます。 |
|
InvoiceTypeCode |
InvoiceTypeLookupCode ノート:
LegalMonetaryTotal/PayableAmountがマイナスの場合、この値はCREDITに設定されます。 InvoiceTypeCode = 'CREDIT'または'CREDIT'または'381'の場合、この値はCREDITに設定されます。 InvoiceTypeCode = 'STANDARD'または'380'または'388'の場合、この値はSTANDARDに設定されます。 InvoiceTypeCodeに値がない場合、InvoiceTypeLookupCodeの値はDVM INVOICE_TYPE_CODEから導出されます。 |
|
IssueDate |
InvoiceDate |
|
Item/Name |
ItemDescription |
|
Item/SellersItemIdentification/ID |
VendorItemNumber |
|
LegalMonetaryTotal/PayableAmount |
InvoiceAmount: InvoiceTypeLookupCode = STANDARDの場合、InvoiceAmountはLegalMonetaryTotal/PayableAmountに設定されます。 InvoiceTypeLookupCode = CREDITの場合、InvoiceAmountは負の数として表されるLegalMonetaryTotal/PayableAmountに設定されます。 |
|
LineExtensionAmount |
金額: InvoiceTypeLookupCode = STANDARDの場合、LineExtensionAmountがマップされます。 InvoiceTypeLookupCode = CREDITで、LineExtensionAmountが正の場合、負としてマップされます。 |
|
ノート |
説明 |
|
ノート |
説明 |
|
OrderLineReference[1]/LineID |
POLineNumber |
|
OrderLineReference[1]/OrderReference/ID |
PONumber |
|
OrderReference/ID |
PONumber: OrderReference/IDがマップされている場合、またはOrderReference/IDが空白の場合は、InvoiceLine[1]/OrderLineReference[1]/OrderReference/cbc:IDがマップされます。 |
|
PaymentTerms/Note |
TermsName ノート: デフォルトでは、この値はDVM PAYMENT_TERMSを使用して取得されます。 PaymentTermsをマップしない場合は、XSLファイルで変数mapPaymentTermsを更新します。
|
|
Price/PriceAmount |
UnitPrice |
|
TaxTotal/TaxAmount |
ControlAmount: InvoiceTypeLookupCode = STANDARDの場合、ControlAmountはTaxAmountsの合計として設定されます。 InvoiceTypeLookupCode = CREDITの場合、ControlAmountは負の数として表されるTaxAmountsの合計に設定されます。 |
|
ソース: B2B XML INVOICEに設定します。 |
|
|
B2BProgramName: この値はAP_INV_B2B_SOAに設定されます。 |
|
|
LineGroupNumber: これは、InvoiceLineのインスタンスに設定されます。 |
|
|
LineTypeLookupCode: InvoiceInterfaceLineがInvoiceLineを表す場合、LineTypeLookupCodeはITEMに設定されます。 |
サンプル・ペイロード
<?xml version="1.0" encoding="UTF-8"?>
<ubl:Invoice xmlns:cac="urn:oasis:names:specification:ubl:schema:xsd:CommonAggregateComponents-2" xmlns:cbc="urn:oasis:names:specification:ubl:schema:xsd:CommonBasicComponents-2" xmlns:cmk="http://xmlns.oracle.com/apps/scm/cmk" xmlns:ubl="urn:oasis:names:specification:ubl:schema:xsd:Invoice-2">
<cbc:UBLVersionID>2.1</cbc:UBLVersionID>
<cbc:CustomizationID>urn:cen.eu:en16931:2017#compliant#urn:fdc:peppol.eu:2017:poacc:billing:3.0</cbc:CustomizationID>
<cbc:ProfileID>urn:fdc:peppol.eu:2017:poacc:billing:01:1.0</cbc:ProfileID>
<cbc:ID>2810005248</cbc:ID>
<cbc:IssueDate>2020-09-07</cbc:IssueDate>
<cbc:InvoiceTypeCode>380</cbc:InvoiceTypeCode> <!-- INVOICE_TYPE_CODE -->
<cbc:DocumentCurrencyCode>EUR</cbc:DocumentCurrencyCode> <!-- CURRENCY_CODE -->
<cac:OrderReference>
<cbc:ID>PO123456789</cbc:ID>
</cac:OrderReference>
<cac:AccountingSupplierParty>
<cac:Party>
<cbc:EndpointID schemeID="NL">NL001830041B01</cbc:EndpointID>
<cac:PartyIdentification>
<cbc:ID schemeID="NL">NL001830041B01</cbc:ID>
</cac:PartyIdentification>
<cac:PartyName>
<cbc:Name>MyLegal Name</cbc:Name>
</cac:PartyName>
<cac:PostalAddress>
<cbc:StreetName>123 Main Steet</cbc:StreetName>
<cbc:AdditionalStreetName>Line 2</cbc:AdditionalStreetName>
<cbc:CityName>AnyCity</cbc:CityName>
<cbc:PostalZone>1082 MS</cbc:PostalZone>
<cbc:CountrySubentity>Region 2</cbc:CountrySubentity>
<cac:AddressLine>
<cbc:Line>123 Main Steet</cbc:Line>
</cac:AddressLine>
<cac:Country>
<cbc:IdentificationCode>NL</cbc:IdentificationCode>
</cac:Country>
</cac:PostalAddress>
<cac:PartyTaxScheme>
<cbc:CompanyID>NL001830041B01</cbc:CompanyID>
<cac:TaxScheme>
<cbc:ID>VAT</cbc:ID>
</cac:TaxScheme>
</cac:PartyTaxScheme>
<cac:PartyLegalEntity>
<cbc:RegistrationName>MyLegal Name</cbc:RegistrationName>
<cbc:CompanyID>09036504</cbc:CompanyID>
</cac:PartyLegalEntity>
</cac:Party>
</cac:AccountingSupplierParty>
<cac:AccountingCustomerParty>
<cac:Party>
<cbc:EndpointID schemeID="NL">CustomerTaxRegNumber</cbc:EndpointID>
<cac:PartyIdentification>
<cbc:ID schemeID="NL">CustomerTaxRegNumber</cbc:ID>
</cac:PartyIdentification>
<cac:PartyName>
<cbc:Name>BillToPartyName</cbc:Name>
</cac:PartyName>
<cac:PostalAddress>
<cbc:StreetName>Main Street 2</cbc:StreetName>
<cbc:AdditionalStreetName>Line 2</cbc:AdditionalStreetName>
<cbc:CityName>MyCity</cbc:CityName>
<cbc:PostalZone>3526 LA</cbc:PostalZone>
<cac:AddressLine>
<cbc:Line>Main Street 2</cbc:Line>
</cac:AddressLine>
<cac:Country>
<cbc:IdentificationCode>NL</cbc:IdentificationCode>
</cac:Country>
</cac:PostalAddress>
<cac:PartyTaxScheme>
<cbc:CompanyID>CustomerTaxRegNumber</cbc:CompanyID>
<cac:TaxScheme>
<cbc:ID>VAT</cbc:ID>
</cac:TaxScheme>
</cac:PartyTaxScheme>
<cac:PartyLegalEntity>
<cbc:RegistrationName>BillToPartyName</cbc:RegistrationName>
<cbc:CompanyID schemeID="NL">CustomerTaxRegNumber</cbc:CompanyID>
</cac:PartyLegalEntity>
</cac:Party>
</cac:AccountingCustomerParty>
<cac:Delivery>
<cac:DeliveryLocation>
<cbc:ID schemeID="NL">12345</cbc:ID>
<cac:Address>
<cbc:StreetName>Griffioenlaan 2</cbc:StreetName>
<cbc:AdditionalStreetName>Line 2</cbc:AdditionalStreetName>
<cbc:CityName>MyCity-ShipTo</cbc:CityName>
<cbc:PostalZone>3526 LA</cbc:PostalZone>
<cac:AddressLine>
<cbc:Line>Griffioenlaan 2</cbc:Line>
</cac:AddressLine>
<cac:Country>
<cbc:IdentificationCode>NL</cbc:IdentificationCode>
</cac:Country>
</cac:Address>
</cac:DeliveryLocation>
</cac:Delivery>
<cac:PaymentMeans>
<cbc:PaymentMeansCode>PO</cbc:PaymentMeansCode>
<cac:PayeeFinancialAccount>
<cbc:ID>NL85RABO0112295037</cbc:ID>
</cac:PayeeFinancialAccount>
</cac:PaymentMeans>
<cac:PaymentTerms>
<cbc:Note>30 days</cbc:Note> <!-- PAYMENT_TERMS -->
</cac:PaymentTerms>
<cac:AllowanceCharge>
<cbc:ChargeIndicator>true</cbc:ChargeIndicator>
<cbc:AllowanceChargeReasonCode>FREIGHT</cbc:AllowanceChargeReasonCode> <!-- CHARGE_REASON_CODE -->
<cbc:AllowanceChargeReason>FREIGHT</cbc:AllowanceChargeReason>
<cbc:Amount currencyID="EUR">10.00</cbc:Amount>
<cac:TaxCategory>
<cbc:ID>E</cbc:ID>
<cbc:Percent>0</cbc:Percent>
<cac:TaxScheme>
<cbc:ID>VAT</cbc:ID>
</cac:TaxScheme>
</cac:TaxCategory>
</cac:AllowanceCharge>
<cac:TaxTotal>
<cbc:TaxAmount currencyID="EUR">420</cbc:TaxAmount>
<cac:TaxSubtotal>
<cbc:TaxableAmount currencyID="EUR">5010</cbc:TaxableAmount>
<cbc:TaxAmount currencyID="EUR">0</cbc:TaxAmount>
<cac:TaxCategory>
<cbc:ID>E</cbc:ID>
<cbc:Percent>0</cbc:Percent>
<cbc:TaxExemptionReason>Exempt</cbc:TaxExemptionReason>
<cac:TaxScheme>
<cbc:ID>VAT</cbc:ID>
</cac:TaxScheme>
</cac:TaxCategory>
</cac:TaxSubtotal>
<cac:TaxSubtotal>
<cbc:TaxableAmount currencyID="EUR">2000</cbc:TaxableAmount>
<cbc:TaxAmount currencyID="EUR">420</cbc:TaxAmount>
<cac:TaxCategory>
<cbc:ID>S</cbc:ID>
<cbc:Percent>21</cbc:Percent>
<cac:TaxScheme>
<cbc:ID>VAT</cbc:ID>
</cac:TaxScheme>
</cac:TaxCategory>
</cac:TaxSubtotal>
</cac:TaxTotal>
<cac:LegalMonetaryTotal>
<cbc:LineExtensionAmount currencyID="EUR">7000</cbc:LineExtensionAmount>
<cbc:TaxExclusiveAmount currencyID="EUR">7015</cbc:TaxExclusiveAmount>
<cbc:TaxInclusiveAmount currencyID="EUR">7435</cbc:TaxInclusiveAmount>
<cbc:AllowanceTotalAmount currencyID="EUR">0</cbc:AllowanceTotalAmount>
<cbc:ChargeTotalAmount currencyID="EUR">10</cbc:ChargeTotalAmount>
<cbc:PayableAmount currencyID="EUR">7435</cbc:PayableAmount>
</cac:LegalMonetaryTotal>
<cac:InvoiceLine>
<cbc:ID>1</cbc:ID>
<cbc:Note>test line 1</cbc:Note>
<cbc:InvoicedQuantity unitCode="10">1</cbc:InvoicedQuantity> <!-- UOM_CODE -->
<cbc:LineExtensionAmount currencyID="EUR">2000</cbc:LineExtensionAmount>
<cac:AllowanceCharge> <!-- Inbound xsl does not map these -->
<cbc:ChargeIndicator>true</cbc:ChargeIndicator>
<cbc:AllowanceChargeReasonCode>FREIGHT</cbc:AllowanceChargeReasonCode> <!-- CHARGE_REASON_CODE -->
<cbc:AllowanceChargeReason>FREIGHT</cbc:AllowanceChargeReason>
<cbc:Amount currencyID="EUR">10.00</cbc:Amount>
</cac:AllowanceCharge>
<cac:AllowanceCharge>
<cbc:ChargeIndicator>true</cbc:ChargeIndicator>
<cbc:AllowanceChargeReasonCode>MISC</cbc:AllowanceChargeReasonCode> <!-- CHARGE_REASON_CODE -->
<cbc:AllowanceChargeReason>MISC</cbc:AllowanceChargeReason>
<cbc:Amount currencyID="EUR">5.00</cbc:Amount>
</cac:AllowanceCharge>
<cac:Item>
<cbc:Description>Item Description</cbc:Description>
<cbc:Name>Item Description</cbc:Name>
<cac:SellersItemIdentification>
<cbc:ID>Item</cbc:ID>
</cac:SellersItemIdentification>
<cac:ClassifiedTaxCategory>
<cbc:ID/>
<cbc:Percent>21</cbc:Percent>
<cac:TaxScheme>
<cbc:ID>VAT</cbc:ID>
</cac:TaxScheme>
</cac:ClassifiedTaxCategory>
</cac:Item>
<cac:Price>
<cbc:PriceAmount currencyID="EUR">2000</cbc:PriceAmount>
</cac:Price>
</cac:InvoiceLine>
</ubl:Invoice>