機械翻訳について

企業体系のモデル化

この例は、架空のグローバルな会社を使用して、企業体系の構成の計画プロセス中に実施される可能性がある分析を示しています。

InFusion Corporationは、米国(US)および英国(UK)で運営している多国籍複合企業です。

シナリオ

InFusion Corporationの従業員は400人強であり、その収益は1億2千万です。 製品ラインには、家庭およびビジネス向けの大気質モニタリング・システムを構築および保守するためのすべてのコンポーネントが含まれます。 また、お客様への金融サービスを別の部署を通じて提供しています。

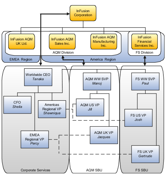
次の図は、InFusionの企業構造を示しています。
企業の法体系および管理体系の例では、InFusion社の4つのディビジョン、 2つのリージョンおよび各戦略的ビジネス・ユニットに割り当てられた人員を 示しています。

図の上部は、公的企業によって保有されている様々な政治地域における会社の法的企業組織を図示しています。 Air Quality ControlおよびFinancial Servicesという2つのビジネス・ディビジョンから開始されるトランザクションを実行します。

図の下部は管理体系を図示しており、戦略的ビジネス・ユニットのAir Quality ManagementおよびFinancial Servicesという2つのビジネスを反映しています。 企業管理は集中化され、両方のビジネスおよびすべての企業を管理しています。

地域マネージャは全世界のビジネス・マネージャと直属の上下関係にあり、ゼネラル・マネージャのである地域副社長とも上下関係にあります。

Corporate Services戦略的ビジネス・ユニットは、共通の管理、給与および調達サービスを提供しています。

戦略的ビジネス・ユニットのかわりにトランザクションを実行する企業は、両方向矢印によって表される戦略的ビジネス・ユニットにリンクされています。 その他に次のような事実があります。

  • AQMディビジョンについて、3つの企業がトランザクションを実行します。

  • Financial Servicesに対しては、1つの企業が排他的にトランザクションを実行します。

  • 持株会社は、ディビジョンおよび企業本社のかわりに、トランザクションを実行します。

  • Oracle Fusion General Ledgerにおいて、各企業は自己責任を負っています。

  • 同じ管轄区域内の企業は貸借一致セグメントを使用して元帳を共有します。

  • 異なる管轄区域にある企業は異なる元帳を使用します。

  • すべての企業は勘定体系を共有します。