Print      Open PDF Version of Online Help


Previous Topic

Next Topic

Setting Up Assignment Rules

Before you begin:

  • To set up the assignment rules, your role must include the Data Rules and Assignment privilege.
  • For information about designing your assignment rules, see About Assignment Rules.

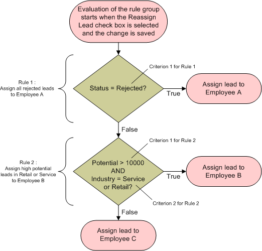
Assignment Rule Group Example

Rule groups are made up of rules, which, in turn, are made up of criteria. The following figure shows the components of a rule group.

How a Lead Assignment Rule Group Is Evaluated

NOTE: For correct behavior of the Reject button on the Lead Detail page, the first rule in the rule group must assign rejected leads.

To set up assignment rules

  1. In the upper right corner of any page, click the Admin global link.
  2. In the Business Process Management section, click the Data Rules & Assignment link.
  3. In the Assignment Rules section, click the link for the appropriate record type.

    A list of all of the rule groups that have been defined for your company to date appears.

  4. Create a new rule group:
    1. Click the New Rule Group button.
    2. On the New/Edit page, fill in the fields.

      Field

      Description

      Rule Group Name

      A unique name, up to 30 characters.

      Active Rule Group

      Only one rule group can be active at a time. If you specify a new rule group as active, the previously-activated rule group becomes inactive.

      Unassigned Owner

      An employee who inherits the records that are not assigned by one of the rules.

      Example: Employee C in Figure 1.

      Return E-mail

      This field appears for lead and service request rule groups only. The email address that you specify in the Return E-mail field on the assignment rule group appears in the Sender field in the email notifications that are sent to the owners of leads and service requests. Also, if an email recipient responds to an email notification, then the To field in the reply is set to the address that you specify in the Return E-mail field.

      NOTE: No email notifications are sent for account and opportunity records.

      Unassigned Account Territory

      A territory that inherits the records that are not assigned by one of the rules.

      This field appears for account rule groups only.

      Unassigned Opportunity Territory

      A territory that inherits the records that are not assigned by one of the rules.

      This field appears for opportunity rule groups only.

    3. Save the record.

      This saves the name of the new rule group in preparation for adding rules to the rule group.

  5. Add a rule to the rule group:
    1. In the Rules title bar on the Rule Group Detail page, click New.
    2. On the New/Edit page, fill in the fields.

      The Example column in this table shows how to fill in the fields for Rule 2 in Figure 1.

      Field

      Description

      Example

      Rule Name

      A unique name.

      Assign high potential leads in Retail or Service

      Order

      The order in which the rules are evaluated. When the criteria on one rule are met, the record is assigned and subsequent rules are ignored.

      1

      Assign To Owner

      If the rule criteria are met, the record is assigned to this user.

      For group assignment of accounts and opportunities, the user must be a member of the group sharing the records.

      Employee B

      Assign To Territory

      If the rule criteria are met, the record is assigned to this territory.

      This field appears for account and opportunity rules only.

      North Eastern Region

      Include Related Contacts

      If the rule criteria are met, the contacts linked to the account are assigned to the specified account owner and territory.

      This field appears for account rules only.

      Not applicable

      Include Related Opportunities

      If the rule criteria are met, the opportunities linked to the account are assigned to the specified account owner and territory.

      This field appears for account rules only.

      Not applicable

      Include Team Assignment

      If the rule criteria are met, the team members are assigned to the account.

      This field appears for account and opportunity rules only.

      Not applicable

    3. Save the record.

      This saves the rule so you are now ready to add criteria to the rule.

  6. (Optional) For accounts and opportunities, update the access for linked records and users:
    1. On the Rule Group Detail page, click the Name link of the rule where you want to update the access for linked records and users.
    2. On the Rule Detail page, click Add Users or Edit Users in the Team Assignment title bar.
    3. Click the Lookup icon and select the users.
    4. Assign the access level for accounts, contacts, and opportunities.
    5. Save your changes.
  7. Add a rule criterion to the rule:
    1. In the Rule Criteria title bar on the Rule Detail page, click New.
    2. On the New/Edit page, fill in the fields.

      The Example column in this table shows how to fill in the fields for Rule 2 in Figure 1.

      Field

      Description

      Example

      Field

      Name of the field to be evaluated.

      NOTE: If a field has been relabeled, the new field name appears.

      Potential Revenue

      Condition

      The following conditions cannot be used for date fields or number fields: Contains all values, Contains exact field value, and Contains none of the values.

      The following conditions can be used for number fields and currency fields only: Greater than or equal to, Less than or equal to.

      The Between operator can be used for date fields only.

      Greater than or equal to

      Value(s)

      Use commas to separate values. If the value you want to match includes a comma, such as an address, enclose the value in quotation marks.

      If the condition is Between, enter the minimum and maximum values separated by commas.

      10000

    3. Do one of the following:
      • If you want to add more criteria to the rule, click Save and New Rule Criteria and go back to Step b. If you have multiple criteria defined for a rule, the record must match all of the criteria in order for the rule to be matched.
      • If you have entered all criteria for the rule, click Save.
  8. In the Rule title bar on the Rule Detail page, click Back to Rule Group Detail.
  9. On the Rule Group Detail page, do one of the following:
    • If you want to add more rules to the rule group, go back to Step 5.
    • If you have entered all the rules for the rule group, click Back to Rule Group List to finish.

      TIP:  Rules are executed in the order they appear in the Rule Group, so make sure they appear in the correct sequence. After one rule is met, subsequent rules are ignored.

To edit, activate, or inactivate a rule group

  1. In the upper-right corner of any page, click the Admin global link.
  2. In the Business Process Management section, click the Data Rules & Assignment link.
  3. In the Assignment Rules section, click the link for the type of assignment rules that you want to edit.

    A list of all the rule groups of that type that have been defined for your company to date appears.

  4. Click the Rule Group link that you want to update.
  5. On the Rule Group Detail page, click Edit.
  6. Update the fields, and save the record.

    The changes that you make take effect at midnight Oracle Server time (default), or whenever your assignment rule groups have been set to update.

    CAUTION: When you mark a rule group active, the rule group that was marked active the last time that the rules were released continues to be active until the rules are released again. When the rules are next released, the rule group that was most recently marked active becomes active. When you mark a rule group active, do not delete the previously active rule group until after the rules have been released.

To edit assignment rules

  1. On the Rule Group Detail page, click the Edit link of the rule that you want to change.
  2. Update the fields.

    NOTE: You can change the order in which rules are evaluated by editing the Order field. On the rule that you want to change, enter an order number that is higher than the order number of the rule that is to precede the rule you are changing, and lower than the order number of the rule that is to follow it.

    For example, if there are three rules, ordered 1 through 3, and you want to change the order so that the rule that is currently number 1 is evaluated after the rule that is currently number 2, change the order of rule number 1 to a value, such as 2.1 (or any value greater than 2 and less than 3).

  3. Save the record.

Published 5/23/2022 Copyright © 2005, 2022, Oracle and/or its affiliates. Legal Notices.