SIS OM Edit Service Order Line Item

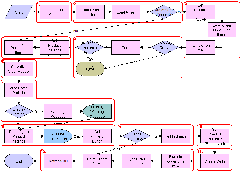
This workflow applies active and unprocessed orders to the asset associated with the selected line item and displays the asset in the Product Configurator view. The user makes changes to define the newly requested state and clicks the Done button. The workflow then writes the delta of the current and requested states of the asset to the current order as 1 or more line items. This workflow is shown in the following figure.

A user initiates this workflow by clicking the Customize button in the Order Detail view.

SIS OM Edit Service Order Line Item Workflow. This image is described in surrounding text.

Workflow Description

This workflow does the following:

  1. Clears the business service cache of existing product instances.

  2. Loads the asset associated with the current order line item, if it exists. Checks whether the asset has been successfully loaded. If not, go to SIS OM Edit Service Order Line Item.

  3. Retrieves all prior active and unprocessed orders related to the asset and applies them to generate the requested future state of the asset.

  4. Removes the asset components that do not have the 'Track As Asset' flag set. If none of the components has the 'Track As Asset' flag set or one of the active and unprocessed orders disconnects the high-level component, then the resulting asset is empty. The workflow displays the following error message: A request has already been made to disconnect this service item. The workflow stops.

  5. Applies the current order line item to the asset.

  6. Stores the order header so that line items can be added to it.

  7. Self-heals the asset such that the asset structure matches the product definition. If any changes are made to the asset, then a warning message is displayed.

  8. Displays the currently requested state of the asset in the Product Configurator view. The user makes the required changes and clicks the Done or Cancel button.

  9. If the user clicks the Cancel button, then the workflow is terminated. If the user clicks the Done button, then the newly requested state is retrieved from the Configurator.

  10. Caches the newly requested state of the asset to be used as an input to Delta.

  11. Generates the delta of the following as one or more order line items:

    • The requested state of the asset before the current order line item was applied.

    • The state of the asset after the user has reconfigured it.

  12. Explodes (ungroups) any order line item that has a quantity of more than 1 into multiple line items, each with a quantity of 1. Writes the order line item to the database and refreshes the view.

    Note: This step does not control the quantity of the line items, but only works with the quantity it has been given. The user specifies order line item quantities in Configurator.

Associated Business Service Methods

The following table shows the steps in this workflow that call business service methods.

Workflow Step Business Service Method Called

Reset PMT Cache

Reset

Set Product Instance (Asset)

Set Product Instance

Load Open Order Line Items

Find Orders

Apply Open Orders

Apply

Trim

Trim

Set Product Instance (Future)

Set Product Instance

Apply Order Line Item

Apply

Set Active Order Header

Set Output Header

Auto Match Port Ids

AutoMatch

Reconfigure Product Instance

Reconfigure Product Instance

Get Clicked Button

Get Configure Button Click Information

Get Instance

Get Product Instance

Set Product Instance (Requested)

Set Product Instance

Create Delta

Delta

Explode Order Line Items

Explode

Sync Order Line Items

Synchronize

Go to Orders View

GotoView