HTIM SPA Validate Claim Items Workflow
This workflow, illustrated in the following diagram, steps through a claim, line item by line item, and validates the line items against the corresponding SPA agreement.

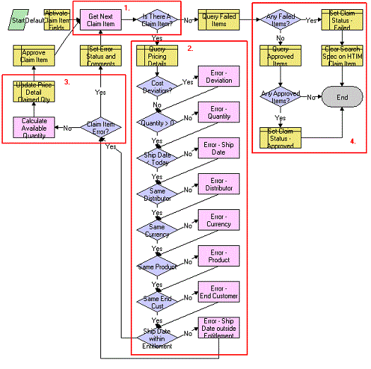
As shown in this diagram, once started, the workflow goes through each line on the claim and performs the following operations:
Once started, the workflow goes through each line on the claim and performs the following operations:
-
The workflow identifies if there is another claim line item to validate or not.
-
If there is an additional claim line item to validate, the workflow performs the following checks:
-
Looks up the corresponding agreement/entitlement for the line item under consideration based on the value stated on the claim line item and gets the corresponding "Price Details" as captured under the entitlement.
-
Calculates the cost deviation between the values stated on the claim and the value as agreed upon under the agreement (that is, the difference between {Authorized Cost-Purchase Cost)*Quantity} on claim and price detail). The tolerance on the deviation is set to 0. You can set the value to the tolerance you deem acceptable by modifying the conditional expression behind the decision point.
-
If the deviation is acceptable, the workflow moves on to the next decision step.
-
If the deviation is not acceptable, the workflow sets the Rejection Reason on the claim line item to Difference between Quoted Credit and Distributor Claimed Credit and moves on to the next validation step.
-
-
Verifies whether the claimed quantity is greater than 0.
-
If it is, the workflow continues with the next validation step.
-
If it is not, the workflow sets the Rejection Reason on the claim line item to Claimed Quantity is <= 0 and moves on to the next validation step.
-
-
Verifies whether the ship date is greater than today. Claims can only be submitted by the distributor after the product has been shipped to the end customer.
-
If it is, the workflow continues with the next validation step.
-
If it is not, the workflow sets the Rejection Reason on the claim line item to Ship Date cannot be in the future, and moves on to the next validation step.
-
-
Verifies whether the distributor on the claim is the same as the distributor on the entitlement.
-
If it is, the workflow continues with the next validation step.
-
If it is not, the workflow sets the Rejection Reason on the claim line item to Distributor does not match with Entitlement Distributor, and moves on to the next validation step.
-
-
Verifies whether the claim currency is the same currency as the agreement currency.
-
If it is, the workflow continues with the next validation step.
-
If it is not, the workflow sets the Rejection Reason on the claim line item to Currency does not match with Entitlement Currency, and moves on to the next validation step.
-
-
Verifies whether the product ID on the claim line item corresponds to the product ID on the agreement.
-
If it does, the workflow continues with the next validation step.
-
If it does not, the workflow sets the Rejection Reason on the claim line item to Product does not match any Price Detail Product in the Entitlement, and moves on to the next validation step.
-
-
Verifies whether the end customer on the claim corresponds to the end customer on the agreement.
-
If it does, the workflow continues with the next validation step.
-
If it does not, the workflow sets the Rejection Reason on the claim line item to End Customer does not match with Entitlement End Customer, and moves on to the next validation step.
-
-
Verifies whether the ship date stated on the claim is within the validity period of the entitlement.
-
If it is, the workflow continues with the next validation step.
-
If it is not, the workflow sets the Rejection Reason on the claim line item to Ship Date is not within Entitlement Start Date and End Date, and moves on to the next workflow step.
-
-
-
If the line item was processed without errors, the workflow calculates the new balance quantity (original balance minus shipped quantity) on the corresponding entitlement price detail and sets the status of the claim line item to Approved.
If not, the workflow continues with the next line item if available.
-
After all line items have been validated and set to a status of Approved or Failed, the workflow updates the status of the overall claim.
-
If any of the line items on the claim failed, the status of the claim is set to Failed.
-
If all line items were approved, the claim status is set to Approved.
-
You can extend the number of validation steps, if required. For instance, in certain situations, you might want to verify whether the resale price stated on the claim line item corresponds to the retail price requested by the manufacturer as captured in the agreement. This can be done by adding the validation step after the Ship Date within Entitlement validation step.