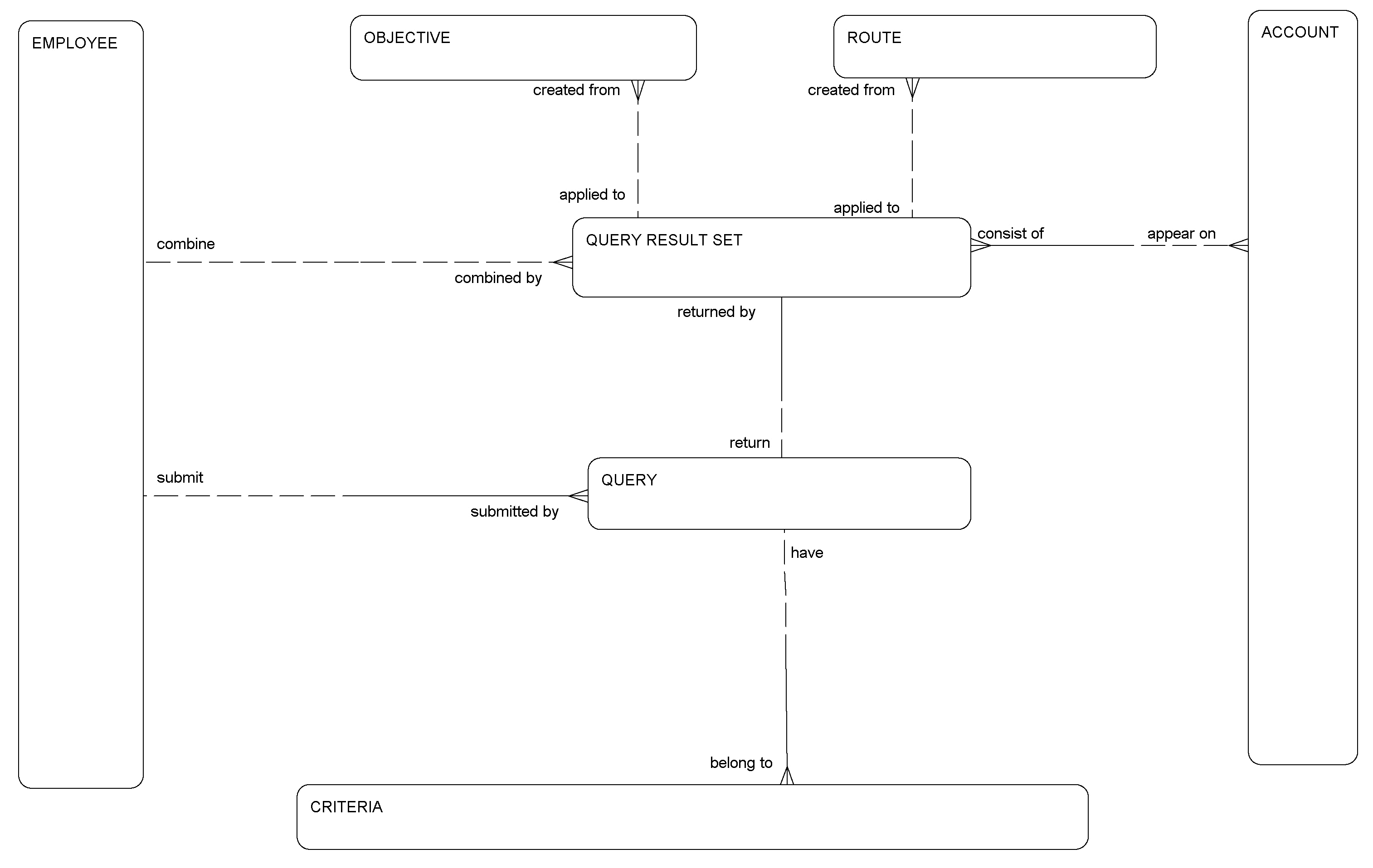
Account Targeting

This ERD (see the following figure) illustrates how Siebel Enterprise applications (Consumer Goods) support account targeting as an extension of basic querying. Account targeting provides the capability to save the results of account queries and apply those account lists when you schedule routes. The results that you save are called target lists. Target lists consist of sets of accounts that meet the conditions defined by the query. Typically, the target lists you create in account targeting are for a specific purpose and period of time. For example, the target lists might be used to support a promotion, a campaign, or an objective.

Account Targeting: This image is described in the surrounding text.

The following table lists the entities in this ERD and their corresponding tables.

Entity Table

Account

S_ORG_EXT, S_PARTY

Criteria

S_CG_QUERY_ITEM

Employee

S_CONTACT, S_PARTY

Objective

S_SRC

Query

S_CG_QUERY

Route

S_ACCNTRT