Group Insurance Policies
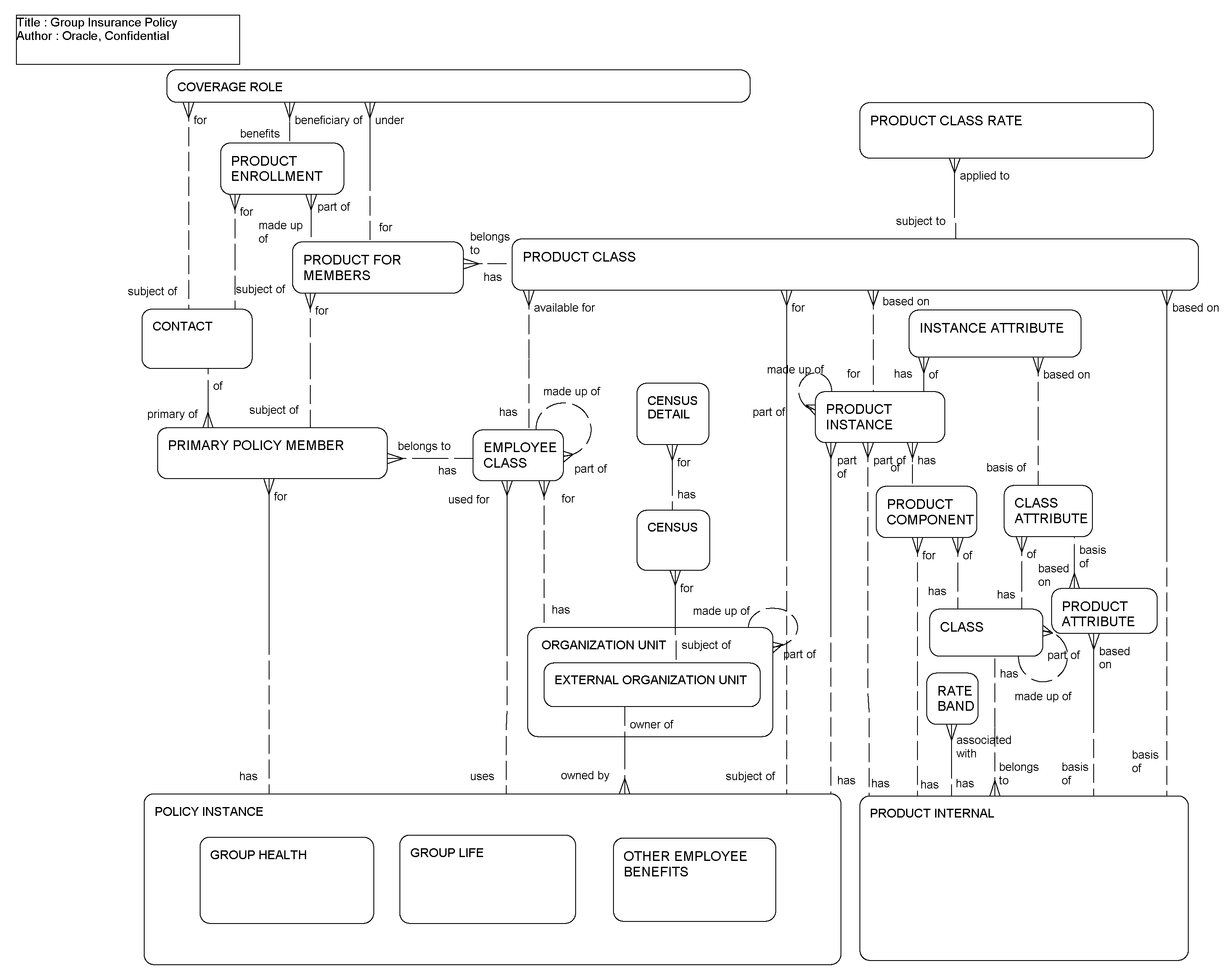
This ERD (see the following figure) illustrates how Siebel Financial Services supports generation of a group policy instance, which can be either a group health or a group life policy, or other types of employee benefits. One organization can own many policy instances. Each organization's employee is a primary policy contact, and determines the type of coverage and the elements of coverage they enjoy. Each contact covered by a policy instance includes an insurance coverage role, and the contact's dependents are stored as coverage elements. The coverage role provides each coverage element with multiple possible benefits.
The following table lists the entities in this ERD and their corresponding tables.
| Entity | Table |
|---|---|
|
Census |
S_ORG_CENSUS |
|
Census Detail |
S_CENSUS_DETAIL |
|
Class |
S_VOD, S_VOD_VER |
|
Class Attribute |
S_XA_ATTR |
|
Contact |
S_CONTACT,S_PARTY |
|
Coverage Role |
S_FN_CVRG_ROLE |
|
Employee Class |
S_FN_GRP_CLASS |
|
Instance Attribute |
S_ASSET_ITEM_XA |
|
Organization Unit |
S_ORG_EXT, S_PARTY |
|
Policy Instance |
S_ASSET |
|
Primary Policy Member |
S_ASSET_CON |
|
Product Attribute |
S_PROD_INT_XA |
|
Product Class |
S_FN_HLDNG |
|
Product Class Rate |
S_FN_HLDNG_RATE |
|
Product Component |
S_PROD_ITEM |
|
Product Enrollment |
S_FNCVRG_ELMNTS |
|
Product For Member |
S_APPLD_CVRG |
|
Product Instance |
S_ASSET_ITEM |
|
Product Internal |
S_PROD_INT |
|
Rate Band |
S_PROD_RATE |