Process Flow for Resolving Change Requests
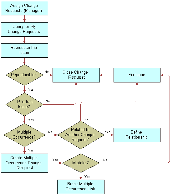
After Product Management assigns change requests (CRs) to Engineering, Engineering can proceed to resolve the CRs. The following figure shows the process flow for the tasks in resolution.

More information about the tasks in this process follows:
Assign Change Requests (Manager). The engineering team manager to whom the product manager assigned the CR assigns it to a team engineer. For more information, see Assigning Change Requests to Engineers.
Query for My Change Requests. The engineer performs a query to find the CRs that are assigned to the engineer.
Reproduce the Issue. When receiving a newly assigned CR, the engineer tries to reproduce the issue in the CR.
Close Change Request. At this point, the engineer might close the CR for the following reasons:
The engineer cannot reproduce the issue.
The engineer can reproduce the issue, but the issue does not apply to the current product.
If the engineer closes the CR for these reasons, then the engineer does not take further action. For more information, see Closing Resolved Change Requests.
Create Multiple Occurrence Change Request. If the engineer determines that the CR contains a real issue with the current product, then the engineer checks to see whether the same issue occurs in multiple versions of the same product. If so, then the engineer creates a multiple occurrence CR for each product variant or version with the same issue. For more information, see Creating Multiple Occurrence Change Requests.
Break Multiple Occurrence Link. If subsequent investigation shows that the issue does not occur in another product version, or occurs differently in other product versions, then the engineer breaks the multiple occurrence link. For more information, see Breaking Multiple Occurrence Links.
Define Relationship. If the CR is not a multiple occurrence CR, then the engineer tries to determine whether the CR is related to other CRs in some other way. For example, correcting the issue in the CR might depend on first correcting the issue in another CR. In this case, the engineer determines the relationship. For more information, see Linking Related Change Requests.
Fix Issue. The engineer then applies the appropriate fix and closes the CR. For more information, see Closing Resolved Change Requests.