RAF Check For Promotion Sub Process Workflow
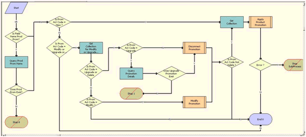
RAF Check For Promotion Sub Process Workflow, shown in the following figure, checks whether the promotion Name is correct and applies the Apply, Disconnect, Modify or Upgrade promotion. It is called as a subprocess from the Check For Promotion and Apply Promotion steps of the RAF Create Document Workflow.

Workflow Description
This workflow performs the following actions:
Is Field Name Prod Prom? This decision step routes the flow to Query Prod Prom Name if the field name is Prod Prom Name. Otherwise, it routes the flow to Is Prom Act Code = New?
Query Prod Prom Name. This step queries the business component ISS Promotion for the field name to see whether this promotion exists.
Does Prod Prom Exist? This decision step routes the flow to Is Prom Act Code = New? if the promotion name does not exist in the business component. Otherwise, it routes the flow to Stop 0.
Stop 0. This error step displays the error message, “You selected a Invalid value/values for the Promotion Creation for <prom name>. Please change your selection and submit your request again."
Is Prom Act Code = New? This decision step routes the flow to Get Collection if
NewActnSetPromActnCode='New' OR ModifyActnSetPromActnCode='New'Otherwise, it routes the flow to Is Prom Act Code = Modify or Upgrade or Delete.
Is Prom Act Code = Modify or Upgrade or Delete? This decision step routes the flow to Get Collection for Modify or Upgrade or Delete if
ModifyActnSetPromActnCode='Modify' OR ModifyActnSetPromActnCode='Delete' OR UpgrdActnSetPromActnCode='Upgrade'.Otherwise, it routes the flow to End.
Get Collection for Modify or Upgrade or Delete. This step calls the method GetCollection of the business service ABO Bulk Request Processing Service to get details of the promotion to be deleted or, in case of upgrade, to get details of the promotion to be upgraded to.
Is Prom Act Code = Upgrade or Delete? This decision step routes the flow to Is Prom Act Code = Upgrade? if
ModifyActnSetPromActnCode='Delete' OR UpgrdActnSetPromActnCode]='Upgrade'Otherwise, it routes the flow to Is Prom Act Code = Modify?
Is Prom Act Code = Modify? This decision step routes the flow to Modify Promotion if
ModifyActnSetPromActnCode='Modify '.Otherwise, it routes the flow to End.
Is Prom Act Code = Upgrade. This decision step routes the flow to Query Promotion Details if
UpgrdActnSetPromActnCode]='Upgrade'Otherwise, it routes the flow to Disconnect Promotion.
Query Promotion Details. This step queries business component ISS Promotion Upgrade To to get target promotion details.
Does Upgrade Promotion Exist. This decision step routes the flow to Disconnect Promotion if
[&Target Promotion Id] = [&Upgrade Promotion Id].Otherwise, it routes the flow to Stop 1.
Stop 1. This error step displays the error message “You selected a Invalid value/values for the Promotion Creation for %1.Please change your selection and submit your request again."
Disconnect Promotion. This step calls the subprocess ABO Bulk Request - Disconnect Products & Services Process to disconnect the existing promotion from the account’s assets.
Modify Promotion. This step calls the subprocess ABO Bulk Request - ModifyWebService-Order to modify the existing promotion.
Is Prom Act Code Not Delete? This decision step routes the flow to Get Collection if
ModifyActnSetPromActnCode='Delete 'Otherwise, it routes the flow to End.
Get Collection. This step calls the method GetCollection of the business service ABO Bulk Request Processing Service to get details of the promotion, such as Prom Inst Id, Prod Prom Name, from the current instance.
Apply Product Promotion. This step calls the subprocess ABO Bulk Request - ApplyProductPromotion to apply the promotion change to the asset.
Error? This decision step routes the flow to Stop SubProcess if Err Flag is Y. Otherwise, it routes the flow to End.
Stop SubProcess. This error step displays the error message from the step Apply Product Promotion.