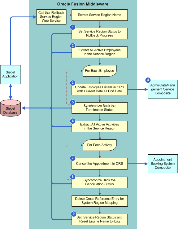
Integration Flow That Performs a Service Region Rollback

The following illustrates the integration flow that performs a service region rollback.

Integration Flow to Perform a Service Region Rollback. This image is described in the surrounding text.