SS Authorize Order Process
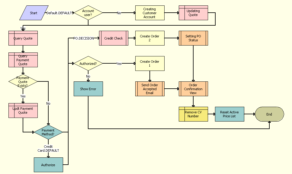
The workflow for creating a sales order for a specific quote is shown in the following image.

This workflow also performs a credit card authorization where a credit card is used, and where a credit check is required in a purchase order. The following events happen:
If there is no account ID, then the process creates a dummy customer account.
The process updates the billing account ID with the dummy customer account details.
The process queries the current quote and retrieves the quote total amount used to update the payments step.
The process updates the payment quote record to match the quote total amount.
If a credit card was used for payment, then the process authorizes the payment and the following events happen:
If the credit card authorization fails, then an error message is displayed and the process ends.
If the credit card payment is authorized, then a sales order is created for the current quote.
The process calls the eSales - Send Order Accepted Email workflow (see Siebel eSales Notification Workflows), which sends an order acceptance email to the customer.
The process calls the SS Order Confirmation View Process (see SS Order Confirmation View Process) to navigate to the Order Confirmation view.
For purchase orders, the process calls the eSales - Credit Check - Quotes (see Credit Check - Quotes (eSales)) to perform a credit check.
For purchase order flows, a sales order is created for the current quote.
For purchase orders, the process calls the eSales - Setting PO Status workflow (see eSales - Setting PO Status) to validate the purchase order, to set the order status, and to send the order acceptance mail.
The process removes the CCV number from the quote.