SS Start Checkout Process
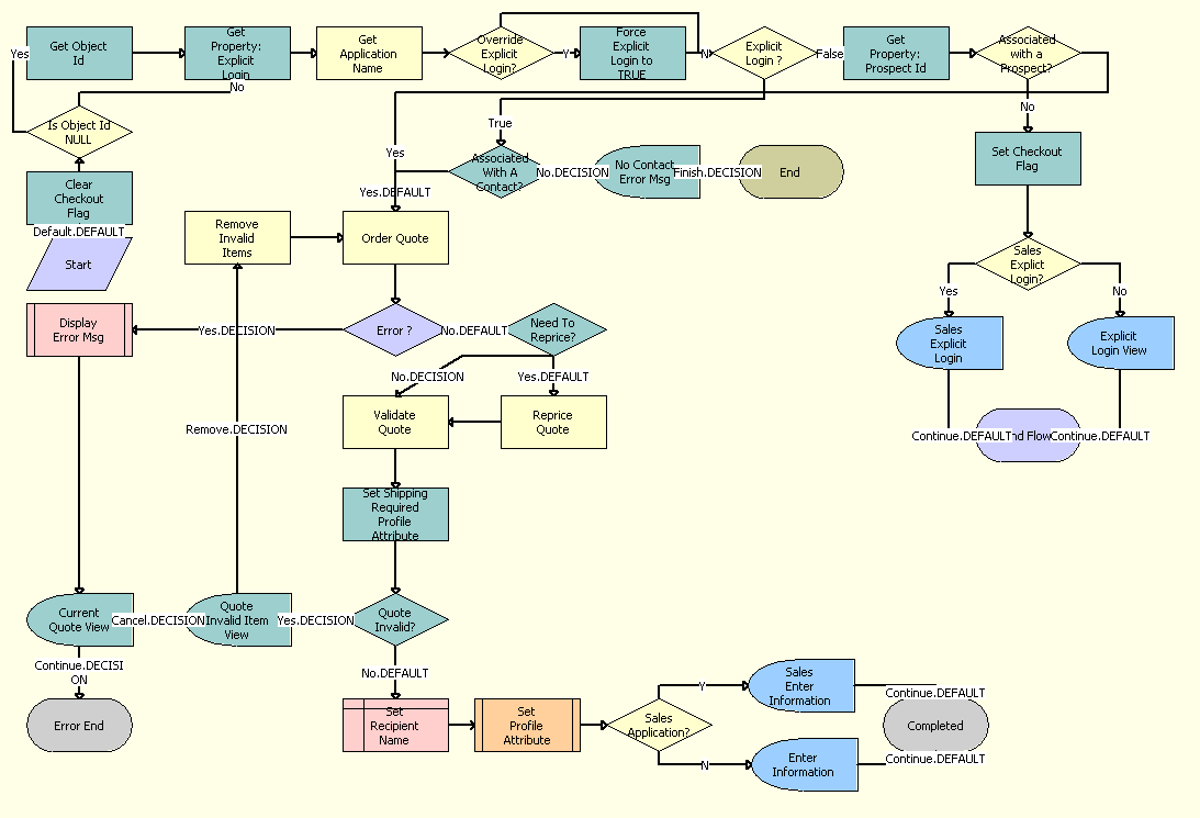
The workflow that is called when a user clicks on checkout from the shopping cart is shown in the following image. The user is then redirected to single page checkout view from where he can proceed to select shipping and payment details.

The following events happen:
The process reprices the product based on the pricelist and validates the quote.
An error message is displayed if any of the following events occur:
If there are any invalid items in the cart.
If there is no contact selected for the cart.
If the cart is empty.
If there are no errors, then the Checkout view is displayed. The user is then prompted to provide shipping and payment details to complete the checkout process.