Institutional Sales
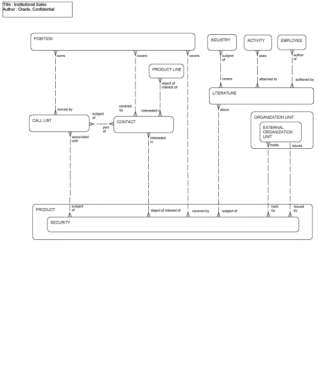
This ERD (see the following figure) illustrates how Siebel Financial Services supports generation of a product or security traded in the stock market. One or more positions (such as institutional salespeople) can cover a product. A position owns and prepares a call list containing one or more contacts, who are the objects of the calls associated with any number of products. Siebel Financial Services also tracks security or product line interests of a contact, as well as the securities held by an organization unit (such as a company). Siebel Financial Services creates many-to-many relationships when storing the literature associated with employees, activities, and products. A position can send any number of pieces of literature to a contact within one activity.

The following table lists the entities in this ERD and their corresponding tables.
| Entity | Table |
|---|---|
|
Activity |
S_EVT_ACT |
|
Call List |
S_CALL_LST |
|
Contact |
S_CONTACT, S_PARTY |
|
Employee |
S_EMP_PER, S_CONTACT, S_PARTY |
|
Industry |
S_INDUST |
|
Literature |
S_LIT |
|
Organization Unit |
S_ORG_EXT, S_PARTY |
|
Position |
S_POSTN, S_PARTY |
|
Product |
S_PROD_INT |
|
Product Line |
S_PROD_LN |