SIS OM Edit Complex Asset Workflow
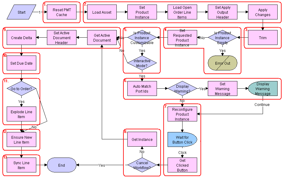
This workflow applies the open and pending orders related to the selected asset and displays the requested state in the Product Configurator view. After the user makes the changes that specify the newly requested state, the workflow writes the delta of the two requested states as quote line items and adds them to the active quote. This workflow is shown in the following figure.
The SIS OM Modify Products & Services Process initiates this workflow.
Workflow Description
This workflow does the following:
Clears the business service cache of existing product instances.
Reads the asset from the database.
Only components that do not have a status of Inactive are included. The changes specified by all the open and pending orders related to the asset are applied to it to re-create the state of the service product as the customer has requested.
Removes components from the asset that do not have the 'Track As Asset' flag set.
Determines whether an open or pending order disconnects the root component. If one of the open or pending orders disconnects the root component, or there are no components of the asset with the 'Track As Asset' flag set, then the workflow returns an empty asset and displays an error message.
Tests for a customizable asset and interactive mode.
If the asset is customizable and the workflow is in interactive mode, then the asset is displayed in the Product Configurator view, where the user can make changes to it. If the asset is not customizable or the workflow is not in interactive mode, then it goes directly to Step 9.
Self-heals the asset such that the asset structure matches the product definition. If any changes are made to the asset, then a warning message appears.
The future requested state of the asset is displayed in the Configurator view.
If the user clicks the Cancel button, then the workflow is terminated. If the user clicks the Done button, then the newly requested state is retrieved from the Configurator.
The workflow retrieves the active document. The delta of the previously requested state of the asset and the newly requested state of the asset are added as line items.
Sets the due date for all the line items.
If the active document is an order, then the line items with a quantity greater than 1 are exploded into multiple copies of the line item, each with quantity 1.
Generates a unique asset integration Id for all line items with an action code of Add.
Saves the document to the database and refreshes the view.
Associated Business Service Methods
The following table shows the steps in this workflow that call business service methods.
| Workflow Step | Business Service Method Called |
|---|---|
Reset PMT Cache |
Reset |
Set Product Instance |
Set Product Instance |
Load Open Order Line Items |
Find Orders |
Set Apply Output Header |
Set Output Header |
Apply Changes |
Apply |
Trim |
Trim |
Set Requested Product Instance |
Set Product Instance |
Auto Match Port Ids |
AutoMatch |
Reconfigure Product Instance |
Reconfigure Product Instance |
Get Clicked Button |
Get Cfg Button Click Information |
Get Instance |
Get Product Instance |
Set Active Document Header |
Set Output Header |
Create Delta |
Delta |
Set Due Date |
Set Field Value |
Explode Line Item |
Explode |
Ensure New Line Item |
Set Field Value |
Sync Line Item |
Synchronize |