Integration Flow That Performs a Service Region Data Transfer
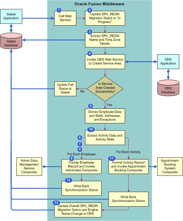
The following illustrates the integration flow that performs a service region data transfer. For more information, see the following topics:

The following illustrates the integration flow that performs a service region data transfer. For more information, see the following topics:
