Content Management

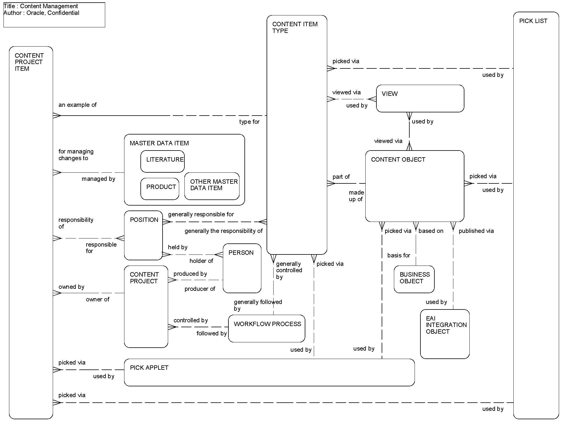
This ERD (see the following figure) illustrates how the Siebel Data Model supports the process of creating and maintaining content through projects. A content project is made up of one or more content project items that represent an item of master data, such as a product definition or an item of literature. Each content project item is an instance of a content item type that is part of a content object. A content object is based on a business object and is published to the production system through an EAI integration object. A workflow process governs the flow of the items in a content project from conception through publication. Each item can be the responsibility of, reviewed by, or approved by one or more Positions.

Content Management: This image is described in the surrounding text.

The following table lists the entities in this ERD and their corresponding tables.

Entity Table

Content Item Type

S_CONTENT_TYPE

Content Object

S_CONTENT_OBJ

Content Project

S_CONTENT_PROJ

Content Project Item

S_CONTENT_ITEM

Literature

S_LIT

Person

S_CONTACT, S_PARTY

Position

S_POSTN, S_PARTY

Product

S_PROD_INT