Marketing Encyclopedia

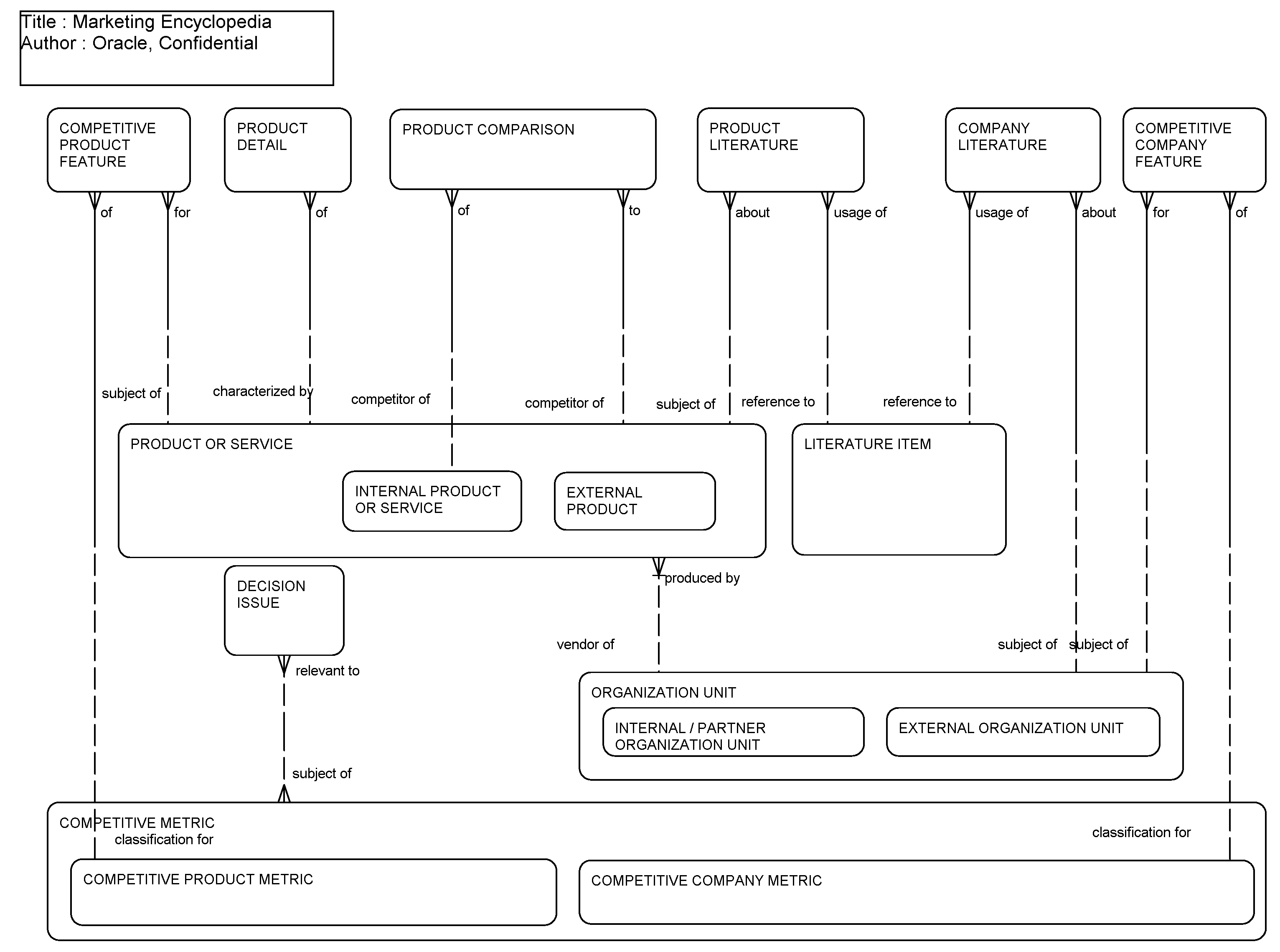
This ERD (see the following figure) illustrates how Siebel Business Applications track competitive information about products and companies. A standard set of metrics can be defined against which competitive organizations and their products can be rated in comparison with the internal organization and products, respectively. Detailed product specifications can be recorded. In addition, competitive literature can be associated both with organizations and with products. The relevance of key decision issues to the various competitive metrics can be defined.

Marketing Encyclopedia: This image is described in the surrounding text.

The following table lists the entities in this ERD and their corresponding tables.

Entity Table

Company Literature

S_CO_LIT

Competitive Company Feature

S_CMPT_CO_FEA

Competitive Metric

S_CMPT_MTRC

Competitive Product Feature

S_CMPT_PROD_FEA

Issue

S_ISS

Literature Item

S_LIT

Organization Unit

S_ORG_EXT, S_PARTY

Product Comparison

S_PROD_CMP

Product Detail

S_PROD_SPEC

Product External

S_PROD_EXT

Product Internal

S_PROD_INT

Product Literature

S_PROD_LIT