Opportunity Management
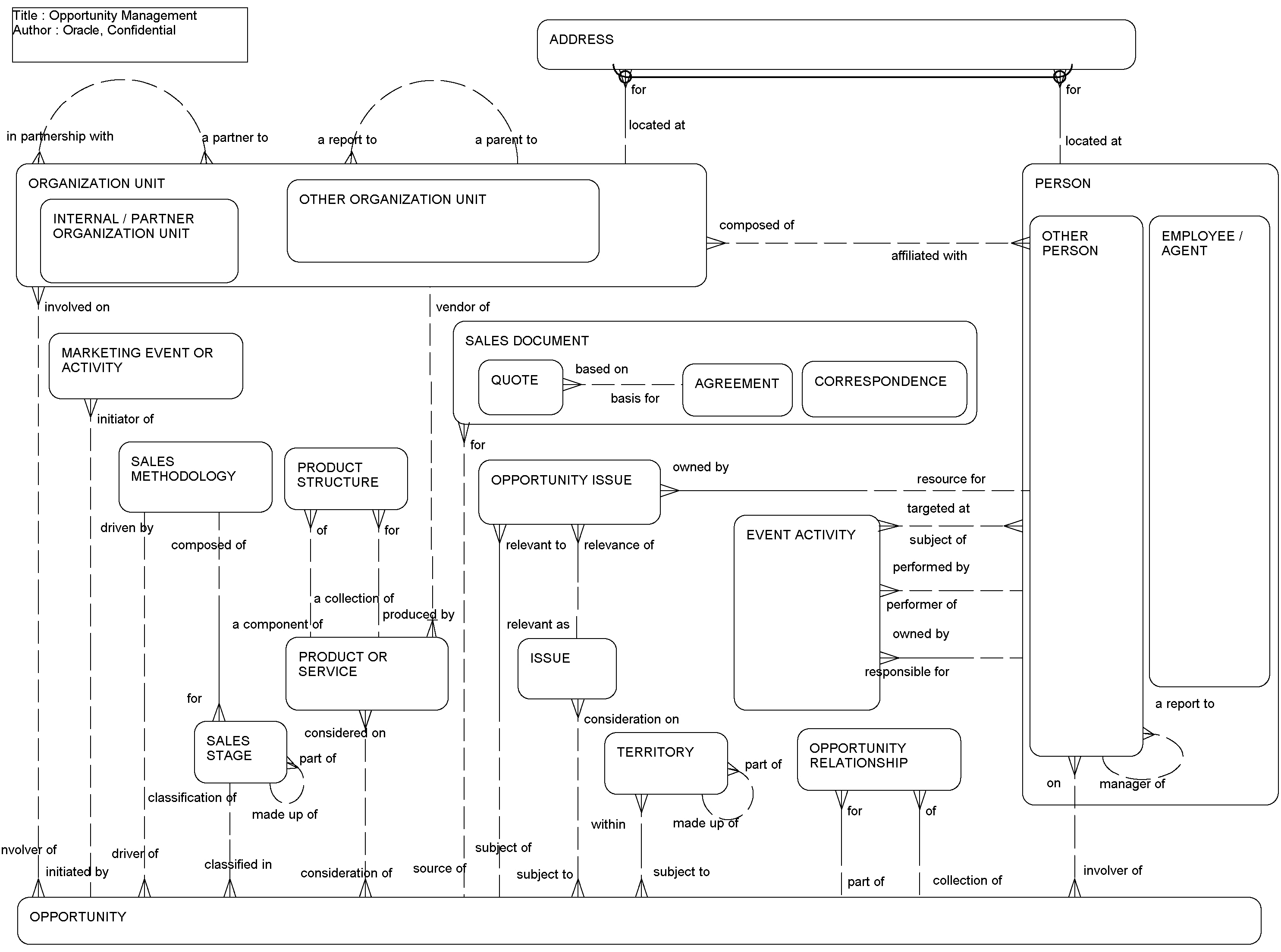
This ERD (see the following figure) illustrates the significant entities related to an opportunity (or lead), including relationships to contacts, employees (generally sales representatives), products, accounts, and so on.
The following table lists the entities in this ERD and their corresponding tables.
| Entity | Table |
|---|---|
|
Address |
S_ADDR_ORG (Siebel Cross-Industry Applications) S_ADDR_PER (Siebel Industry Applications) |
|
Agreement |
S_DOC_AGREE |
|
Contact |
S_CONTACT, S_PARTY |
|
Employee |
S_EMP_PER, S_CONTACT, S_PARTY |
|
Event |
S_EVT_ACT |
|
External Organization Unit |
S_ORG_EXT, S_PARTY |
|
Issue |
S_ISS |
|
Opportunity |
S_OPTY |
|
Opportunity Relationship |
S_OPTY_REL |
|
Opportunity Signature |
S_OPTY_SIGN |
|
Organization Unit |
S_ORG_EXT, S_PARTY |
|
Person |
S_CONTACT, S_PARTY |
|
Product |
S_PROD_INT |
|
Quote |
S_DOC_QUOTE |
|
Sales Stage |
S_STG |
|
Source |
S_SRC |
|
Territory |
S_ASGN_GRP |