Sales Hierarchy and Credit Assignment

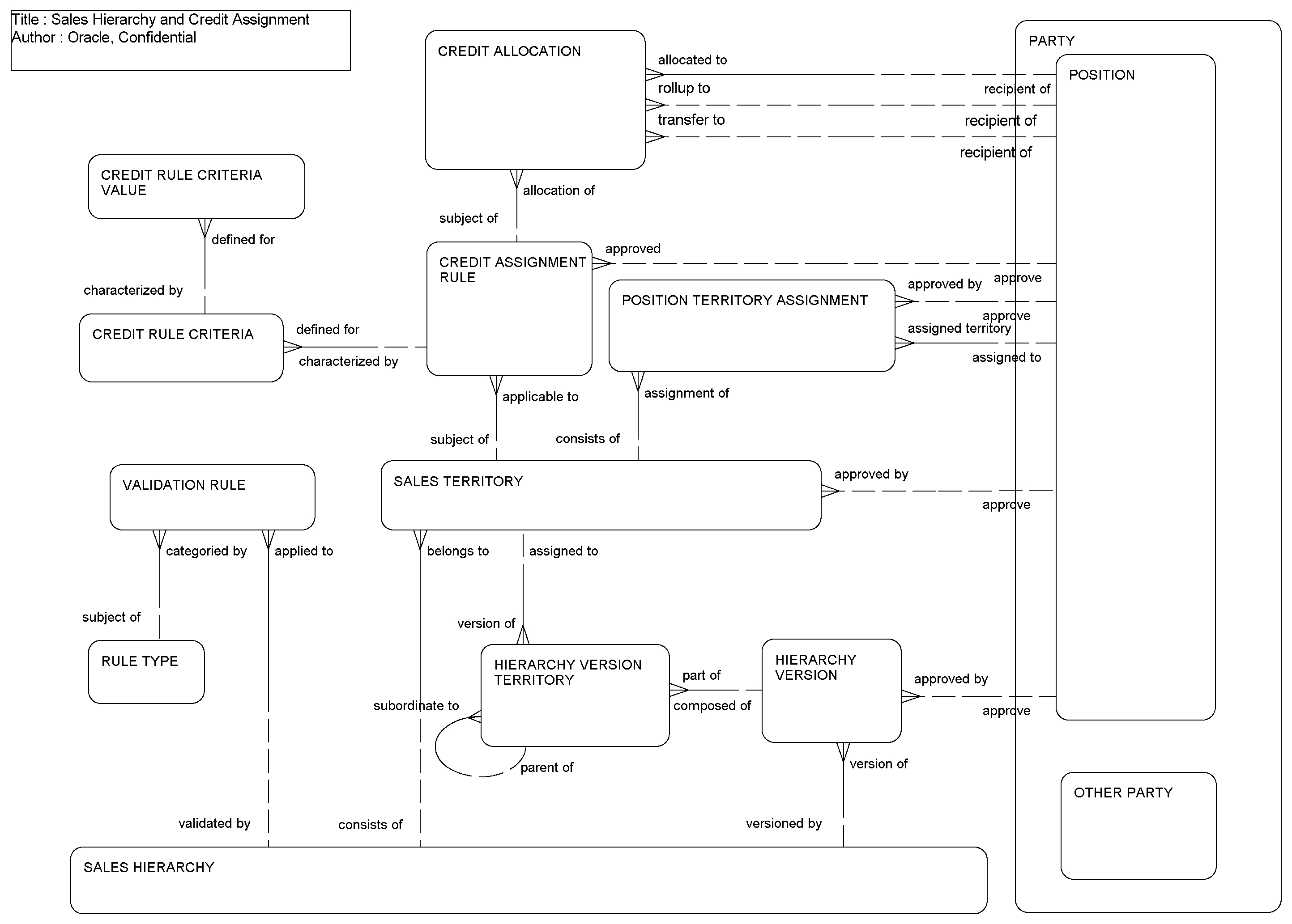
The Sales Hierarchy Module allows organizations to build sales hierarchies on top of sales territories and to assign sales credits to territories and positions accordingly. A sales hierarchy (see the following figure) consists of sales territories, which are made up of positions and crediting rules. The sales hierarchy can be versioned to accommodate ongoing changes without losing track of its history. A position can be assigned to different territories or the same territory with different start date and end date. A crediting rule can be applied to positions with allocation percentage defined. For a given hierarchy version, the credit assignment engine is able to identify all the positions assigned to the territories and all the applicable crediting rules by effective start date and end date. The crediting rules, their criteria and values are read by Siebel Assignment Manager, which performs the assignments appropriately. The sales hierarchy needs to be approved and validated before taking effect.

Sales Hierarchy and Credit Assignment: This image is described in the surrounding text.

The following table lists the entities in this ERD and their corresponding tables.

Entity Table

Credit Allocation

S_SLSCR_RL_PSTN

Credit Assignment Rule

S_SLSCRDT_RULE

Credit Rule Criteria

S_SLSCRDT_CRIT

Credit Rule Criteria Value

S_SLSCRDT_VAL

Hierarchy Version

S_SLS_HIER_VER

Hierarchy Version Territory

S_SLS_HIER_TERR

Position

S_POSTN, S_PARTY

Position Territory Assignment

S_SLSTERR_POSTN

Sales Hierarchy

S_SLS_HIER

Sales Territory

S_SLS_TERR