Service Request

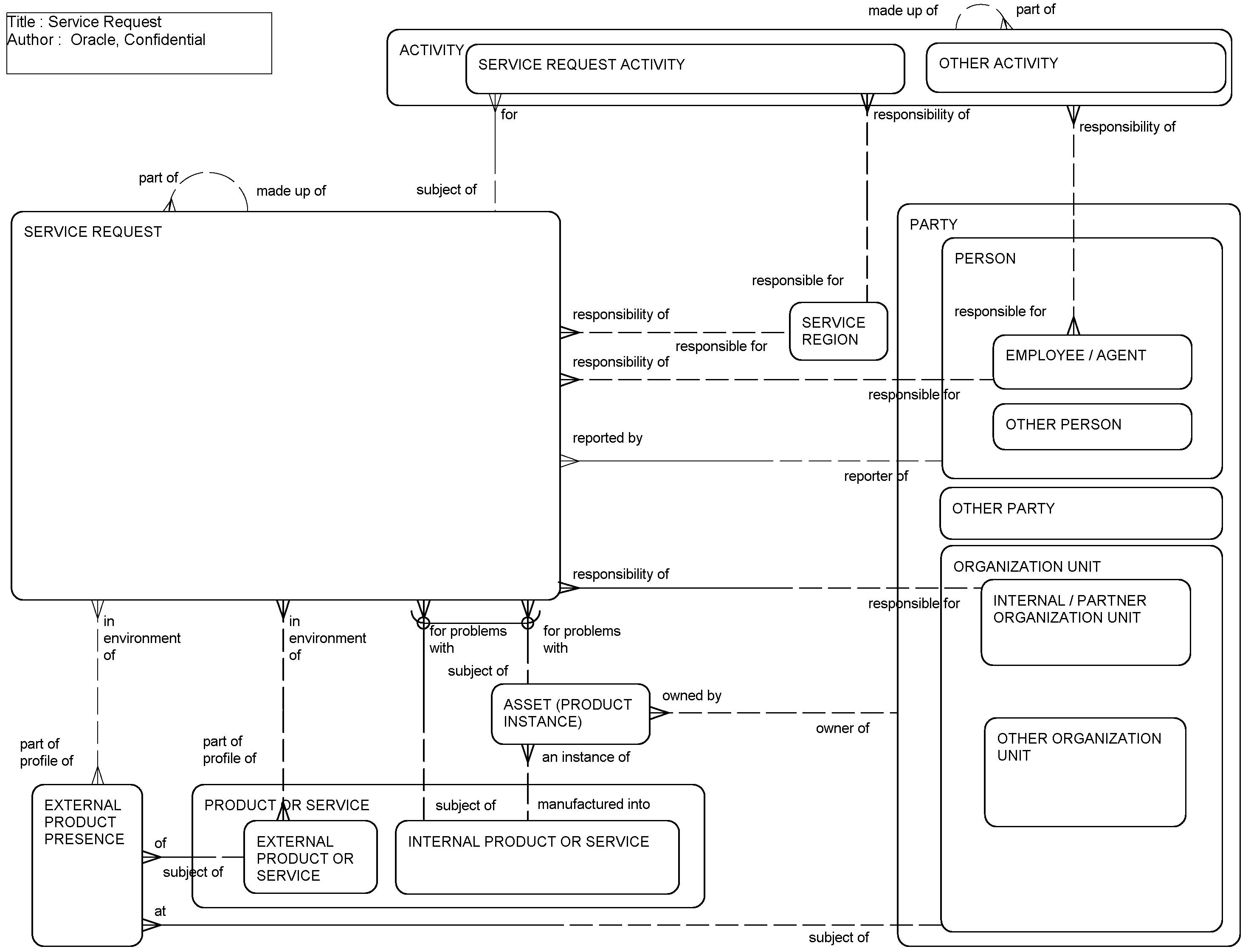
This ERD (see the following figure) illustrates how service requests are handled as a series of activities, each owned by a specific employee. Relevant information includes the contact who reported the service request, the product with which assistance is requested along with the customer's environment or profile, and specifically which third-party products are in use and relevant to the service request.

Service Request: This image is described in the surrounding text.

The following table lists the entities in this ERD and their corresponding tables.

Entity Table

Activity

S_EVT_ACT

Asset (Product Instance)

S_ASSET

External Product Instance

S_ORG_PRDEXT

Party

S_PARTY, S_ORG_EXT, S_CONTACT, S_USER

Product or Service

S_PROD_INT, S_PROD_EXT

Service Region

S_SRV_REGN