SIS OM Suspend / Resume Asset Sub-process

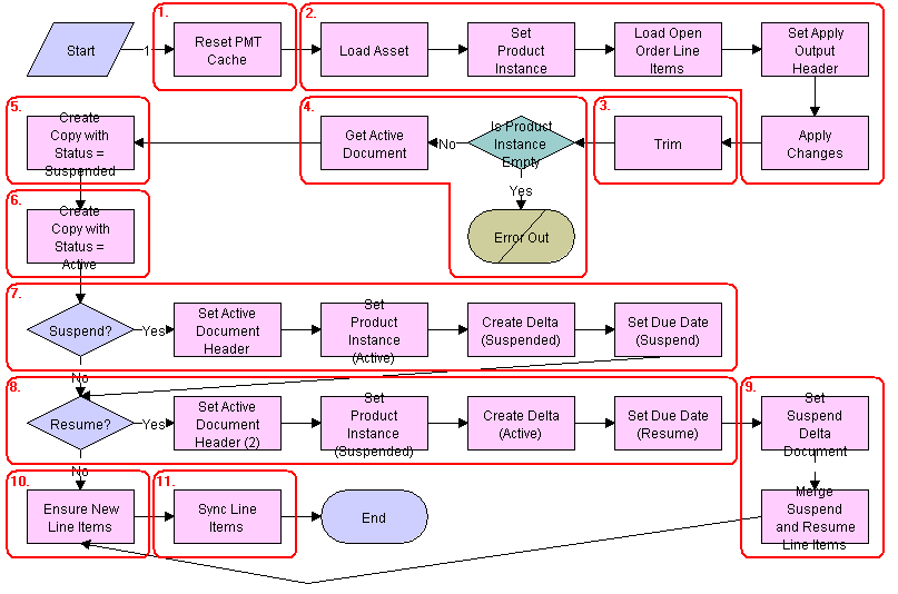
This workflow applies the open and pending orders related to the selected asset to get its requested state. Then it creates line items to suspend or resume the selected asset in that state. It adds these line items to the active document. This workflow is shown in the following figure.

The SIS OM Suspend / Resume Products & Services Process initiates this workflow.

SIS OM Suspend / Resume Asset Sub-process. This image is described in surrounding text.

Workflow Description

This workflow does the following:

  1. Clears the business service cache of existing product instances.

  2. Reads the asset from the database.

    The workflow includes only components that do not have a status of Inactive. The workflow looks for all the orders with a status of Open or Pending that are related to the selected asset. The workflow applies the changes specified by those orders. This re-creates the state of the service product as the user has requested it.

  3. Removes any components from the asset that do not have the 'Track As Asset' flag set.

  4. Displays an error message if the asset is empty.

    If one of the open or pending orders disconnects the root component, or there are no components that have the 'Track As Asset' flag set, then the result is an empty asset. In this case, the workflow displays an error message.

  5. Copies the asset and sets the status of each component to 'Suspended'.

  6. Copies the asset and sets the status of each component to Active.

  7. If the Suspend button was clicked, then the workflow generates the delta of the requested state of the asset and the future suspended state of the asset. This creates line items to suspend the asset. Sets the due date for each line item.

  8. If the resume button was clicked, then the workflow generates the delta of the requested state of the asset and the future active state of the asset. This creates line items to resume the asset, and it sets the due date for each line item.

  9. Merges the line items of the suspend and resume requests into a single document.

  10. Generates a new asset integration Id for any line item with an action code of Add.

  11. Saves the document to the database.

Associated Business Service Methods

The following table shows the steps in this workflow that call business service methods.

Workflow Step Business Service Method Called

Reset PMT Cache

Reset

Set Product Instance

Set Product Instance

Load Open Order Line Items

Find Orders

Set Apply Output Header

Set Output Header

Apply Changes

Apply

Trim

Trim

Create Copy with Status = Suspended

Set Field Value

Create Copy with Status = Active

Set Field Value

Set Active Document Header

Set Output Header

Set Requested Product Instance (Active)

Set Product Instance

Create Delta (Suspended)

Delta

Set Due Date (Suspend)

Set Field Value

Set Active Document Header (2)

Set Output Header

Set Requested Product Instance (Suspended)

Set Product Instance

Create Delta (Active)

Delta

Set Due Date (Resume)

Set Field Value

Set Suspend Delta Document

Set Product Instance

Merge Suspend and Resume Line Items

Merge

Ensure New Line Item

Set Field Value

Sync Line Item

Synchronize