Transfer Cart Inbound Receive Process Workflow
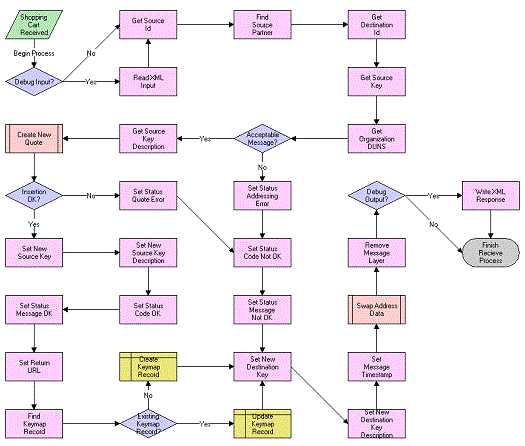
The Transfer Cart Inbound Receive Process workflow is shown in the following diagram.
As shown in this diagram, the following events happen in this order when this workflow is called:
-
The workflow makes sure that the sender is someone that is authorized to send requests.
-
The workflow checks that the external system's key is present, and that the brand owner is the intended recipient.
-
The workflow gets the key description and runs the Transfer Cart Inbound Create Cart Process.
-
If an error is generated, the workflow reports it to the calling system and finishes the process. No Keymap record is created because the quote might not have been created.
-
If no error is generated (OK status), the workflow does the following:
-
Updates the keys’ statuses in the shopping cart message.
-
Creates the Keymap record.
-
Generates the URL needed to send to the calling system, so it can redirect the user to this system, with this shopping cart.
-
Sets the timestamps and sends the message back to the caller.
-